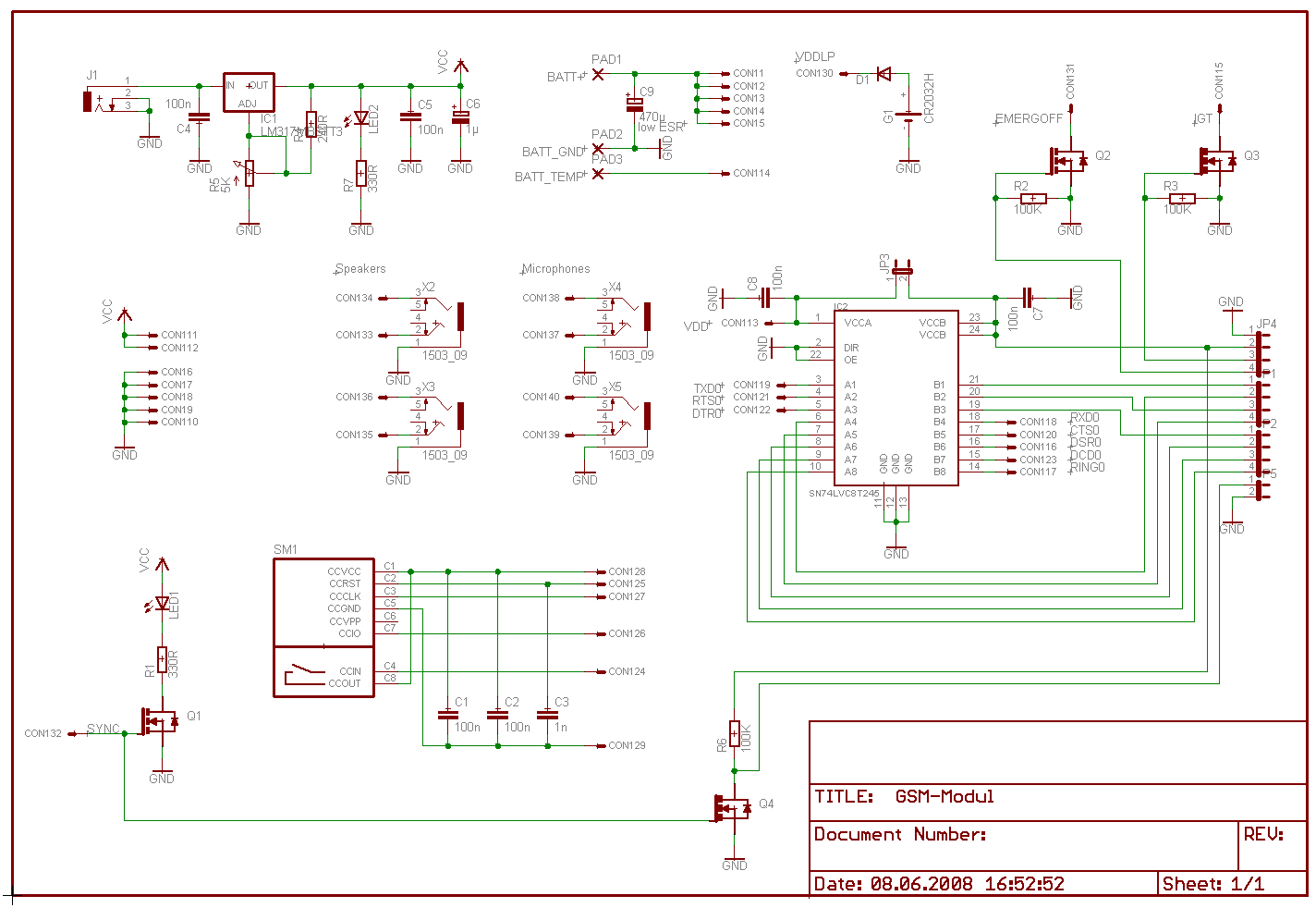
Hallo zusammen, ich entwerfe gerade ein Aufsteckmodul für ein TC35i-GSM-Modul von Siemens. Da ich von den Platinen sowieso mehrere fertigen lassen muss, um auf die Mindestfläche zu kommen, wollte ich mal fragen, ob jemand eventuell auch Interesse daran hat. Das Zusatzmodul kann unter die GSM-Platine geschraubt werden und soll enthalten: - SIM-Card-Adapter - LiIon-Batterie für RTC - zwei Klinkenbuchsen für die beiden Mikrofonanschlüsse - zwei Klinkenbuchsen für die beiden Lautsprecheranschlüsse - Spannungsregler für das Modul - LEDs für die Versorgungsspannung und den SYNC-Pin - auf Stiftleisten geführte Pins der seriellen Schnittstelle, alle über Pegelwandler zum Anschluss beliebiger Mikrocontroller Größe wird etwa 50 x 60 mm². Wenn noch jemand Anregungen hat oder Interesse an Platinen besteht, freue ich mich über eine Nachricht. Eine USB- oder RS232-Schnittstelle möchte ich übrigens nicht unbedingt vorsehen. Dafür gibt es dann ja auch das fertige Modem von Siemens. Gruß Christoph
Bitte melde dich an um einen Beitrag zu schreiben. Anmeldung ist kostenlos und dauert nur eine Minute.
Bestehender Account
Schon ein Account bei Google/GoogleMail? Keine Anmeldung erforderlich!
Mit Google-Account einloggen
Mit Google-Account einloggen
Noch kein Account? Hier anmelden.
