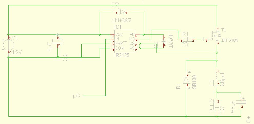
Guten Abend miteinander, ich baue eine getaktete Stromquelle. Für den Step-down benötige ich ja einen High-Side Schalter. Zuerst wollte ich das mit einem P-Kanal + Pull-up Widerstand und einen npn, der mir das Gate auf Masse ziehen kann. (Das Ganze gibts auch in der ATMEL App-Note zum Thema AKKU-Ladegerät. Allerdings wird mir dadurch der P-Kanal einfach zu warm. Wenn ich den Pull-up verkleiner, wird der Strom durch den npn beim Schalten zu groß. 2. Ansatz: Ich verwende einen IR2125 als High-Side Treiber. Den Schaltplan aus einer App.Note habe ich aber etwas angepasst. (Kein Error-Eingang oder Srombegrenzung). Hab den Plan mal angehängt. Kann hier jemand einen Fehler erkennen? Da die getaktete Stromquelle einen AKKU laden soll, werde die Strombegrenzung wahrscheinlich doch mit rein nehmen. Ach ja: Die Schaltung hängt an 12V und wird mit 50 kHz getaktet. Oder hat jemand ne Lösung zur high-Side Ansteuerung mit Standard-Bauelementen?
Wenn am Ausgang 12V anliegen wenn die Schaltung startet, dann funktioniert diese nicht, denn den Bootstrap Kondensator kann sich nicht laden. Du brauchst also entweder eine Ladungspumpe oder nimm gleich 2 Mosfets die abwechselnd schalten. Dann wird der obere Mosfet sicher an Masse gezogen und der Bootstrap Kondensator kann sich laden, und dank der aktiven Gleichrichtung steigt der Wirkungsgrad.
Hmm, hast recht. Geht so nicht. Komisch, in der App-note stehts so aber. Seite 14: http://ie.valahia.ro/siteIngEn_file/Laboratoare/EPCS/Doc/Drive/2003JUN30_AMD_POW_AN3.pdf Wie könnte beim Start am Ausgang 12V anliegen? wird doch über L und R_L auf Masse gezogen, wenn der FET nicht eingeschaltet ist. Wo meinst du, sollte ich den zweiten FET ansiedeln?
Igor Metwet wrote: > Wie könnte beim Start am Ausgang 12V anliegen? 12V vielleicht nicht aber eine Spannung kann hiervon anliegen: > Da die getaktete Stromquelle einen AKKU laden soll
Bitte melde dich an um einen Beitrag zu schreiben. Anmeldung ist kostenlos und dauert nur eine Minute.
Bestehender Account
Schon ein Account bei Google/GoogleMail? Keine Anmeldung erforderlich!
Mit Google-Account einloggen
Mit Google-Account einloggen
Noch kein Account? Hier anmelden.
