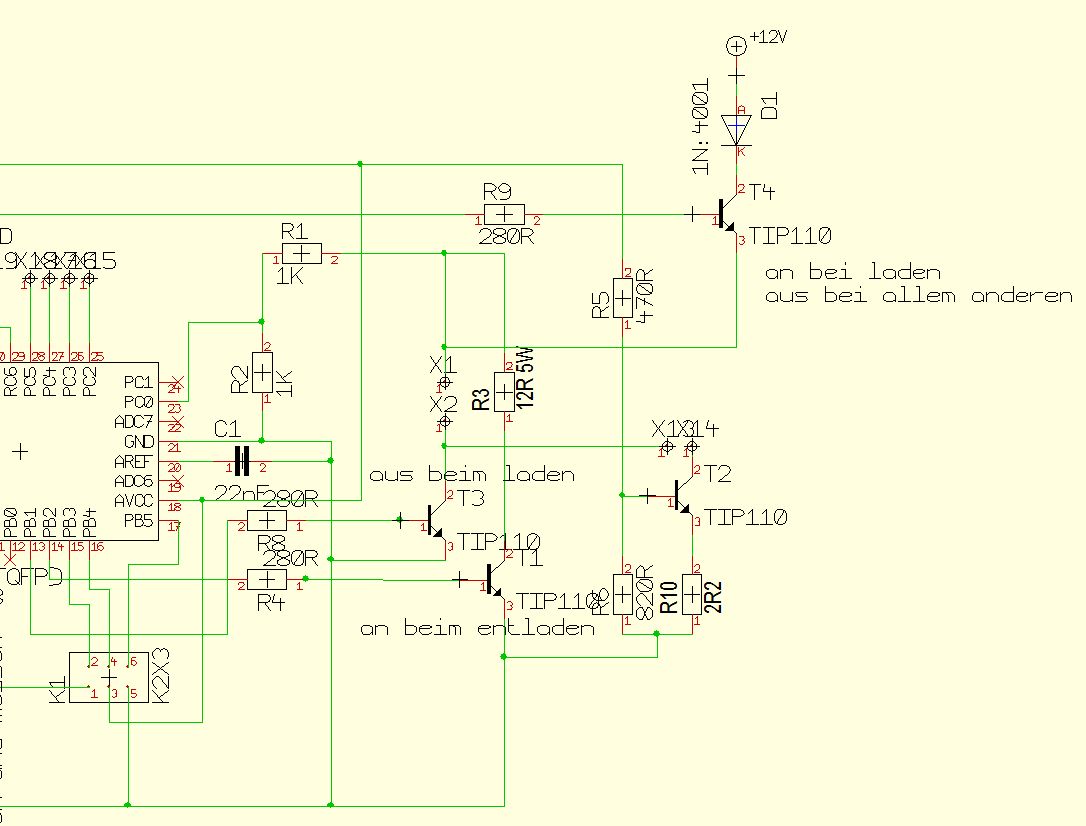
Hallo! Ich habe mich an einer Entlade, Lade und Messschaltung für NiMH-Akkus gemacht. Leider hab ich einen Fehler gemacht. Kurze Erklärung: An X1 und X2 wird der Akku angeschlossen. Während der Entladephase des Akkus ist T1 leitend und entlädt über R3 den Akku. Alle paar Minuten wird der Akku über den ADC gemessen: Während des Messvorgangs wird der Minus-Pol des Akkus mit dem Transistor T3 auf Masse gezogen während T1 natürlich aus ist. Nachdem der Akku leer ist wird er entsprechend seiner Kapazität geladen. Dazu habe ich mit T2 und ein paar Widerständen eine Konstantstromquelle erzeugt. Eigentlich sollte zum Laden des Akkus T4 ins Spiel kommen um diesen an die 12V anzuschließen... leider habe ich nicht bedacht, dass der Akku selbst auf den Emitter 7,2V liefert. Somit bräuchte ich eine Basisspannung an T4 von ca. 8,4V, was der µC nicht liefern kann. Eine Lösung wäre ein Relais - das möchte ich jedoch vermeiden einzusetzen, da es eine begrenzte Anzahl Schaltzyklen hat. Hat jemand eine Idee wie ich ohne viel Schaltungsänderung das hinbekomme was ich brauche? Danke! Gruß, Alex
Bitte melde dich an um einen Beitrag zu schreiben. Anmeldung ist kostenlos und dauert nur eine Minute.
Bestehender Account
Schon ein Account bei Google/GoogleMail? Keine Anmeldung erforderlich!
Mit Google-Account einloggen
Mit Google-Account einloggen
Noch kein Account? Hier anmelden.

