Hallo zusammen,
folgender Sachverhalt: Ich habe ein System in dem intern ein CAN-Bus
läuft (selber gemacht, funktioniert einwandfrei). Wenn es verbaut ist,
kann ich auf diesen CAN vorläufig nicht zugreifen. Jetzt möchte ich den
CAN-Bus herausführen um während dem Betrieb den Bus mithören zu können.
Dies muss aber galvanisch getrennt geschehen (elektrische Gefahren,
unterschiedliche Potentiale etc...).
Gibt es einen CAN-To-CAN transceiver, repeater, gateway, irgendwas...
mit dem ich den CAN-Bus verlängern kann?
System mit CANbus1 ------- || --------- CANbus2->PC
galv. Trennung
Wie immer: am besten soll das Ding so klein wie möglich sein, billig ist
selbverständlich :)
mg,
Johannes
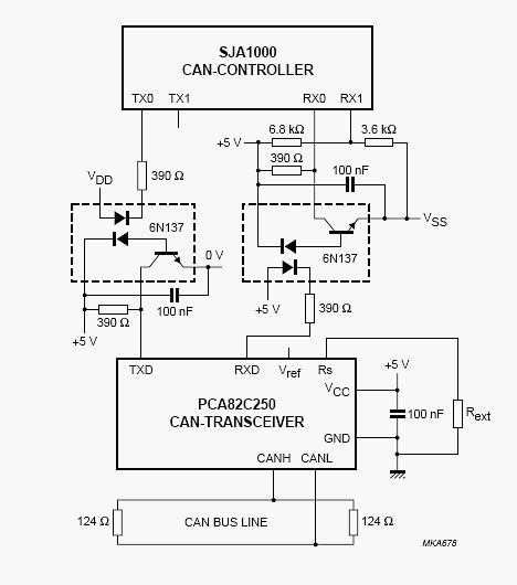
Schau Dir mal die Seite 12 vom Datenblatt des PCA82C250 an, da gibt es ein Schaltungsbeispiel (wobei der Transceiver selbst aber nicht galvanisch getrennt ist, aber alles dahinter).
@ Lutz (Gast)
> ...den Bus mithören zu können...
Der Witz dürfte sein, dass das mithörende Gerät auch einen CAN-Bus hat.
Und nicht wie der CAN-Controller auf Seite 12 im DB eine
Logik-Schnittstelle.
Und komm jetzt bloß keiner auf die Idee, die untere Hälfte des
Schaltungsvorschlags einfach zu spieglen, um aus den Logik-Signalen
wieder CAN-Signale zu machen. Soooo einfach geht das nicht.
@ Johannes Philippi (ohanica)
Hat das mithörende Gerät nicht schon eine galvanische Trennung?
Wenn's was fertiges sein darf: CAN-bridge von www.ixxat.de gibt es ohne und mit opto-Isolation.
...wenn er nur "hören" möchte, ist das doch nicht so schwer, oder?! pegel konvertieren, optokoppler, pegel konvertieren. fertig. CAN ist doch auch nur H & L, wenn auch differentiell, oder?! Klaus.
Bitte melde dich an um einen Beitrag zu schreiben. Anmeldung ist kostenlos und dauert nur eine Minute.
Bestehender Account
Schon ein Account bei Google/GoogleMail? Keine Anmeldung erforderlich!
Mit Google-Account einloggen
Mit Google-Account einloggen
Noch kein Account? Hier anmelden.
