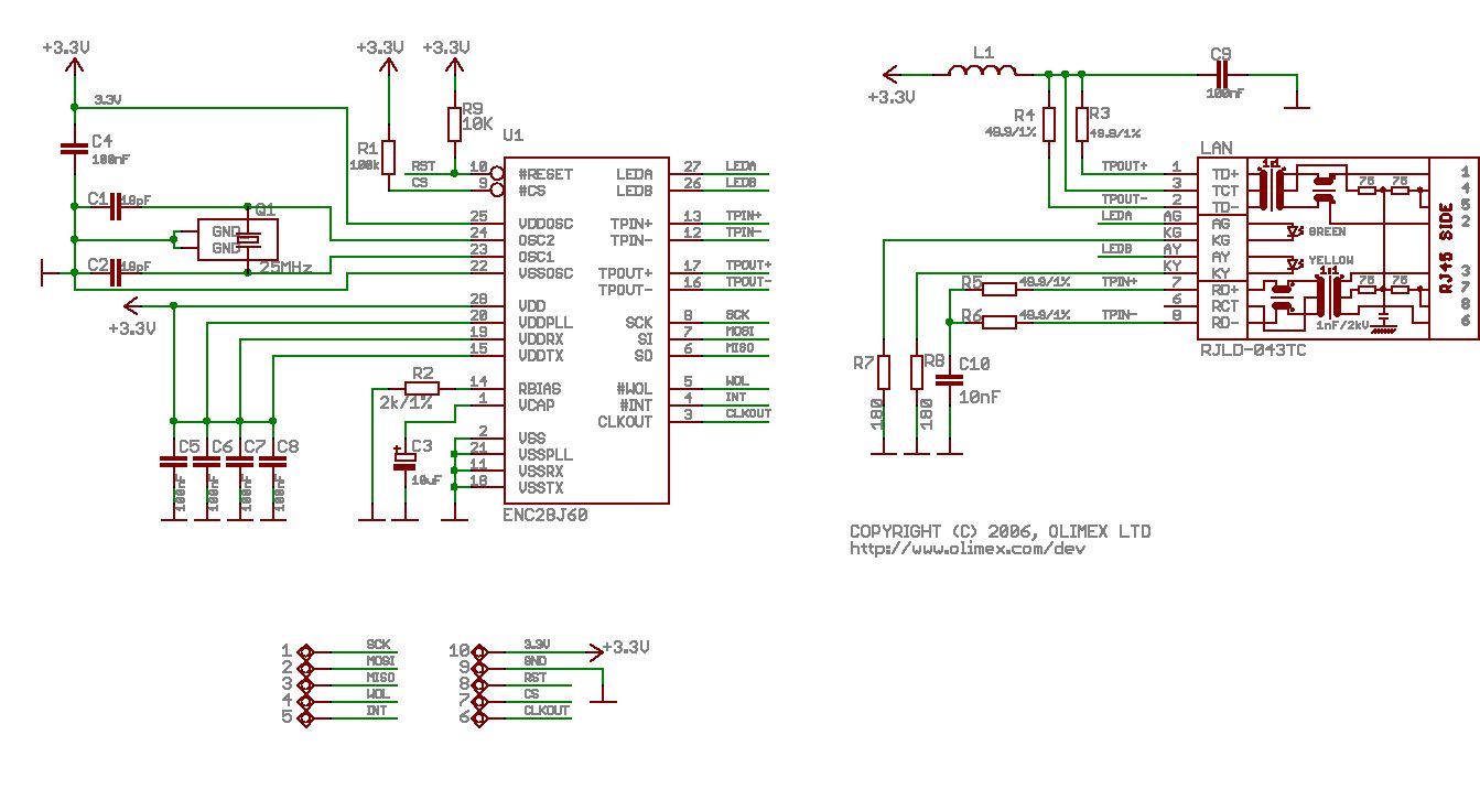
Hallo Ich will für die Ethernet Übertragung eine MagJack Buchse einsetzen. http://docs-europe.electrocomponents.com/webdocs/0798/0900766b80798cd1.pdf Wie beschalte ich die Buchse richtig? Hab nun im Netz unterschiedliche Beschaltungen gefunden. Als Bild habe ich mal eine Beschaltung angefügt. Für die von mir eingesetzte Buchse muss ich natürlich noch die Pin Belegung ändern. Im Netz hab ich aber auch eine Beschaltung gefunden wo RD+ / RD- mittels 50ohm "geuppullt" werden. Hat mal jemand einen Schaltplan sowie eine Erklärung warum man welche Beschaltung vornimmt? Danke
Bitte melde dich an um einen Beitrag zu schreiben. Anmeldung ist kostenlos und dauert nur eine Minute.
Bestehender Account
Schon ein Account bei Google/GoogleMail? Keine Anmeldung erforderlich!
Mit Google-Account einloggen
Mit Google-Account einloggen
Noch kein Account? Hier anmelden.
