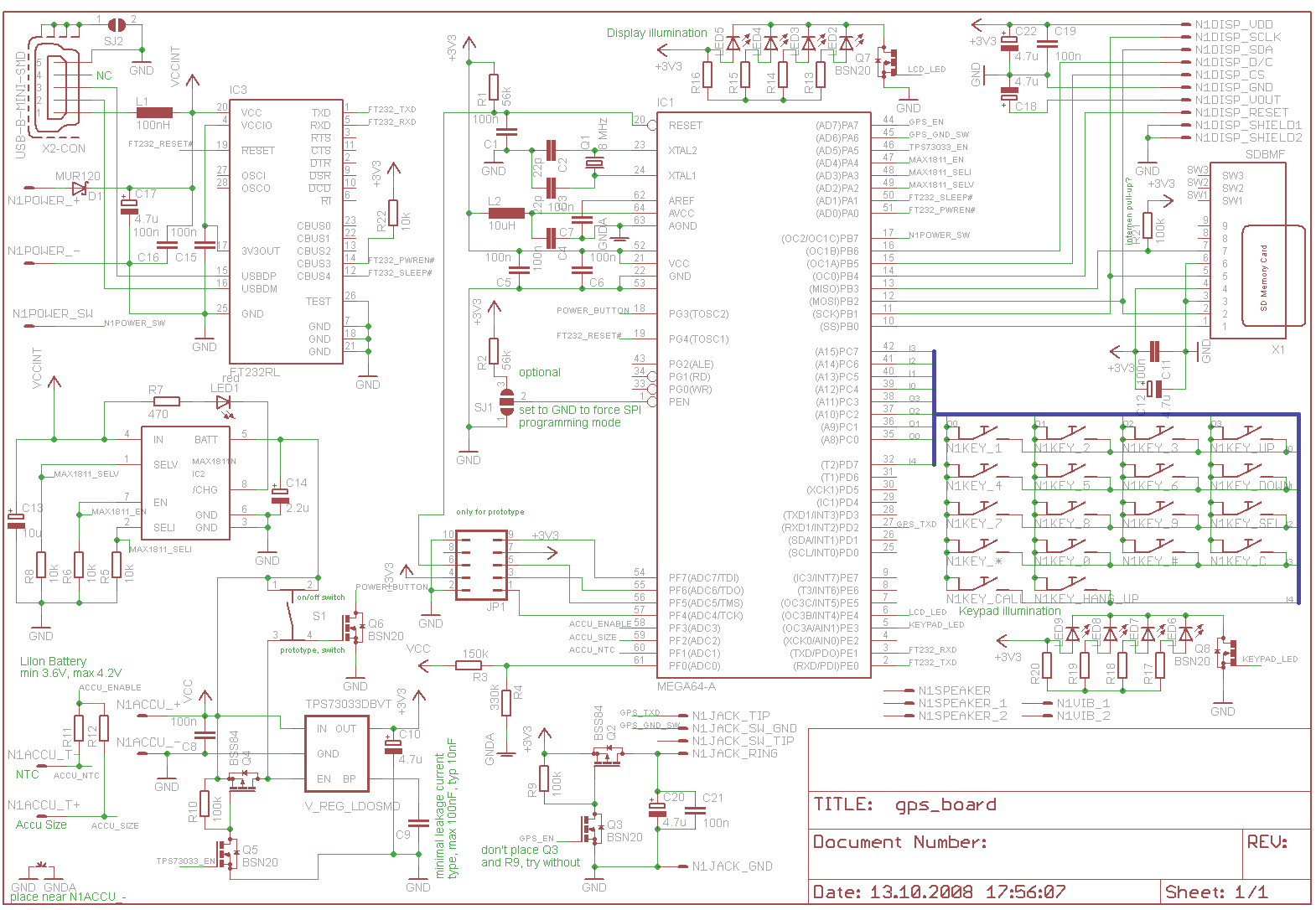
Hallo. Sitze jetzt schon etwas länger an meinem ersten etwas umfangreichem Schaltplan. Und da man sich alleine ja schnell mal verrent, wollte ich fragen ob Ihr da den ein oder anderen offensichtlichen Fehler findet bevor ich mit dem Layout anfange :) Das ganze soll ein GPS Empfänger werden der in einem Handy-Gehäuse untergebracht ist (N3310). Insbesondere geht es mir da um die Ladeschaltung und den FT232RL. Die sind für mich absolutes Neuland. Gruß psiyou
Oh ja, da hab ich ja mit den LEDs absoluten Mist gebaut.... Danke 3v3 kommt nicht vom FT232RL sondern vom TPS73033 (unten links).
Habe unten links in der Ecke so einen Verbinder platziert. Im Layout sind das dann zwei kleine Pads nebeneinander die man dann wohl mit Lötzinn verbindet.
Bitte melde dich an um einen Beitrag zu schreiben. Anmeldung ist kostenlos und dauert nur eine Minute.
Bestehender Account
Schon ein Account bei Google/GoogleMail? Keine Anmeldung erforderlich!
Mit Google-Account einloggen
Mit Google-Account einloggen
Noch kein Account? Hier anmelden.
