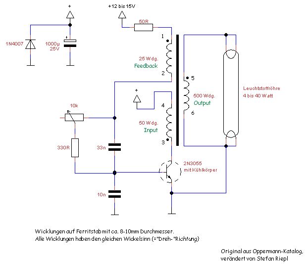
Hallo! Schaut euch mal die Schaltung an! Erzeugt das Ding viel Störstrahlung? PS: Wisst ihr vielleicht, wie der Strom "hinten" aussieht? Ist der rechteckig, sinusig oder irgendein verhackstückelter Mist? ^^ Dankeschön für eure Antworten! Stefan
Stefan R wrote:
> Erzeugt das Ding viel Störstrahlung?
Massig! Du weißt, dass ein Ferritstab auch als Ferritantenne bezeichnet
wird, ja?
Bitte melde dich an um einen Beitrag zu schreiben. Anmeldung ist kostenlos und dauert nur eine Minute.
Bestehender Account
Schon ein Account bei Google/GoogleMail? Keine Anmeldung erforderlich!
Mit Google-Account einloggen
Mit Google-Account einloggen
Noch kein Account? Hier anmelden.
