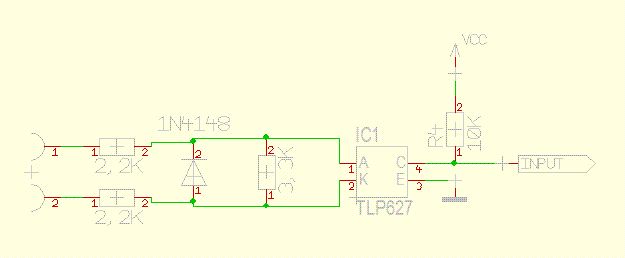
Hallo, ich habe in einem Datenblatt die Schaltung gefunden, die sich im Anhang befindet (dort wird ein TLP127 SMD verwendet, aber der TLP627 sollte identische Werte haben - jedenfalls waren die meisten Kenngrößen gleich im OK-Datenblatt). Für die Schaltung wird angegeben, dass sie ab 3V an den Eingängen schaltet und bis 30V funktionieren soll. Jetzt bin ich am überlegen, wie speziell die 3V berechnet werden und ob man die auf 5-7V anheben könnte (schätzungsweise den 3K3-Widerstand verändern). Ausserdem ist meine Frage wie gut die Schaltung tatsächlich für 12 und 24V Betrieb geeignet ist. Gibts es noch Verbesserungsvorschläge? Vielen Dank im Voraus.
Danke für die schnelle Antwort. Leider weiß ich nicht so genau, wie man die Schaltgrenze berechnen kann. Ich habe zwar schon ein wenig herumgerechnet und verschiedene Formeln getestet, bin aber nie auf die angegeben 3V gekommen und wäre sehr dankbar, wenn mir jemand bei der Formel helfen könnte. Viele Grüße
Bitte melde dich an um einen Beitrag zu schreiben. Anmeldung ist kostenlos und dauert nur eine Minute.
Bestehender Account
Schon ein Account bei Google/GoogleMail? Keine Anmeldung erforderlich!
Mit Google-Account einloggen
Mit Google-Account einloggen
Noch kein Account? Hier anmelden.
