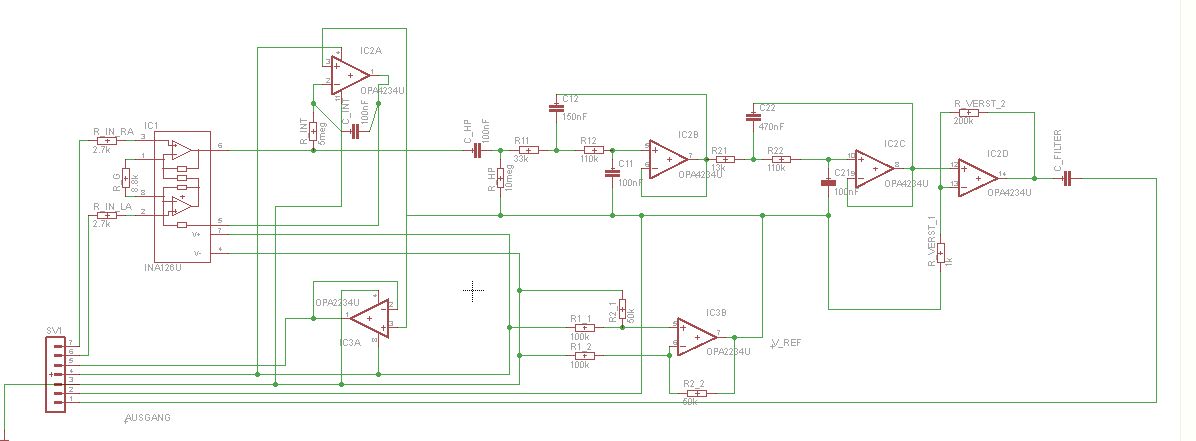
Hallo alle zusammen Ich habe eine frage über diese EKG-Schaltung was ist die genaue Aufgabe der beide OP (IC2 und IC3) vielen Dank
Bitte melde dich an um einen Beitrag zu schreiben. Anmeldung ist kostenlos und dauert nur eine Minute.
Bestehender Account
Schon ein Account bei Google/GoogleMail? Keine Anmeldung erforderlich!
Mit Google-Account einloggen
Mit Google-Account einloggen
Noch kein Account? Hier anmelden.
