Servus, Im anhang mein layout - naja mehr opder weniger. Mer als das krieg ich nich hin aber würde das so funktionieren und wie mach ich daraus ein layout? Wo find ich in Eagle Stecker/Buchsen für Flachbandkabel (also ich hab zwei platiinen, eine mit nem stecker die andere mit nem stecker in den das kabel kommt. aber wo find ich das? mfg
Also zunächst solltest du den Kondensator 100nF so na wie möglich an den Chip ranbringen. Sieht das nur so aus oder ist deine Diode in Sperrrichtung geschaltet?? Du solltest versuchen Baugruppen, die zusammengehören auch zusammen zu plazieren. Du kannst auch 100nF SMD Chips benutzen, die kannst du dann unter den IC bringen, wenn der in einer Prazisionsfassung sitz. Das spart Verdrahtung. Du hast da noch ein Paar luftlinien, wieso? Sieht so aus als hättest du den Autorouter benutzt. Tu das nicht! Jedenfalls bei deiner noch recht unkomplizierten Schaltung, kann man besser per Hand verlegen. Wenn du jetzt dein Layout machen willst, dann schaltest du die Layer für bestückung ab. Dann den Layer für Kupfer oben, jetzt sollte nur noch Kupfer unten zu sehen sein incl. der Bohrlöcher. Das ausdrucken und dasselbe nochmal mit Kupfer oben.(jedenfalls in Target3001) Versuch mal ein wenig zu experimentieren. Ich denke du bekommst deine Schaltung auch einlagig hin. Zweilagige Platinen sollte man vermeiden, nimm lieber mal ne drahtbrücke in kauf. Am anfang ist die Herumprobiererei noch bvielleicht frustrierend, aber es ist noch nie jemand als Layouter gebohren worden! Gruß
Ehrlich: Alle Leitungen nochmal aufdröseln (RIPUP) und dann die Bauteile so auf der Platine hin und herschieben und drehen, daß sich möglichst wenig Gummibänder überschneiden. Zwischendurch öfters mal mit RATSNEST die aktuell kürzesten Gummibänder ausrechnen lassen. Funktional zusammengehörige Bauteile sollten auch räumlich zusammenstehen (insgesamt alle etwas enger). Bei so einfachen Platinen bleiben dann oft gar keine Überschneidungen mehr übrig und der Autorouter hat's ziemlich einfach eine schöne einseitige Platine zu erzeugen. Außerdem dürften die Leiterbahnen ruhig noch was breiter sein (bei den Design-Rules einstellbar). Ist der 10µF-Kondensator ein Tantaltyp? Normale wären erheblich größer und Du bekommst beim löten Probleme mit den Pinabständen.
Sieht das nur so aus oder ist deine Diode in Sperrrichtung geschaltet?? ups... Ja ich hab die durchmesser und größßen der Bauteile (Kondensatoren - Diode) direkt bei reichelt eingesehen. Und joa der hat mir das so ausgespuckt danke soweit
Okay bin grad am Umstrukturieren und ich hätte eine lösung die brücken zu umgehen, einfach indem ich den ISP Treiber IC unter die Platine setze. Aber wie mach ich das??
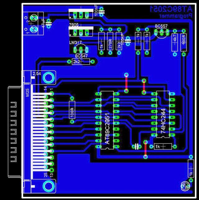
Hi, hier noch ein paar Tipps zum Layouten: 1) Versuche den Autorouter zu umgehen, das sieht meisst nicht besonders schön aus, bzw. routet er manchmal sehr kompliziert! 2) Wenn Du 2-Seitige Platinen machst, versuche auf einer Ebene die horizontalen, auf der anderen die vertikalen Bahnen zu ziehen. 3) Masse- und Versorgungsverbindungen immer recht dick ziehen und wo es geht ganze Flächen stehen lassen, das spart ganz nebenbei ne Menge Ätzflüssigkeit. 4) Die Leiterbahnen ruhig etwas dicker ziehen, wenn Du unter ICs durch musst, kannst du die Breite zwischen den IC-Pins verkleinern 5) Und nun ran an's Werk :-) Gruß, Andreas PS: Ich habe von einigen Tagen zufällig auch einen Atmel Progger gelayoutet, Schaltplan gibt's auf der Homepage von IC-Prog (evt. googeln). Das Ding nennt sich TAFE. Habe mal mein Layout angehängt...
@Carbrögen: Wenn du statt Bitmap ein Jpeg angehängt hättest, so würde ich mir das sogar ansehen, aber 1 MB von zu Hause übers Modem, nein ! Thorsten
Ja ich mach erst mal meine Version fertig und dann versuch ich das mit den ganzen fläschen
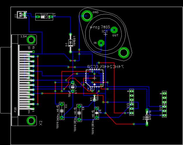
Sooo meine Version ist nun fertig. Ganz ohne Doppelseitige Platine gings net. Und eine Große fläche hab ich nich unterbringnen können ... Aber ich denke ma das geht so, oder wenn jemand ne verbesserungsidee hat, ich schicke der betref. person auch die brd datei! Mfg :-)
Würdest du mir dir brd-Datei mal mailen ? Ich schau gerne noch mal genauer hin, wenn du willst.
So geht das nicht! Da sind ja allein vier Durchkontaktierungen (Drähte von oben nach unten) unter dem SMD-Chip. Die Leiterbahnen sind immer noch viel zu dünn und der 7805 hat normalerweise auch ein TO220-Gehäuse. Mein dringender Rat: Optimier' weiter an der Platine (denn Übung macht den Meister) aber ätz' das Teil nicht! Nimm das Layout von Andreas Böhme wie oben gezeigt. @Andreas: Einige Thermals hätte man noch setzen können, oder? ;-)
Eine Optimierung wäre sicherlich sinnvoll!! Ich bin mir sicher, dass die Schaltung auf eine 1-Seitige Platine passt und ohne (viel) Drahtbrücken :-). Rücke die Bauteile mal enger zusammen und Layoute nochmal neu! Denk an dickere Versorgungsleitungen und kurze Wege. Die Platine lässt sich bestimmt um ca 50% verkleinern! Die Kondensatoren kommen mir recht groß vor und den HC244 würde ich im DIL Gehäuse nehmen, dann kommst Du noch zwischen den Pins durch. @Peter: Den 7805 gibt's glaube ich als 5A Version in TO3.. Das dürfte reichen, falls mal zwischen zwei Pins etwas Kupfer zuviel geblieben ist :-) Sicherlich könnte man noch optimieren... Aber... Das Layout hat schon in die UV-Lampe geblickt und da ändert sich so schwer was grins Gruß, A.B. PS: Der HC 244 sollte ein HC 174 sein :-)
Noch ein versuch. Ich wollte den HC244 im PLD Design haben. Eigentlich würde ich alles in Bottom lösen, also eiseitig. Problem: Ich weis nich wie ich das lösen soll... Mfg
Bitte melde dich an um einen Beitrag zu schreiben. Anmeldung ist kostenlos und dauert nur eine Minute.
Bestehender Account
Schon ein Account bei Google/GoogleMail? Keine Anmeldung erforderlich!
Mit Google-Account einloggen
Mit Google-Account einloggen
Noch kein Account? Hier anmelden.



