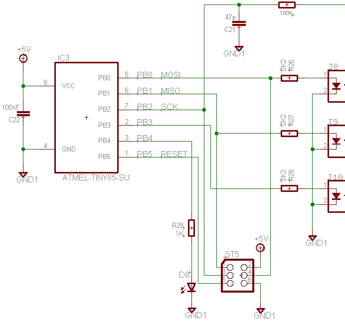
Hallo, Ich habe bereits eine Platine mit einem ATmega88, JTAGICE mk2 und Studio 4.13 zu Laufen gebracht. Jetzt wollte ich einen ATtiny85 programmieren, aber nichts klappt. Als erstes wählte ich - Connect to the selected AVR programmer klappt soweit, das Fenster "JTAGICE mkII" mit den TABs "program", "Fuses"," Lockbits", "Advanced", "Board", "Auto" erscheint. Im "TAB Board" erscheint bei "VTarget 5.1", wenn ich "Read Voltages" klicke --> ist OK nach meiner Meinung Im "TAB Advanced" erscheint bei "Signature Bytes" 0x00, 0x00, 0x00, wenn ich "Read" klicke --> ist FALSCH Überall erscheint ein Fenster mit der Meldung (Sinngemäß) Ein Problem trat auf beim Ausführen des Kommandos, ... Auf Fuses und Lockbits kann ich auch nicht zugreifen. In den ISP Modus komme ich auch nicht. Liegt es eventuell an meiner Beschaltung mit den LEDs (siehe Anhang)? Leider ist alles SMD und kann nicht so einfach gelötet werden. Sind die 2K2 Widerstände zu klein um die Last(LEDs) vom SPI abzukoppeln? Vielleicht habt Ihr einen heißen Tip für mich Danke Martin
Hast du die ISP frequenz ganz runter gesetzt? Hast du mal Debugging über debugWire gestartet?
Hallo Henry, mit 100 Hz ISP Frequenz klappt es auch nicht, dauert (logischerweise) nur länger wis zur Fehlermeldung. Ich vermute, dass die 5V Target Voltage über die 6polige Stiftleiste vom JAGICE gemessen wird. Hat wohl nicht mit dem ISP zu tun, oder?? Danke Viele Grüße Martin
Bitte melde dich an um einen Beitrag zu schreiben. Anmeldung ist kostenlos und dauert nur eine Minute.
Bestehender Account
Schon ein Account bei Google/GoogleMail? Keine Anmeldung erforderlich!
Mit Google-Account einloggen
Mit Google-Account einloggen
Noch kein Account? Hier anmelden.
