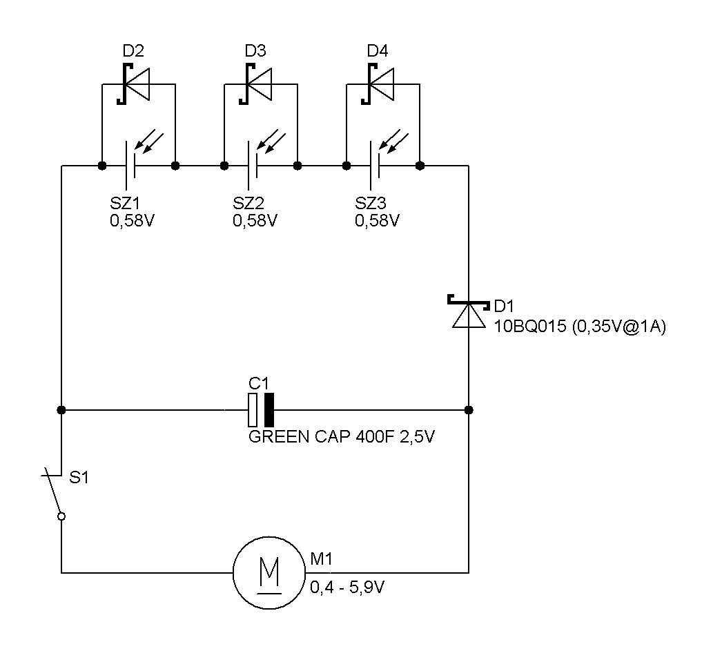
Hallo Leute Ich versuche eine Schaltung zu realisieren, die einen Motor so lang wie möglich mit Strom versorgt. Primär soll dies über Solarmodule geschehen, die überschüssige Energie soll für schlechte Zeiten (Wolken,Nacht,...) in einem Goldcap gespeichert werden. Die angehängte Schaltung ist nur eine Idee von mir, ich habe keine Ahnung ob das so funktionieren würde. Techn. Daten: Motor: Anlaufspannung: 0,4 Volt Spannungsbereich: 0,4 - 5,9 Volt Anlaufstrom: 25 mA Stromverbrauch: 30 mA (bei 0,5V) Solarmodule: Leerlaufspannung: 0,58 V Leerlaufstrom: 850 mA 3 Stück Kondensator: GREEN CAP 400F 2,5V http://www.conrad.de/goto.php?artikel=451435 kann auch nen kleinerer werden, je nachdem was sinnvoll ist Skotty-Diode: ???? <--dachte hauptsache eine die den Strom auch verkraftet und geringen Spannungsabfall verursacht Würde mich über Vorschläge oder Anregungen freuen :). Mfg
Bei Baukosten von 50€ kannst du deinen Motor über 300 Jahre am Stromnetz betreiben. 50€ / 0,20€/kWh = 250kWh 250.000Wh / (0,050A * 1,5V) = 3.300.000h 3.300.000h = 380 Jahre
Richtig :) Aber es ist ein Spaß/Hobby-projekt und deshalb mache ich mir um die Ökonomie keine Gedanken. Der Motor treibt eine Holzwindmühle an...soviel zum praktischen Nutzen... Bleibt also weiterhin die Frage der Realisierung...
Sollte so funktionieren. Immer darauf achten, das der Goldcap nicht mehr als 2,5V abkriegt, sonst geht er hops. Die Dioden sollen gegen Abschattung sein? Wird nicht viel bringen, da eine Solarzelle ~0,4V bringt (sie ist ja nicht im Leerlauf). Mal zwei sind das 0,8V minus die Diodenspannung der Schottky-Diode 0,3V sind das 0,5V.
pafolio wrote: > Kondensator: > GREEN CAP 400F 2,5V > http://www.conrad.de/goto.php?artikel=451435 > kann auch nen kleinerer werden, je nachdem was sinnvoll ist Das ist, wie gesagt ein GoldCap und kein Kondensator. Die haben einen recht hohen Innenwiderstand, so daß die Spannung bei Belastung deutlich unter den Eingangswert fällt. Hier also nochmal nachrechnen/recherchieren, ob damit der Motor auch richtig läuft und nicht nur lahm kraucht. Johann
> .. ein GoldCap ... recht hohen Innenwiderstand ...
Ja, 6 bzw. 15 milli Ohm.
Damals, als Männer noch Männer waren, und GoldCaps noch anständige
Innenwiderstände hatten... ;-)
Lothar Miller wrote: >> .. ein GoldCap ... recht hohen Innenwiderstand ... > Ja, 6 bzw. 15 milli Ohm. > Damals, als Männer noch Männer waren, und GoldCaps noch anständige > Innenwiderstände hatten... ;-) Ich hab da schon anderes gesehen, war womöglich auch China-Schrott von der Reichelt...
Dumm nur, dass im Datenblatt des Kondensators ein Leckstrom von 200mA angegeben wird...
Was den Leckstrom angeht...hoffe das ist nur ein Maximalwert der im worstcase Fall auftritt. Sonst wäre das ja wirklich "bescheiden"....
bei farnell gibts auch supercaps, halten laut datenblatt 80A lade/entladestrom aus, gibts auch bis 200F, sind halt etwas teurer aber wenn der cap noch so glodig oder super ist, viel sind 200F nicht grad. vergiss auch nicht dass die spannung nicht wie bei einem akku konstant bleibt sondern exponentiell abfällt. überleg mal ob nicht ein kleiner schaltregler+akku+laderegler nicht besser wäre, dann läuft das ding wirklich tagelang auch wenn die sonne weg ist. vieleicht auch vorher die spannung ausmessen bei der der motor am wenigsten leistung braucht und daran anpassen.
Hm nach sowas habe ich ja gesucht, aber mit 1,5V Eingangsspannung nichts gefunden. Auch keinen Converter der mit so niedriger Eingangsspannung arbeitet. Vielleicht hat da jemand nen Tip für mich?
PR4403 oder PR4401 LED-Treiber SOT-23 VCC während des Betriebs: 0.7 V bis 2.0 V VCC beim Anlauf: 0.9 V Induktivität: 10 µH bis 22 µH Durchschnittlicher Strom bei 10 µH: 23 mA bei 22 µH: 12 mA Schaltfrequenz: 500 kHz Der sollte deinen Motor treiben können. Evtl anpassen, weil dein Motor eine andere Kennlinie hat wie eine Diode.
ich weiß die genaue bezeichnung nicht mehr aber farnell hat auch eine art starthilfe-chip für die schaltregler, ist eine ladungspumpe die ab 0,3V läuft und einen kleinen ko auflädt auf ca 1V, der kann dann zum starten des schaltreglers benutzt werden. war glaubich von texas, in kombination mit dem richtigen schaltregler läuft das teil auf jedem fall mit 0,5V ohne probleme.
Bitte melde dich an um einen Beitrag zu schreiben. Anmeldung ist kostenlos und dauert nur eine Minute.
Bestehender Account
Schon ein Account bei Google/GoogleMail? Keine Anmeldung erforderlich!
Mit Google-Account einloggen
Mit Google-Account einloggen
Noch kein Account? Hier anmelden.

