Muss man hier den Pin 1 und 6 bei gemeinsamer Anode zusammenschalten?
Die Frage hab ich mir kürzlich auch gestellt - und noch nicht beantwortet. Ich könnte mir schon vorstellen, dass man beide Anodenanschlüsse aus Gründen der Strombelastbarkeit der Bonddrähte benutzen müßte.
>Wieso werden hier dann 2 Pins herauseführt?
Weil sieben Segmente plus der Punkt acht Anschlüsse sind.
Mit dem neunten für die gemeinsame A/C hat man aber eine ungerade
Anzahl.
Das verteilt sich schlecht auf beide Seiten identisch.
Oder ist euch noch nicht aufgefallen, dass Anschlüsse gewöhnlich
symmetrisch ausgeführt sind?
Also macht man einfach zwei Betriebsspannungsanschlüsse. Auf jeder Seite
einen. (Meist sind diese auch intern verbunden).
Ich würde aber abraten, diese als Brücke für die Platine zu verwenden...
Als Brücke würde ich die auch nicht verwenden, aber es reicht meiner Meinung nach, nur einen anzuschliessen
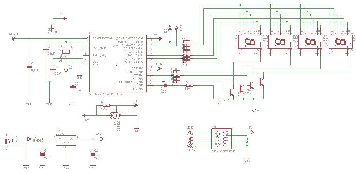
Habe hier nun eine Schaltung zur Temperaturmessung angefertigt. Könnt ihr hier Fehler finden, da ich es schon öfters überprüft habe?!
@Peter K. (chrisstar) Stromversorgung: C1 erhöhen auf 100µF, besser 470 oder 1000µF. Parallel zu C1 einen 100nF Keramikkondensator, C2 durch 100nF Keramik ersetzen. Die beiden 100nF nahe am IC2 platzieren. D2 wäre besser eine Graetzbrücke. Sonst aus meiner Sicht OK. Reinhard
@Peter K. (chrisstar) Nochmal Stromversorgung: Überschlägig komme ich bei der Anzeige auf einen max. Betriebsstrom von 100mA, da würde ich bei 12V Eingangsspannung das "L" am IC2 lieber weglassen, sonst kann es eng werden. Nimm lieber einen 7805. Reinhard
Ich überarbeite die Schaltung einmal! Ich würde hier diesen verwenden für den Spgregler: http://at.rs-online.com/web/search/searchBrowseAction.html?method=searchProducts&searchTerm=189-1295&x=0&y=0 Keramikkond.: http://at.rs-online.com/web/search/searchBrowseAction.html?method=getProduct&R=5381203 D2 wäre besser eine Graetzbrücke --> Was ist hier der Unterschied?
Ist dieser als Kondensator an C1 geeignet? http://at.rs-online.com/web/search/searchBrowseAction.html?method=getProduct&R=5211924
Peter K. wrote: > Ich überarbeite die Schaltung einmal! > > Ich würde hier diesen verwenden für den Spgregler: > http://at.rs-online.com/web/search/searchBrowseAction.html?method=searchProducts&searchTerm=189-1295&x=0&y=0 Nein. Mit dem wird es eng. Nimm den normalen 7805. Den ohne L > D2 wäre besser eine Graetzbrücke --> Was ist hier der Unterschied? Vermutlich hat Reinhart nicht gesehen, dass du mit Gleichspannung in die Spannungsregelung reingehen willst. Und bitte: Hijacke keine fremden Threads
Dieser spannungsregler besser? http://at.rs-online.com/web/search/searchBrowseAction.html?method=getProduct&R=0296756 hier ist hinter dem 7805CP oderCV weiß aber den unterschied nicht, wieso ist hier bei diesen an loch oberhalb, hat dieser einen besonderen Grund?
Peter K. wrote: > Dieser spannungsregler besser? Ja, besser wieso > ist hier bei diesen an loch oberhalb, hat dieser einen besonderen Grund? Damit man ihn am Kühlkörper festschrauben kann.
Peter K. wrote:
> Ist aber in meinem Fall nicht nötig?
Rechnen!
Deine Eingangsspannung beträgt 12V.
Deine Ausgangsspannung beträgt 5V
Also muss der 7805 irgendwie 7V loswerden.
Er macht das, als reiner Linearregler, indem er das 'Überschüssige' in
Wärme umsetzt.
Bei jetzt mal geschätzten 100mA die deine Schaltung brauchen wird,
bedeutet das, dass der Regler 7*0.1 = 0.7W Wärme erzeugen wird. Ist
wohl noch im Limit.
Wenn geht, solltest du mit den 12v Eingangsspannung auf 8 oder 9V runter
gehen. Denn 8-5 = 3 und 3*0.1 sind nur noch 0.3W Verlust in Form von
Wärme. Also etwas weniger als die Hälfte wie bei deinen 12V
Wieso sollte ich eigentlich den C2 zu einem Keramikkondensator (nun C7) austauschen?
Weil der ausgangsseitige Kondensator nicht so gross sein muss. Ganz um Gegenteil: Eine große Kapazität ist hier eher kontraproduktiv. Der jetzige kleine C hat einfach nur die Aufgabe, den 7805 am Schwingen zu hindern. (Genauso wie der eingangsseitige 100nF Kondi)
@Karl heinz Buchegger (kbuchegg) >> D2 wäre besser eine Graetzbrücke --> Was ist hier der Unterschied? > Vermutlich hat Reinhart nicht gesehen, dass du mit Gleichspannung in die > Spannungsregelung reingehen willst. Ja, habe ich erst nach dem Posten richig gesehen :-( Nichtsdestotrotz hat eine Graetzbrücke an dieser Stelle gewisse Vorteile: - Die Polung der Quelle ist egal, die Schaltung funktioniert immer. - Ich kann auch ohne Probleme eine Wechselspannungsquelle verwenden. Nachteil wäre mehr benötigter Platz auf der Platine und ein höherer Spannungsabfall (2 Dioden statt einer in Reihe). Reinhard
> Nachteil wäre mehr benötigter Platz auf der Platine und ein höherer > Spannungsabfall (2 Dioden statt einer in Reihe). Ein weiterer Nachteil ist die Masseverschiebung, wenn mehrere Geräte aus dem selben Netzteil versorgt werden sollen und miteinander kommunizieren sollen. KH
Bitte melde dich an um einen Beitrag zu schreiben. Anmeldung ist kostenlos und dauert nur eine Minute.
Bestehender Account
Schon ein Account bei Google/GoogleMail? Keine Anmeldung erforderlich!
Mit Google-Account einloggen
Mit Google-Account einloggen
Noch kein Account? Hier anmelden.


