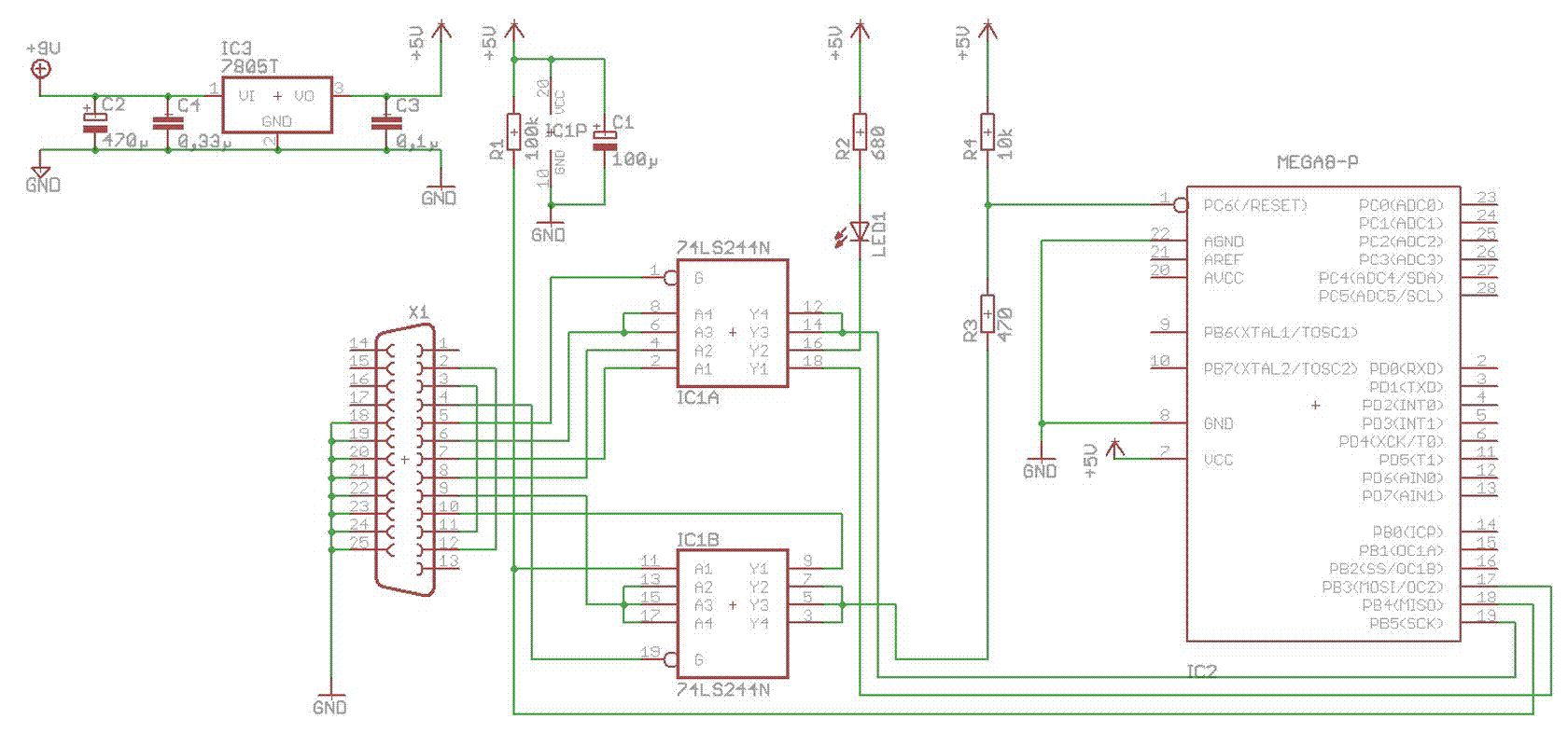
Bin nun dabei meine erste Schaltung für einen µC aufzusetzen und wollte mal nachfragen ob das so in Ordnung ist. Das soll einen Programmer für den ATMega8 darstellen mit einer Spannungsstabilisierung über 7805. Ich möchte gerne ein 9V Steckernetzteil als Trafo einsetzen und werde nicht fündig im Eagle bezüglich diesen 2.1mm Hohlstecker. Gibt es das Bauteil im Eagle ? Gruß
>Bin nun dabei meine erste Schaltung für einen µC aufzusetzen und wollte >mal nachfragen ob das so in Ordnung ist. Wieso "aufsetzen"? Wo setzt Du denn die Schaltung auf? Und was machst Du mit dem Wasserkessel? Zeichnest Du den, wenn Du Kaffee kochen willst? Du hast einen Schaltplan gezeichnet. Wozu machst Du das, wenn Du die Schaltung schon soweit fertig hast, das Du sie irgendwo aufsetzen kannst? Aber es ist natürlich in Ordnung wenn Du einen Schaltplan zeichnest. Ich kann nur wirklich nicht versprechen, ob das beim nächsten auch so ist. Frage dann lieber nochmal nach. >Das soll einen Programmer für den ATMega8 darstellen mit einer >Spannungsstabilisierung über 7805 Ich sehe "über" dem 7805 keine Stabilisierung. Der 7805 selbst sollte allerdings die Spannung schon stabilisieren. Das Wort, das Du gesucht hast, lautet "mittels" oder wenn es etwas moderner sein soll "durch". Ein vollständiger Satz würde ausserdem wahrscheinlich das Wort "werden" enthalten. >Ich möchte gerne ein 9V Steckernetzteil als Trafo einsetzen Du kannst ein Steckernetzteil nicht als Trafo einsetzen und auch einen Trafo nicht als Steckernetzteil. Also, lass es. Das Ding heisst übrigens "Transformator" >werde nicht fündig im Eagle bezüglich diesen 2.1mm Hohlstecker. Ich schiesse auch immer diesen Adler und schaue nach Hohlsteckern. Ich denke wir können es bleiben lassen. Hat wohl keinen Sinn. Dein Schaltplan sieht so aus als wenn er mit dem Programm "Eagle" gezeichnet wurde. Schau doch dort mal in den Listen, welche den Inhalt der Bauteilbibliotheken wiedergeben nach.
thermo wrote: > Bin nun dabei meine erste Schaltung für einen µC aufzusetzen und wollte > mal nachfragen ob das so in Ordnung ist. > Da fehlen einige 100nF zur Stabilisierung. > Das soll einen Programmer für den ATMega8 darstellen mit einer > Spannungsstabilisierung über 7805. > > Ich möchte gerne ein 9V Steckernetzteil als Trafo einsetzen und werde > nicht fündig im Eagle bezüglich diesen 2.1mm Hohlstecker. Du brauchst eine Buchse, keinen Stecker! > > Gibt es das Bauteil im Eagle ? Ja, in con-lumberg und auch in con-jack. > Gruß Gruss Marcel
Bitte melde dich an um einen Beitrag zu schreiben. Anmeldung ist kostenlos und dauert nur eine Minute.
Bestehender Account
Schon ein Account bei Google/GoogleMail? Keine Anmeldung erforderlich!
Mit Google-Account einloggen
Mit Google-Account einloggen
Noch kein Account? Hier anmelden.
