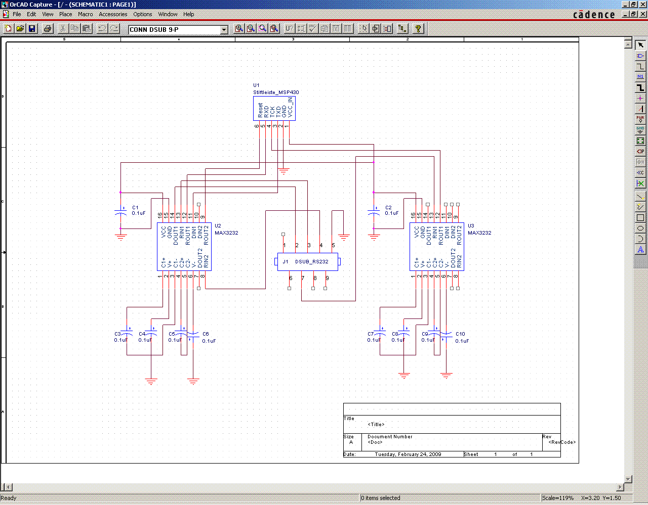
Hallo Sieht jemand von euch einen Fehler in diesem Schema? Gruss
ich will einen MSP430 mit Hilfe des Bootstrap Loaders ansteuern. Hab die Schaltung aus dem SLAU265 Seite 33 "übernommen".
Und warum baust Du dann nicht einfach diese Schaltung aus der AppNote nach? Die ist zumindest erprobt! Außerdem hast Du TEST vergessen (falls es dein MSP430 benötigt)
DTR geht bei mir auf Reset und RTS auf TCK ich hab anstatt die Schmitttrigger zu nehmen, den MAX genommen, der verhält sich ja gleich..
ich meine ich hab die Schaltung jetzt schon gelayoutet und gelötet und jetzt motzt scite (Bootstrap loader synchronization error), daher will ich nur mal sicher sein, dass mein Schema so stimmt...dann kann ich den fehler irgendwo anders suchen gehen...
>daher will ich nur mal sicher sein, dass mein Schema so stimmt... >dann kann ich den fehler irgendwo anders suchen gehen... Nee nee, such mal ruhig in deiner Schaltung! >ich hab anstatt die Schmitttrigger zu nehmen, den MAX genommen, der >verhält sich ja gleich.. ähh... nö... Die Schmitt-Trigger sind invertierend... und RST und TCK z.B. werden 2x invertiert, bei Deinem MAX nicht!
ja das weiss ich, das kann man aber auch im Makefile invertieren --invert -test --invert -reset naja ich guck mal...
Bitte melde dich an um einen Beitrag zu schreiben. Anmeldung ist kostenlos und dauert nur eine Minute.
Bestehender Account
Schon ein Account bei Google/GoogleMail? Keine Anmeldung erforderlich!
Mit Google-Account einloggen
Mit Google-Account einloggen
Noch kein Account? Hier anmelden.

