Servus, wollte mal Fragen ob ich einen Atmega8 über einen Seriellen Port Programmieren kann? Wenn ja was brach ich alles dazu. Weil ich hab gehört das man die einzelnen Bits invertieren muss!! Kannn das sein? MFG thomas
Meinst du eine Programieradapter für den seriellen Port an deinem PC? Wenn nicht, was ich vermute, bleibt anzumerken Grundsätzlich ja aber nicht über rRS232 sondern über das Programierinterface das auch seriell ausgeführt ist, nur eben nicht als RS232. Das etwas ganz anderes. Am besten schaus du dir mal das Tutorial an.
Welches Tutorial?? Ja ich meinte schon über einen USB/Seriell-Adapter, denn mein Laptop hat weder Parallel noch Seriellen Port!! MFG Thomas
>Ja ich meinte schon über einen USB/Seriell-Adapter, denn mein Laptop hat >weder Parallel noch Seriellen Port!! Kauf dir einen USB Prommer.
Was ist das ein USB-Prommer? Ein art Programmieradapter?? MFG thomas
Yep. Und jetzt rate mal, wo wohl so ein USB-Programmer am PC angesteckt wird :-)
Am USB!! :-); Und klappt das mit der Seriellen Schnitstelle nicht weil so ein USB-Prommer kostet auch ein haufen Geld und ich wollte es eigentlich so günstig wie möglich aufbauen!! Weil das invertieren könnt ich doch auch mit einem Transistor machen!! MFG thomas
Also ich benutze ein STK500 oder alternativ AVRISP mkII Das erste ist für den Anfang ggf zu teuer, wenn du aber länger was machen willst wirst du es dir irgendwann sowieso zulegen. Der AVRISP sollte für unter 40 Eus zu habens sein.
>Und klappt das mit der Seriellen Schnitstelle nicht weil so ein >USB-Prommer kostet auch ein haufen Geld und ich wollte es eigentlich so >günstig wie möglich aufbauen!! >Weil das invertieren könnt ich doch auch mit einem Transistor machen!! Transistor brauchst du nicht. Kauf solange USB-RS232 Konverter bis du einen gefunden hast mit dem es klappt. Und dann erfreue dich der Programmiergeschwindigkeit. 30 Minuten für einen AVR ist nicht wirklich witzig. Oder mach es wie hopix.
Na gut, aber ich wollte eigentlich für den Anfang mir etwas selbst zusammenbasteln da ich eine Bauanleitung gefunden hätte aber halt nicht weiß ob das mit der Serriellen-Schnittstelle so einfach Funktioniert!! MFG Thomas
Na gut aber woher krieg ich den AVRISP?? Oder das STK500? MFG Thomas
Wenn du es nunmal seriell haben möchtest dann nim den oben angesprochenen USB-RS232 Umsetzer zunächst einmal, brauchen wirst du ihn später auch noch für was anderes. Z.B. Komunikation ATmega-PC. Zu RS232 Programmern kann ich dir leider nichts sagen. Das was du mit invertieren der Bits angesprochen hast bezieht sich höchstwarscheinlich auf die Lock&Fusebits, aber die werden Programmiert. Hier noch der link zm Tutorial http://www.mikrocontroller.net/articles/AVR-Tutorial
Na gut Danke für die Antworten! Hab mich auch noch mal schalau gamacht und einen USB AVR-Lab gefunden!! Weiß nicht kennt jemand das und kann mir einer sagen ob ich das so einfach mit dem Prozessor verbinden kann!! MFG thomas
Oder nimm das Funk-Evaluation-Board von Po...in. Best.Nr. 810 046. Da kannst Du auch per RS232 Controller flashen. Musst ja nix mit Funk machen.
Aber wie schließ ich dann wieder den herausgeführten Serriellen Port an meinem Laptop an?? Hab ja keinen Seriellen Port!! MFG Thomas
Thomas Tz wrote: > Aber wie schließ ich dann wieder den herausgeführten Serriellen Port an > meinem Laptop an?? > Hab ja keinen Seriellen Port!! Schon vergessen? Du wolltest dir doch einen USB/RS232 Umsetzer kaufen
An dem USB/RS232 Umsetzer wird wohl sowieso kein Weg vorbei führen. Spätestens wenn du deinen Prozessor mit dem PC kommunizieren lassen willst, brauchst du das Teil. Nur: Die meisten Programmer funktionieren an so einem USB/RS232 Umsetzer nicht oder nicht zufriedenstellend. Das liegt daran, dass für den Programmer die serielle Schnittstelle zweckentfremdend vergewaltigt wird, und die Umsetzer das nicht oder nur sehr langsam mitmachen.
Ach so na gut ich Kaufs mir mal und versuch mal eine Verbindung herzustellen!! MFG Thomas
Mit dem USB AVR Lab kannst du deinen Controller genau so flashen wie mit dem AVRISPmkII oder STK500.
Hab mir jetzt das Funk-Evaluation-Board und einen USBPROG gekauft mit vorprogrammierten Firmware: AVRISP mk2 Klon !! Hab jetzt alles angelötet und zusammengebaut. Doch jezt hab ich ein Problem: nähmlich wenn ich den USBPROG an den Laptop anschließe steht da Unbekanntes Gerät kann nicht installiert werden!! Was soll ich jetzt machen!! Muss ich irgendwelche Jumper oder so stecken?? MFG Thomas
Treiber installieren?? http://www.ixbat.de//files/admin/embedded/usbprog/downloads/usbprog_win32_driver.zip
Hab aber folgendes Problem wenn ich Treiber aktuallisieren drücke kann ich zwar den Treiber auswählen aber es steht dort das des Optimale Treiber schon installiert wurde. Und das man das Gerät nicht installieren kann da es ein Unbekanntes Gerät ist!! MFG Thomas
Das Ding von Atmel funktioniert super mit nem USB Serielladapter auch mit AVR DUDE. Man muss nur drauf achten, dass die Schnittstelle kleiner COM10 ist.
Ja bei mir ist es glaub ich COM 4 aber es ist halt ein Unbekanntes Gerät!! Muss ich vielleicht irgendeinen Jumper stecken???? Weil mein Bootloader und meine Firmware sind schon von der Firma raufgespult worden aber ich kann halt nicht darauf zugreifen oder so was!! MFG Thomas
"Unbekanntes Gerät" sagt eigentlich bei einem fertig aufgebautem Gerät mit richtiger Firmware: schmeiss weg oder schick es dem Hersteller zurück. Im Fall vom USBprog könntest du versuchen die Firmware über den Bootloader nochmal aufzuspielen.
Thomas Tz wrote: > Am USB!! :-); > > Und klappt das mit der Seriellen Schnitstelle nicht weil so ein > USB-Prommer kostet auch ein haufen Geld und ich wollte es eigentlich so > günstig wie möglich aufbauen!! > Weil das invertieren könnt ich doch auch mit einem Transistor machen!! > > MFG > thomas Ein USB->RS232 ist kein RS232-Port. Die üblichen RS232-Progger wie http://s-huehn.de/elektronik/avr-prog/avr-prog.htm funktionieren nicht an USB->RS232-Adaptern. Ein günstiger USB-Progger ist zB USBasp, falls du das Henne-Ei-Problem lösen kannst: http://www.fischl.de/usbasp/ Johann
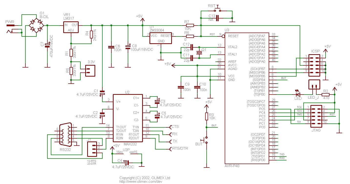
Hab jetzt einen Compputer mit XP gefunden. Hab aber folgendes Problem wenn ich USBPROG anschließe erkennt ihn zwar XP und installiert ihn auch erfolgreich aber wenn ich dan im AVR Studio alles einstelle steht da immer ISP error!!! Kann das daran liegen das die Fuses nicht richtig eingestellt sind?? Hab das AVR Entwicklungsplatine für 40-polige AVRs (AVR-P40-8535-8MHz) von Embedded Projects Shop. Adresse: http://shop.embedded-projects.net/product_info.php/info/p78_AVR-Entwicklungsplatine-fuer-40-polige-AVRs--AVR-P40-8535-8MHz-.html Wäre echt toll wenn mir jemand sagen könnte an was das liegt MVG Thomas
Der USBprog -> AVRISP mk2 Klon wird nur über AVR-Studio laufen, wenn Du den Jungo-WinDriver installiert hast. Schau mal im Gerätemanager nach. Solltest Du "Jungo" nicht finden, dann kannst Du das AVR-Studio-Setup noch mal ausführen und den Jungo-USB-Treiber nachinstallieren. Die USB->RS232 Wandler arbeiten recht gut, wenn die Anwendung nur auf die RxTx-Daten-Leitungen zugreifen. Also Pin 2, 3 (und 5 Masse). Die meisten Programmer benutzen auch die Steuerleitungen wie CTS, DSR u.s.w. Dann funktionieren die USB->RS232 Wandler sehr oft nicht mehr. MfG Ak Tronik
Ja bei mir gibt es im Geräte-Manager eine Kategorie Jungo. Wenn ich auf Read oder Write drücke leuchtet auch die Rote LED am USBPROG. Aber dann kommmt halt die Fehlermeldung ISP Mode error!!! Kann mir jemand sagen wie ich die FUSE einstellen muss damit das alles läuft oder bleibt sich das egal mit den Fuse???
Vielleicht ist deine ISP-Frequenz zu hoch. Zumindest für den AVRISP mkII gilt: bei der Programmierung sollte die ISP-Frequenz ca. ¼ der Taktfrequenz betragen. Im Auslieferungszustand der AVRs ist ein Takt von ca. 1MHz eingestellt, d.h. die ISP-Frequenz sollte maximal 250kHz betragen.
OK, Hab die ISP auf 250kHz eingestellt aber die Fehlermeldung kommmt immer noch!! Hab mal eine Datei dazugehängt wo man die Fehlermeldung sieht vielleicht kann mir dann einer sagen was ich machen soll!!
Ich kann nur für den AVRISP mkII sprechen. Hast Du die neue ISP-Frequenz mit Write zurückgeschrieben? Probiere sicherheitshalber mal eine deutlich niedrigere Frequenz aus. Wenn Du die Signatur des AVR dann auslesen kannst, sollte zumindest die Verbindung erfolgreich sein.
ja ich hab ja auch einen ARVRIP mkII. Hab die Frequenz runter gestellt aber es kommmt immer noch die gleiche Fehlermeldung!! Wenn ich auf Write drücke geht das auch und er übernimmt die einstellung!! Denn wenn ich wieder auf Ride drücke steht die eingestellte Frquenz da!! An was könnte es den noch liegen???
Wie geht das mit der Signatur lesen?? Habs aber geschaft das er eine neue Hardware gefunden hat!! Braucht aber irgendeinen Treiber weis auch nicht kann mir da jemand helfen??
> Kannst Du die Signatur auslesen?
Nein da kommt die gleiche Fehlermeldung wie immer ISP Mode Error!!!!!
Dann fällt mir nur noch das Übliche ein, wie falsche Verbindungen etc.
Na gut und sonst weiß auch keinenr was was ich machen könnte??
Hab jezt noch mal was gefunden!! Wenn ich im AVRStudio 4 auf den Button CON drücke kommm ich zum Menü wo ich alles auswählen kann!! Dann wähl ich AVR mkII aus und drück auf Connect!! Dann steht da folgender text untem am Fenster: Detection on 'USB'... AVRISP mkII with serial number 0000A0012825 found. Getting is parameter.. SD=0x05..OK Kann mir einer sagen für was das steht???
Moooment, Du hast folgendes geschrieben: >Hab mir jetzt das Funk-Evaluation-Board und einen USBPROG gekauft mit >vorprogrammierten Firmware: AVRISP mk2 Klon !! und >ja ich hab ja auch einen ARVRIP mkII. Ja was denn nun??? MfG Ak Tronik
ja ich hab einen USBprog mit der Firmware AVRISP mit mkII Klone gekauft und wenn ich den USBprog am PC anschließe steht unter Jungo: AVRISP mkII!! Und im AVRStudio kann man dann auch AVRISP mkII auswählen und er erkennt ihn ja auch den USBProg aber ich kann halt nicht mit dem Microcontroller verbinden!! Den es steht da: Detection on 'USB'... AVRISP mkII with serial number 0000A0012825 found. Getting is parameter.. SD=0x05..OK Und das heißt für mich das er den AVRISP mkII gefunden hat und er OK ist!! MFG thomas
OK, dann hast Du also keinen AVRISP mkII. kannst Du Dir testweise einen echten AVRISP mkII ausleihen um den Fehler einzukreisen? MfG Ak Tronik
Wenn ich mein AVRISP mkII anschließe, kommt im AVR-Studio die gleiche Meldung nur mit anderer Seriennummer. Vielleicht solltest Du Deine Schaltung mal auf fehlerhafte Verbindungen überprüfen.
> Vielleicht solltest Du Deine Schaltung mal auf fehlerhafte Verbindungen > überprüfen. Was den für ne Schaltung das Entwicklungsboard oder den USBprog?? Hab aber eigentlich alles schon durchgeschaut!! Kann mir vielleicht einer sagen wie ich den USBprog ohne das Entwicklungsboard testen kann zB. das die LED Blinkt oder so!!! MFG Thomas
Ich interpretiere Deinen Aufbau folgendermaßen: das AVRISP mkII wird vom AVR-Studio erkannt, die Verbindung PC - AVRISP funktioniert also. Vom AVRISP gehen dann die MISO-, MOSI-, SCK-, GND- und VCC-Leitungen zu Deiner zu programmierenden Schaltung. Überprüfe, ob die richtigen Pins Deines AVRs mit dem AVRISP verbunden sind, am Besten auf Durchgang prüfen. Dann prüfen, ob Dein AVR korrekt beschaltet ist (RESET, VCC, GND, ggf. Quarz, keine Kurzschlüsse etc.). Ein Schaltplkan könnte für die Fehlersuche hilfreich sein.
Na gut ich schaue alles mal durch!! Hier nochmal der Schaltplan zum anschauen!! MFG Thomas
Alles klar hab den Fehler gefunden das ISP Kabel ist irgendwie defekt!! War zwar nagelneu denn ich habs mir gleich mitbestellen lassen aber hat trotzdem nicht Funktioniert!! Aber Danke nochmal für die vielen guten Antworten!!! MFG Thomas
Bitte melde dich an um einen Beitrag zu schreiben. Anmeldung ist kostenlos und dauert nur eine Minute.
Bestehender Account
Schon ein Account bei Google/GoogleMail? Keine Anmeldung erforderlich!
Mit Google-Account einloggen
Mit Google-Account einloggen
Noch kein Account? Hier anmelden.


