Hallo :) Ich stehe seit ein paar tagen vor einem Problem mit USBasp + uC. Ich habe mich hir tagelang eingelesen und rumgetüftelt, bin bisher aber noch zu keiner Lösung gekommen. Habe mir vor kurzem einen USBasp gebastelt: Print wurde bei uns in der Schule gefertigt, bestückt hab ich ihn selber. Firmware: usbasp.2009-02-28 Wird auch ohne Probleme im Gerätemanager erkannt (benutze Win Vista). Auf dem OS habe ich avrdude 5.6 installiert - WinAVR ist auch vorhanden für eventuelle libs etc. Zielhardware ist ein AT90PWM2B - Beschaltung des ISP siehe Anhang. USB-Kabel ca. 40cm lang ISP-Kabel ca. 20cm lang Eigene +5V-Versorgung bei Zielhardware vorhanden Nun, zu meinem eigentlichem Problem: Ich bekomme keine Kommunikation zwischen Laptop und uC her. Benutzte bisher zur Kommunikation die Kommandozeile oder die neuste version von avrdude-gui JP3 hab ich schon getestet (<1,5MHz) JP1 für +5V direkt vom USB wurde auch schon getestet bekomme immer den selbem Fehler (beim lesen sowie schreiben): avrdude.exe: error: programm enable: target doesn't answer. 1 avrdude.exe: initialization failed, rc=-1 Double check connections and try again, or use -F to override this check. avrdude.exe done. Thank you. Ich konnte bisher einstellen was ich wollte, nichts hat mich bislang weiter gebracht. Hoffe ich habe alle Informationen reingepackt die ihr benötig und natürlich das mir hier jemand behilflich sein kann. Freue mich auf eine Antwort :) Mit freundlichen Grüßen, Lukas
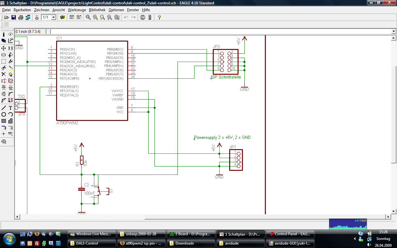
Die ISP Schnittstelle wird an PD2,3,4 angeschlossen. Nicht an PortB.
ui.. das könnte einiges erklären. werd das morgen gleich mal testen. danke für die schnelle antwort
Bitte melde dich an um einen Beitrag zu schreiben. Anmeldung ist kostenlos und dauert nur eine Minute.
Bestehender Account
Schon ein Account bei Google/GoogleMail? Keine Anmeldung erforderlich!
Mit Google-Account einloggen
Mit Google-Account einloggen
Noch kein Account? Hier anmelden.
