Hallo, ich habe mal versucht einen analogen, linearen Stromregler aufzubauen. Leider bis jetzt nur mit halben Erfolg. Nach dem anlegen der Referenzspannung schaltet der Fet voll durch. erst nach ca. 90ms beginnt der Regler auf den gewünschten Strom zu regeln. Ich vermute, dass die R's und C's nicht richtig dimensioniert sind. Allerdings weiß ich nicht wie ich es besser machen kann. Ich habe versucht die Schaltung in LTSpice zu simulieren. Komischer weiße bekomme ich in der Simulation Spannungswerte von einigen KV... Vielleicht könnte mir jemand einen Tip geben, wie ich den Regler dazu bringe von der ersten us an richtig zu reglen. Danke Gruß Christian
Hmm ich dachte soetwas habe ich aufgebaut? Da der Shunt recht klein ist (Verlustleistung) haben ich noch einen Spannungsverstärker dahinter geschaltet. Den Kondensator für den I Anteil kann ich auch weglassen. Allerdings weiß ich nicht, ob das mein Problem löst. Gruß Christian
Die Standardschaltung fuer eine Stromquelle ist 1 Opamp, 1 Widerstand, 1 Transistor oder FET. Und die ist hinreichend schnell. Ich hab so auch schon mal eine Bandbreite von > 1MHz @ 3A erreicht. Diese Schaltung findet man in jedem Textbuch, den Tietze-Schenk eingenommen.
Hmm ok, meinst Du das funktioniert auch noch mit einem so kleinen Shut? Immerhin beträgt die Messspannung maximal 0,125V. Bekomme ich da nicht ein super Rauschen bei der Erzeugung der Referenzspannung? Gruß Christian
Das Rauschen wird bei der Verstaerkung nicht kleiner. Da der Shunt niederohmig ist ensteht dort fast kein Rauschen. Richtig. Die Referenzspannung kleiner 125mV geht direkt auf den OpAmp. Man hat die Wahl, den Offset klein zu halten, das Rauschen klein zu halten, usw.
Ok, alles klar. Wie kann man eine solche Schaltung triggern? Einfach durch an und ausschalten der Referenzspannung? Beim OP296 habe ich beobachtet, dass das Einschalten sehr lange dauert, wenn die Referenzspannung vorher 0V war. Könntest Du mir die Schaltung und vorallem die Auslegung kurz beschreiben? Oder soll ich mir das Buch besorgen? Danke Gruß Christian
Aeh ja. die Auslegung.Der Transistor muss natuerlich den Strom bringen und sollte bei diesem Strom (und dieser Frequenz) noch ein vernuenftig hohe Stromverstaerkung bringen. Die Stromverstaerkung nimmt mit zunehmender Frequenz und zunehmendem Strom ab. Der OpAmp muss diesen Basisstrom natuerlich auch bringen. Die Eingaenge des OpAmp sollten bis Null runter gehen. Der Transistor kann auch ein FET sein. Ich hab beide Varianten bis 1MHz laufen lassen.
Super, vielen Dank. Wie funktioniert das mit der Triggerung der Referenzspannung? Kann ich mit einem IC wie dem LM4041 die Referenzspannung von 0.125V für den eingeschalteten Zustand erzeugen und diese Spannung anschließend durch einen Spannungsteiler für den ausgeschalteten Zustand schicken? Das andere Ende des Spannungsteilersn lege ich über einen weiteren Mosfet auf Gnd. Wenn am Gate des Mosfets eine Spannung anliegt, dann ist Vref_OPA = Ausgeschalteter Zustand, ansonsten ist Vref_OPA= Vref_ON. Vref_ON---- R1 ---- R2 ---- Mosfet ----Gnd | Vref_OPA Würde das so funktionieren, oder gibt es bessere Möglichkeiten die von Dir vorgeschlagene spannungsgesteuerte Stromquelle zu triggern. Gruß Christian
Welcher OPV ist dafür eigentlich geeignet? Gibt es da ein günstiges Standardbauteil? Ich glaube der OP296 neigt zum Überschwingen und hat eine starke Verzögerung, wenn die Referenzspannung vor dem Trigger 0V war. Gruß Christian
Der Spannungteilertrick funktioniert so nicht. Denn bei abgeschaltetem Mosfet ist die Referenzspannung fuer den OpAmp hoch. Ja, die anstiegsgeschwindigkeit des OpAmps sollte mn beachten. Nein ein LM358 ist wahrscheinlich nicht geeignet, da er mit der ausgangsspannung nich auf Null runter geht. Ich wuerd einen RR-IO OpAmp nehmen.
Hallo,
vielen Dank für deine Antworten! Buch ist bestellt!
>Der Spannungteilertrick funktioniert so nicht. Denn bei abgeschaltetem
Mosfet ist die Referenzspannung fuer den OpAmp hoch.
Verstehe ich nicht ganz. Mein Triggersignal ist invertiert. D.h. 0V =
Ein.
Funktioniert dann der Spannungsteilertrick mit dem Mosfet?
Ich glaube nicht, dass die starke Verzögerungszeit von der Slewrate de
Op296 kommt. Der sollte eigentlich recht schnell sein.
Gruß Christian
Hallo in meinen geschalteten Stromquellen verwende ich eine Reihenschaltung von 270R und 100n zwischen den OP-Eingängen. Dadurch werden die Großsignaleigenschaften verbessert. Ist ein Tip aus einer APP-Note von Burr-Brown.
Hallo, ich habe die Schaltung jetzt nach deinem Vorschlag umgebaut. Funktioniert schon mal viel besser. Als OPV immernoch den OP296. Jetzt habe ich noch einen dicken Überschwinger. Hast Du ne Idee, wie ich den noch wegbekommen kann? Gruß Christian
Außerdem noch eine Verzögerung von ~10us, die ich gerne noch kleiner hätte. Gruß Christian
Hallo ich weiß nicht ob du "ich" meinst oder mich und welche Schaltung jetzt aktuell ist.
Der OP296 hat eine Gainbandbreite von 450kHz und daher etwas langsam fuer die verlangten Geschwindigkeiten. Die Anstiegszeit von 300mV/us ist eher bescheiden. Ich wuerd mal etwas schnelleres nehmen, mit einer Gainbandbreite von ueber 10MHz.
Hallo, vielen Dank für die vielen Antworten. Anbei die Schaltung mit der ich gestern die beiden Messungen gemacht habe. - Kennt Ihr einen OPV der für meine Zwecke besser geeignet ist? - Geht das Überschwingen dann auch weg, oder muss ich dafür noch ein paar C's einlöten? - Habe ich den Gatewiderstand für eine schnelle Regelung vielleicht zu groß gewählt? Danke schon mal! Gruß Christian
Ok, danke... Probiere ich auch mal aus. Welche OPA verwendest Du? Bzw. Kannst Du mir einen empfehlen? Gruß Christian
Christian schrieb: > Hallo, > > ich habe mal versucht einen analogen, linearen Stromregler aufzubauen. > Leider bis jetzt nur mit halben Erfolg. > > Nach dem anlegen der Referenzspannung schaltet der Fet voll durch. erst > nach ca. 90ms beginnt der Regler auf den gewünschten Strom zu regeln. > > Ich vermute, dass die R's und C's nicht richtig dimensioniert sind. R9 ist sehr groß. Macht überschlagsmäßig 100 ms. > Allerdings weiß ich nicht wie ich es besser machen kann. R9 auf 47K. Oder statt des 100n C einen 15nF Gatewiderstand auf 150 bis 470 Ohm verkleinern. > > Vielleicht könnte mir jemand einen Tip geben, wie ich den Regler dazu > bringe von der ersten us an richtig zu reglen. Geht prinzipbedingt nicht unter einige zig us.
Hallo OP27 aber ich muß nicht so schnell schalten. Anstieg hinter FET 8us. Wird ein Laser mit geschaltet. ca. 1A
Ich habe den Gatewiderstand mal auf 130 ohm reduziert. Dadurch verbessern sich die Überschwinger
Und dann noch als OPV einen AD8052AR. Damit scheint die Verzögerung beseitigt zu sein. Schaut es so aus, als ob alles schwingt. Wie könnte ich das noch in den Griff bekommen? Danke Gruß Christian
Wenn ich den Gatewiderstand wieder auf 1k5 erhöhe, dann bekomme ich das Schwingen in den Griff. Außerdem habe ich noch 470 Ohm und 100nF zwischen die beiden Eingänge gelötet. Wenn ich jetzt noch das Überschwingen weg hätte, dann wäre es perfekt. Weiß jemand wo ich dafür drehen muss? Gruß Christian
Hallo wie misst du das? Ich habe mir für schnelle Messungen ein RG58 Koaxkabel gelötet. An der Messseite einen 470R Widerstand an den Innenleiter am Scope einen 50R Widerstand per T-Glied ( Tip von TI für Messungen an schnellen HCMOS-Chips ). Die Masse auf der Messseite muß ganz nah an den Messpunkt. Klappt bis 80MHz ganz gut. Nehme ich den Hameg Tastkopf sieht das eher wie dein Signal aus. Wie gesagt wichtig ist es den Masseanschluss ganz nah an dem Messpunkt anzuschliessen.
Nachtrag: Ich verwende einen C mit 1000uF LowESR parallel 100nF ganz nahe an der Endstufe. Längere Anschlusskabel stören hier.
Danke für den Hinweis. Meine Messungen verändern sich tatsächlich, je nach dem an welche Stelle (direkt am Shunt oder am Massepunkt) ich die Masse von Oszi anschließe. @karadur Könntest Du eventuell eine kleine Skizze von deinem Messkabel machen? Ich verstehe deine Erklärung leider nicht ganz. Danke Gruß Christian
Hallo der Tastkopf ist ganz einfach. Wenn du deinen Scopeeingang auf 50R schalten kannst brauchst du die 50R nicht, sonst einen BNC-T-Stück an das Scope an einen Anschluss50 R an den dritten ein RG58. So hast du einen 50 R -Abschluss am Scope. Am Ende des RG58 den 470R Widerstand an den Mittelleiter löten. Die andere Seite des Widerstandes ist deine neue Tastkopfspitze. Die Masse des RG58 ganz nah an deinem Messpunkt verbinden. Verhält sich quasi wie ein 10:1 Teiler.
Hallo, mach mal gleich dein RC-Netzwerk zwischen + und - Eingang weg. Das ist nutzlos. Stattdessen Widerstand mit ein paar kOhm vom Messwiderstand(Source) zum -Eingang. Zusätzlich 100pF bis 1nF vom -Eingang zum Ausgang des OPamps. Der Widerstand vom Opamp-Ausgang zum Gate sollte ein paar hundert Ohm sein, da die meisten Opamps keine kapazitive Last am Ausgang mögen.
Hallo, vielen Dank! Jetzt läuft die Schaltung schon ganz gut. Der Kondensator zwischen - Eingang und Ausgang hats gebracht. Außerdem funktioniert der neue Tastkopf 1A. Ein paar kleine Fragen hätte ich noch: - Erzeugung der Referenzspannung von 125mV. Gibt es da ein tolles Bauteil was das kann, oder mache ich das am besten mit einem Spannungsteiler? - Schnelles ein- und ausschalten des Stroms: Welche Möglichkeiten gibt es? Mir fallen zwei ein. Einmal die Referenzspannung über einen Widerstand mit einem kleinen Mosfet auf GND zu ziehen, oder den Ausgang des OP über einen Widerstand auf GND zu ziehen. Bei letzterem befürchte ich einen starken Überschwinger beim Einschalten. Oder ist so ein OP schnell genug um das auszuregeln? Vielen Dank noch mal! Gruß Christian
Hallo Marco, danke für die Schaltung. Könntest Du mir kurz erklären was dabei passiert? Wozu braucht es die beiden Widerstände an der Basis des Transisitors? Ist diese Form des Ein / Aus schnell genug? ~1-5us Gruß Christian
Yes. War ein Prototyp. Ist nicht besonders dimensioniert, sondern Pi mal Daumen. Ausgang kurzschliessen oder an der Referenz rumfriemeln hat bei mir immer zu Schwingern geführt.
> Ausgang kurzschliessen oder an der Referenz rumfriemeln hat bei > mir immer zu Schwingern geführt. Und was machst Du da? Den Ausgang mit dem Eingang verbinden? Was bewirkt das?
Wenn ich den Ausgang mit dem Eingang verbinde, habe ich einen Impedanzwandler. Am Ausgang des OP stellt sich dann eine Spannung bestehend aus der Spannung am Pluseingang plus dem Spannungsabfall am durchgeschalteten Transistor ein. Diese kleinen Spannungen (bei mir Uref=0.16V) vermögen nicht den Transistor zu öffnen. Wenn der Transistor sperrt, wird der Minuseingang von R16 gegen 0V gezogen. Am Kondensator haben wir nur eine geringe Spannung vorausliegend, so dass die Ausgangsspannung des OP allmählich ansteigt.
Worauf Christian hinaus wollte: Sobald du den Ausgang auf einen Eingang legst, baust du eine Rückkopplung. Und diese Rückkopplung kann bei falscher Auslegung nun mal anfangen zu schwingen.
Hallo ich wäre vorsichtig mit dem Transistor in der Gegenkopplung. Bei dem Bipolartransistor liegt der Ausgang des OP auf ca. 0,65V + Shuntspannung. Ist also noch Kleinsignal. Mit Mosfet ist das aber anders. Du brauchst eine Spannung im Voltbereich um den FET leiten zu lassen. Dann bist du im Großsignalbereich des OPs. Bei mir hatte ich deshalb das RC-Glied. Es hilft dem Ausgang des OPs schneller auf den Spannungssprung zu reagieren.
Mal wieder vielen DAnk! Gibt es noch eine andere Lösung zum takten der Stromquelle? Ansonsten werde ich es mal mit dem Bipolartransistor probieren. Gruß Christian
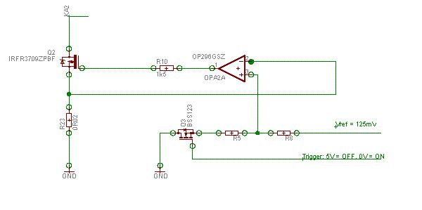
- Kann ich auch einen N-Kanal Mosfet wie den BSS123 verwenden? - Wie erzeuge ich am besten die Referenzspannung von 125mV? - Geht das mit einer Schottky-Diode und einem Spannungsteiler? Gruß Christian
Hallo in meiner Schaltung habe ich eine Reihenschaltung aus 2 Rs zwischen Referenz und + Eingang des OPs. Die Summe der Widerstände entspricht dem Widerstand zwischen Shunt und - Eingang. Die Mitte der Reihenschaltung schalte ich gegen GND. Als Referenz nehme ich die Versorgungsspannung und ein Spindelpoti. Ist bei meinem DC/DC-Wandler auf 1% genau.
Hallo, ich habe mich heute näher mit der Triggerung beschäftigt. Dazu habe ich einen BSS123 N-Kanal Mosfet verwendet. 1. "-" Eingang mit Ausgang verbunden: Verzögerung 12us 2. Ausgang über Mosfet gegen GND gezogen: 7,5us 3. Referenzspannung per Hand angelegt: 5us Ich vermute der Mosfet ist etwas zu langsam. Kennt jemand einen "Standard" Mosfet oder Transistor im SOT-23 Gehäuse der schneller ist als der BSS123? Danke! Gruß Christian
Hallo, Vielen Dank für diesen hervorragenden Vorschlag :-) Ich habe jetzt den "+"Eingang über den BSS123 auf GND gezogen. Scheint super zu funktionieren! Man beachte die Zeitauflösung! Allerdings ist der Ruhestrom mit ca. 1A (20mV) recht hoch. Ich vermute das ist der Spannungsabfall über dem BSS123. Klar könnte ich jetzt einfach den Shunt vergrößern. Allerdings brauche ich dann einen mit größerer Leistung und der ist wieder größer... Wie könnte ich den Ruhestrom noch kleiner bekommen? Gruß Christian
Hallo kannst du mal die aktuelle Schaltung posten? Und wo schaltest du gegen GND. Mein Vorschlag bezog sich darauf die Referenz gegen GND zu legen. Da wird der Strom nicht 1A.
Hallo, vielen Dank für deine regelmäßigen Antworten. Ich bin dadurch schon ein ganzes Stück weiter gekommen. Anbei der Schaltplan meiner Schaltung. Gruß Christian
Hallo ich würde mal einen 1k Widerstand vor den +Eingang legen. BSS am Eingang lassen. Evtl. BSS an negative Spannung. z.B. -0,7V. evtl eine Diode verwenden und den GND der Stromquelle umd die Diodenspannung nach oben setzen.
Hallo, vielen Dank nochmal für die Hilfe. Ich verwende jetzt einen analog Switch mit dem ich die Referenzspannung ein- und ausschalte. Funktioniert prima. Gruß Christian
Bitte melde dich an um einen Beitrag zu schreiben. Anmeldung ist kostenlos und dauert nur eine Minute.
Bestehender Account
Schon ein Account bei Google/GoogleMail? Keine Anmeldung erforderlich!
Mit Google-Account einloggen
Mit Google-Account einloggen
Noch kein Account? Hier anmelden.















