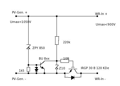
Moin, folgende Problemstellung: PV-Generator (Pdc=5,5kW) mit Uoc=921V (@+25°C), Uoc=1031V (@-10°C) soll an einen WR mit max. Uein=900V angeschlossen werden. Im Betrieb des WR gibt es mit großer Sicherheit kein Problem, da dann die Klemmmenspannung des Generators (im MPP) dann sicher unter 900V liegt. Solange der WR bei Morgen- und Abenddämmerung noch nicht bzw. nicht mehr arbeitet, liegt also am Eingang des WR sehr wahrscheinlich zu hohe Spannung an. Leider kenne ich den wirksamen Eingangswiderstand des WR nicht. Meine Idee ist, ab 850V aufwärts den Überschuss mit einem IGBT + C-Widerstand als Shunt "zu verheizen". Könnte dazu (für meine Gefühle relativ günstig) einen IRGP30B120KDE für ca. 10,--EUs einsetzen. Nachteil: Ich müsste relativ viel Leistung verbraten. Schaltung wäre mir relativ klar. Ist hier ein Serien-Regler (abgesehen von P-verlust) sinnvoller und wie sähe eine sinnvolle Beschaltung aus? Die paar Volt über C-E im Betrieb des WR kann ich noch verschmerzen... ;-) . Die Schaltung muss absolut eigensicher sein! Grüße Michael
@ Michael M. (michaelm) Klingt alles nicht sehr sinnvoll. Der Wechselrichter hält die Leerlaufspannung sicherlich aus, frag ggf. den Hersteller. Das sinnlose Verbraten von Leistung an einer Solaranlage ist sträflich und unsinnig! MFG Falk
Danke Falk für Deine Antwort. Hersteller konnte ich noch nicht fragen, der Umax-Wert ist erst mal D-Blatt-Vorgabe. Im Fall Shunt würde im regulären Betrieb keine zusätzliche Leistung verbraten, da ja die Generatorspannung durch die MPP-Anpassung deutlich sinken würde und der Shunt "außer Betrieb" wäre. Selbst als Längsregler hätte ich über den IGBT "nur" max. <16W zu verheizen (= ca. 0,3%). Dem gegenüber steht der Effzienzgewinn von zwei %-Punkten durch die max. Ausnutzung des Eingangsspannungsbereichs. Ohne diesen "Kunstgriff" wär ich gezwungen, auf zwei Strings mit entsprechend niedrigerem eta aufzuteilen :-( .
Sofern der WR bereits vor Erreichen der Überspannung arbeitet, sehe ich da kein größeres Problem. Einzig eien Art NOT-AUS solltest Du vorsehen, welcher die Anlage bei Ünerspannung ausbremst. Z.B. wenn die Netzspannung wegbricht und der WR die Leistung nicht mehr wegbekommt. Im schlimmsten Fall speist Du nach einem Stromausfall erst wieder beim nächsten Sonnenaufgang ein - da werden die paar Prozent aber rechn schnell aufgefressen.
Gast schrieb: ... > Einzig eien Art NOT-AUS solltest Du vorsehen, welcher die Anlage bei > Ünerspannung ausbremst. > Z.B. wenn die Netzspannung wegbricht und der WR die Leistung nicht mehr > wegbekommt. > Im schlimmsten Fall speist Du nach einem Stromausfall erst wieder beim > nächsten Sonnenaufgang ein - da werden die paar Prozent aber rechn > schnell aufgefressen. Schönen Dank erst mal. Der Not-Aus besteht ja in der Form, dass der IGBT ab ca. Ugen.>850V linear "hochohmiger" wird. Selbst wenn der WR schlagartig vom Netz geht, wird er ja bei Erreichen höherer Gen.-Spannung als 850V aus der Sättigung (linear) runtergefahren. Wenn denn der WR wieder startet, hat er doch "reguläre" Verhältnisse am Input Uin<=900V. Ich hab da ja kein abschaltendes FF, das erst wieder nach U=0 startet ;-) Grüße Michael
Bitte melde dich an um einen Beitrag zu schreiben. Anmeldung ist kostenlos und dauert nur eine Minute.
Bestehender Account
Schon ein Account bei Google/GoogleMail? Keine Anmeldung erforderlich!
Mit Google-Account einloggen
Mit Google-Account einloggen
Noch kein Account? Hier anmelden.
