Liebes Team ich bräuchte Hilfe. Ich benötige einen Stepup-Converter von 1,5-3,2 V auf 5V Dazu verwende ich einen MAX1724ezk50. Im inaktiven betrieb der Schaltung (Schalter trennt die Stromversorgung) ist nichts bemerkenswertes mit dem Diodentester festzustellen. Schaltet man die Schaltung ein, so Messe ich am Pin BATT: 2,3 V SHDn: 2,4 V GND: GND OUT: GND (mit Diodentester überprüft) Anbei habe ich das Datenblatt und ein Layout mitgepostet. irgendwer eine IDEE, wie ich zu meinen 5V komme?
SHDN Voltage für Low : Typ: 75mV Typ 400mV für High: Typ:500mV Typ 800mV Liegt's vielleicht daran? Wahrscheinlich ist der Regler nicht Aktiv. Die Schaltung ist so einfach das man da eigentlich nicht viel falsch machen kann. Aber warum misst du am Ausgang mit einen Diodentester? Um dir weiter helfen zu können wäre ein Schaltplan ganz Hilfreich.
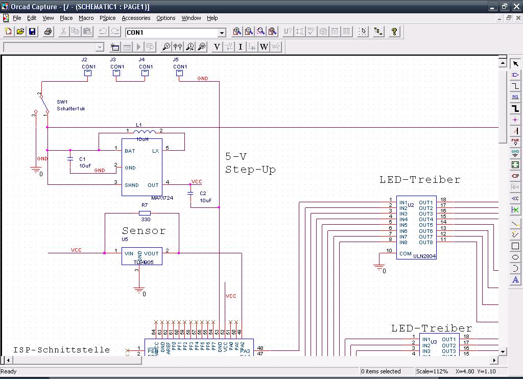
Anbei der Schaltplan >Aber warum misst du am Ausgang mit einen Diodentester? Nachdem ich 0 V am Ausgang gemessen habe, untersuchte ich die Schaltung nach kurzschlüssen zu GND, die dies verursachen könnten >Um dir weiter helfen zu können wäre ein Schaltplan ganz Hilfreich. Anbei >für Low : Typ: 75mV Typ 400mV >für High: Typ:500mV Typ 800mV Ich hab mein VCC auf den SHDN verbunden. Habe dort also die Batteriespannung
man kann es im Layout nicht gut sehen, aber auch dein Stromlaufplan deutet darauf hin, dass der MAX1724 keine Masse bekommt.
Bitte melde dich an um einen Beitrag zu schreiben. Anmeldung ist kostenlos und dauert nur eine Minute.
Bestehender Account
Schon ein Account bei Google/GoogleMail? Keine Anmeldung erforderlich!
Mit Google-Account einloggen
Mit Google-Account einloggen
Noch kein Account? Hier anmelden.
