Hallo, wollte wissen ob ich den RX Pin des ATTiny 2313 als I/O Pin benutzen kann auch wenn ich den UART benutze, denn ich benötige nur den TX Pin des UART brauche aber dringend den RX Pin als I/O Pin da der ATTiny sonst nicht ausreicht. Hoffe jemand weiß was ich meine und kann helfen. MfG Florian
Hi Wenn du TX-Enable setzt gehört das Pin der UART. Erläutere mal dein Vorhaben. Pauschal lässt sich keine Aussage treffen. MfG Spess
Ich will den den Tiny als master nur zum senden benutzen brauche aber 14 I/O Pins, demzufolge muss ich den RX Pin zum ansteuern eines Aktors nutzen.
Hab grad nochmal nachgelesen, solange ich im UART Mode nur den TX Pin freigebe kann ich den RX Pin uneingeschränkt nutzen. Danke für die hinweise.
Hi Allerdings arbeitet der Pin als Ausgang gegen den Ausgang deiner TX-Quelle (z.B.Max232). Und das geht gar nicht. MfG Spess
> Allerdings arbeitet der Pin als Ausgang gegen den Ausgang deiner
TX-Quelle (z.B.Max232). Und das geht gar nicht.
Nee, geht auch nicht- aber er hat ja auch nie behauptet, dass er den RTx
an eine Quelle angeschlossen hat, oder?
Hi >wie jetzt??? Beispiel: Du hast einen MAX232 am TX-Pin angeschlossen. TX vom MAX232 ist ein Ausgang. Wenn du jetzt den TX-Pin vom ATTiny auf Ausgang schaltest hast du Ausgang an Ausgang. Und jetzt stell dir vor einer ist H und der andere L. Was soll das rauskommen? Und die andere Seite ist: Was macht dein Aktor, wenn er die UART-Signale abbekommt. MfG Spess
Hi >Nee, geht auch nicht- aber er hat ja auch nie behauptet, dass er den RTx >an eine Quelle angeschlossen hat, oder? Dann wäre er ja frei. MfG Spess Ersetzt bitte in meinem letzten Beitrag TX (Tiny) durch RX (Tiny)
Erscheint alles moeglich aber extrem unsicher. Der UART, der nur sendet bekommt also kein Feedback ob das auch angekommen ist? Wenn die Pins so knapp sind, dann nehme ich auch an, dass vom "Master" keine Sendeanforderung kommt, sondern der UART einfach lossendet. Sollte es doch eine Sendeanforderung geben, dann sollte diese auf den Empfangspin, der wiederum gepollt werden koennte... Es gibt auch 28-pin Bausteine ;-) und wenn die Stueckzahl nicht gerade 6-stellig ist, dann waere das auch angebracht. Ich nehme mal an, es ist einfach eine (unterdimensionierte) Hardware da und jetzt muss die Funktion rein. Lieber ein paar Stunden probieren als die entsprechende Hardware fuer ein paar Euro zu kaufen.
RX- und TX-Pin kann man getrennt enablen und damit natürlich auch getrennt verwenden. Der nicht verwendete ist dann ein normaler IO. Peter
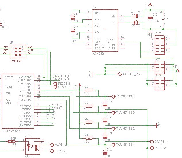
der rx pin ist nicht mit dem max verbunden sondern an ihm hängt ein ausgang. ich nutze den uart nur als bus um ein paar daten an en paar 7 segment anzeigen zu schicken. für eine stop-uhr, alle millisekunde 3 byte.
quatsch 18 byte müsste doch machbar sein von der zeit seite her.
Hi Vielleicht wäre es langsam Zeit für etwas Aufklärung, z.B. Schaltplan. >der rx pin ist nicht mit dem max verbunden sondern an ihm hängt ein >ausgang Und dann willst du den Pin auch als Ausgang konfigurieren? MfG Spess
Hi Du willst also nur senden. Dann kannst du RXD verwenden. MfG Spess
Bitte melde dich an um einen Beitrag zu schreiben. Anmeldung ist kostenlos und dauert nur eine Minute.
Bestehender Account
Schon ein Account bei Google/GoogleMail? Keine Anmeldung erforderlich!
Mit Google-Account einloggen
Mit Google-Account einloggen
Noch kein Account? Hier anmelden.
