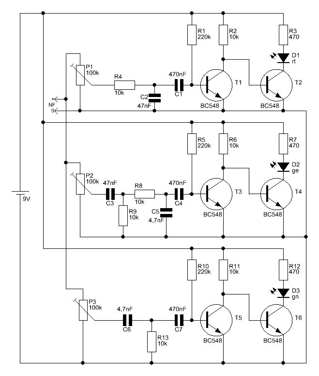
Hallo! Ich habe vor eine Lichtorgel nach angehängter Schaltung zu bauen. Nur sollen statt konventionellen LEDs weiße Luxeon LEDs (1W, 350mA) eingesetzt werden! Welche Änderungen müssten dabei an der Schaltung vorgenommen werden? Laut Datenblatt sind die Transistoren für diese Ströme nicht geeignet (max. 100mA Ic). Welche Transistoren könnte ich stattdessen verwenden? Ich denke, die Vorwiderstände müssen auch angepasst werden. Bin für jede Antwort dankbar! MfG Mario
Bitte melde dich an um einen Beitrag zu schreiben. Anmeldung ist kostenlos und dauert nur eine Minute.
  
  Bestehender Account
  
  
  
  Schon ein Account bei Google/GoogleMail? Keine Anmeldung erforderlich!
Mit Google-Account einloggen
Mit Google-Account einloggen
  Noch kein Account? Hier anmelden.

 Thread beobachten
 Thread beobachten Seitenaufteilung abschalten
 Seitenaufteilung abschalten