Moin Moin in die Runde, ich verstehe nicht warum mein LM358 am Ausgang immer ca. 720mV ausgibt, wenn meine Differenzspannung 0V ist. Ziehe ich die am Eingang eingestellte Gleichtaktspannung auf 0V geht mein Ausgang auch auf 0V. Lege ich den neg. Eingang meines Differenzverstärkers auf sagen wir 10V und den pos. Eingang auf 10.3V, also eine Differenz von 300mV, bleibt mein Ausgang auf den zuvor erwähnten 720mV. Erhöhe ich die Differenzspannung auf 2V, neg. Eingang 10V und po. Eingang 12V, gibt der Ausgang auch die gewünschten 2V raus. Hat jemand bitte eine Erklärung für mich? Gruß Katherine
Katherine J. schrieb: > ich verstehe nicht warum mein LM358 am Ausgang immer ca. 720mV ausgibt, > wenn meine Differenzspannung 0V ist. Der LM358 ist kein Rail2Rail OP. Näher als etwa 700mV am Ausgang kommt er ohne negative Versorgungsspannung nicht an die 0V runter.
Du solltest den OPV mit symmetrischer Betriebsspannung betreiben.
Benedikt K. schrieb: > Der LM358 ist kein Rail2Rail OP. Näher als etwa 700mV am Ausgang kommt > er ohne negative Versorgungsspannung nicht an die 0V runter. Hallo Benedikt da muß ich widersprechen, der LM358 kann auf 0V runter, aber nur bis VCC-1.5V hoch. Kenne eigentlich gut aus mit OPs, doch hier weiß ich keine momentan Antwort. Gruß Katherine
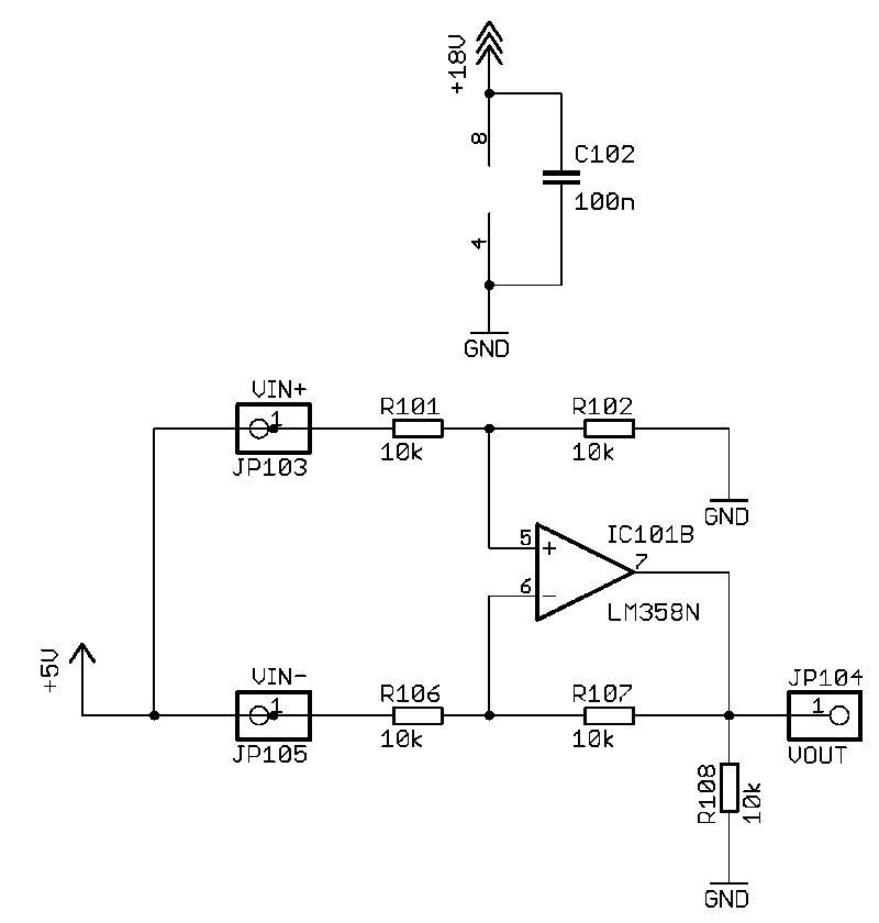
Bezieht sich Deine Eingangsspannung auf GND oder die +5V? Wenn auf +5V, mußt Du R102 auch auf +5V legen und die Ausgangsspannung gegen die +5V messen. Wenn gegen GND, dann mal allgemein je einen Widerstand zu den Eingangsspannungsquellen parallel schalten für definierte Verhältnisse. Empfehle trotzdem symmetrische Betriebsspannung.
Ich schrieb: > Bezieht sich Deine Eingangsspannung auf GND oder die +5V? Meine Eingangsspannung bezieht sich auf GND. Die 5V sind nur in der Zeichnung um die Spannung an beiden Eingängen gleichzeitig zu demonstrieren, Kurzschluß der beiden Eingänge > Wenn auf +5V, mußt Du R102 auch auf +5V legen und die Ausgangsspannung > gegen die +5V messen. > > Wenn gegen GND, dann mal allgemein je einen Widerstand zu den > Eingangsspannungsquellen parallel schalten für definierte Verhältnisse. Habe ja einen Widerstand, den in der Quelle selbst > > Empfehle trotzdem symmetrische Betriebsspannung. Gruß Katherine
>Habe ja einen Widerstand, den in der Quelle selbst
War Empfehlung, da die Quelle für mich unbekannt ist (Eingangsstrom muß
ja fließen können).
Hast Du die Möglichkeit, dem 358 eine neg. Betriebsspannung zu gönnen?
Bei analogen Sachen ist besser, die "0" liegt nicht am Wegesrand. Auch
wenn es im Datenblatt suggeriert wird.
Immerhin muss der arme Ausgang des LM358 den Strom der Gegenkopplung sinken, womit der Ausgang nicht mehr bis auf 0V kommt.
vollbusige Entwicklerin schrieb: > Immerhin muss der arme Ausgang des LM358 den Strom der Gegenkopplung > sinken, womit der Ausgang nicht mehr bis auf 0V kommt. Ja, ist richtig, aber da fließt bei 10V am Eingang und zweimal 10k gerade 500u rein.
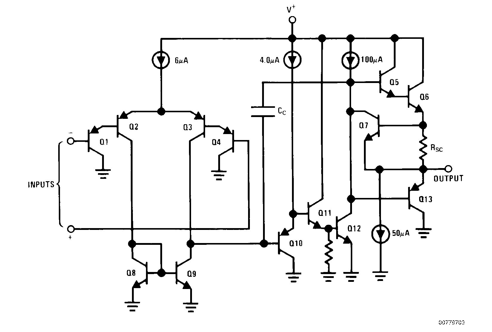
Katherine J. schrieb: > da muß ich widersprechen, der LM358 kann auf 0V runter, aber nur bis > VCC-1.5V hoch. Du verwechselst gerade den Eingangsbereich mit dem Ausgangsbereich. In dem von dir geposteten Schaltbild des LM358 sieht man auch deutlich, dass die Ausgangsstufe ein Emitterfolger ist: Dieser kommt nur bis 0,7V an die Betriebsspannung heran. Das Datenblatt gibt zwar an, dass man bis typ. 5mV an V- rankommt, aber das gilt nur wenn am Ausgang keine Last hängt, bzw. im Gegensatz sogar noch ein 10k Widerstand gegen V- den Pin zusätzlich runter zieht.
> Hallo Benedikt > da muß ich widersprechen, der LM358 kann auf 0V runter Nein. Die Eingänge können bis knapp unter 0V messen, aber der Ausgang kann (bei 0V am negativen Versorgungsspannungsanschluß) den Ausgang ner versuchen, möglichst nahe an 0V zu ziehen, aber er wird es nie ganz schaffen. Es hängt vom Strom ab, den er nach Masse leiten muß, wie weit er runter kommt, siehe Diagramm output characteristics current sinking. Du hast 20k nach +5V, also 0.25mA, also sauber in dem Bereich in dem er ihn nur bis 0.7V herunterzihen kann. Ersetzt du die 10k gegen 150k, käme er unter 0.1V. Klemmst du die negative Versorgungsspannung an was echt negatives, z.B. -5V, geht es natürlich auch, dann kommt er gar unter 0V. Also: Das nächste mal Datenblatt lesen statt Werbeversprechen glauben.
> Immerhin muss der arme Ausgang des LM358 den Strom der Gegenkopplung > sinken, womit der Ausgang nicht mehr bis auf 0V kommt. Richtig > Ja, ist richtig, aber da fließt bei 10V am Eingang und zweimal 10k > gerade 500u rein. Hmm, also Q13 kann 500 uA nicht bei 0 V sinken. Dafür wär eig. die 50 uA Stromsenke da. Dämmerts?
Moin Moin, danke für die hilfreichen Beiträge. Jetzt ist es auch bei mir angekommen. Hätte auch einfach mal das Datenblatt näher durchsehen können - da sethts auch drin, sinkcurrent vs. outputvoltage. Gruß Katherine
Bitte melde dich an um einen Beitrag zu schreiben. Anmeldung ist kostenlos und dauert nur eine Minute.
Bestehender Account
Schon ein Account bei Google/GoogleMail? Keine Anmeldung erforderlich!
Mit Google-Account einloggen
Mit Google-Account einloggen
Noch kein Account? Hier anmelden.


