Ich habe eine Frage zur Rauschanalyse in PSpice: Handelt es sich bei dem Wert für "I/V Source" um meine äquivalente Rauschquelle z.B. am Eingang eines OPs? Gruß seb
Du musst eine V-Source aus deinem Schaltplan angeben. Sinnvollerweise eine Quelle die einen Bezug zu deinem Ausgang hat. Dann rechnet SPICE den (AC-)gain = V(Ausgang)/V(V-source) V(inoise) ist dann V(onoise)/gain V(onoise) ist die Noise-Spannung am spezifizierten Ausgang.
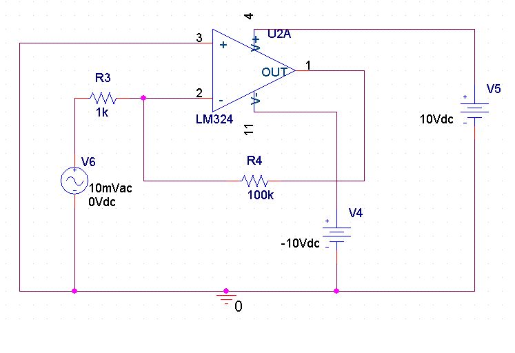
Hallo Helmut, Danke für deine Antwort. Also würde die Quelle V6 aus meinem Beispiel eine geeignete V-Source sein, um die Verstärkung berechnen zu lassen, oder? In V(onoise) stecken dann auch alle Beiträge von Widerständen, OpAmp etc.?
Bitte melde dich an um einen Beitrag zu schreiben. Anmeldung ist kostenlos und dauert nur eine Minute.
Bestehender Account
Schon ein Account bei Google/GoogleMail? Keine Anmeldung erforderlich!
Mit Google-Account einloggen
Mit Google-Account einloggen
Noch kein Account? Hier anmelden.
