Salu zusammen Ich habe ein Problem mit einem LED Driver LM3404 Funktionieren tut die Schaltung, aber es entstehen extreme Störungen. Ich habe eine einseitige Leiterplatte geätzt. Ist sicher nicht das super tolle Layout, aber da ich diverse Photos von Drahtaufbauten gesehen habe denke ich, dass sollte auch passen. Die Störungen sind überall drauf wenn ich die LED’s (RGB, also 3x LM3404) mit einer PWM beaufschlage. Auf dem Oszi sieht man nur ein Rauschen, dass der uP überhaupt noch läuft ist ein riesen Wunder. Bei der 3.3V Speisung ist die Brummspannung ca. 2V!!! Kondensatoren zur Glättung ect. nützen gar nix. Der LM3404 läuft auf 600kHz. Die Frequenz des Brumms ist ebenfalls ca. 600KHz. Das Ding streut also extrem ein… Nun frage ich mich halt was falsch ist. Ron habe ich 220k gewählt, die Spule 220uH. Ist eine CDRH105R. Sollte doch gehen, oder? Diode ist eine Schottky Diode 10MQ040N. Bin über jeden Rat dankbar. Ich weiss schon, dass bei PWM und Schaltregler gerne Störungen entstehen, aber so etwas habe ich noch nicht gesehen. Wenn man auf dem Oszi die Speisungen anschaut wenn die PWM aktiv ist, hat man z.B. ein Signal von 3V (1V/Div), dann sieht es auf dem Oszi aus wie ein Band von +-1V um 3V herum :o( Gruss
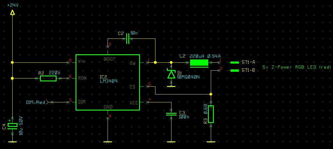
Hier noch das SCM des Reglers. Angesteuert wird der DIM Pin durch einen MSP430 über PWM. Die PWM Spannung und alle anderen Spannungen sehen i.O aus, so lange keine LED's dran hängen. Hänge ich die LED's ran, also muss der Regler arbeiten, entstehen die extremen Störungen Gruss
Kann es sein, dass die Spule nicht geeignet ist? Ist wie gesagt eine CDRH105R mit 220uH. Weiss da jemand vielleicht genaueres? Irgendwoher müssen die Störungen ja kommen... :o( Gruss
> Wenn man auf dem Oszi die Speisungen anschaut wenn die PWM aktiv ist, Spannungen machen keine Störungen. Ströme stören :-o Hast du Seite 20/21 vom Datenblatt beachtet und die Stromschleifen kompakt gehalten? Lass doch mal dein Layout sehen... Als kleiner Schubs in die richtige Richtung: http://www.lothar-miller.de/s9y/categories/40-Layout-Schaltregler Dort geht es nicht speziell um deinen Schaltregler, aber das Prinzip ist gleich.
Ist C4 ein billiger Elko oder irgendwas richtig gutes? Das Datenblatt empfiehlt hier einen Keramikkondensator. 10µF Elkos haben meist einen ESR von ein paar Ohm, selbst Low ESR Elkos werden bei so wenig Kapazität nicht unter ein paar 100mOhm kommen.
Ist die Zuleitung zum CS Anschluss vl. zu lang? Dann kann er sich sehr leicht Störungen auf dieser Leitung einfangen und fabriziert natürlich nur misyt. Die Leitung sollte eine Länge von wenigen mm nicht überschreiten.
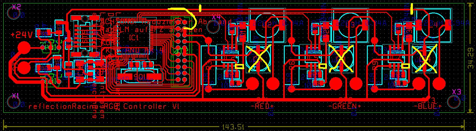
Also CS zu RSENS ist ca. 1cm lang Den Kondensator habe ich als Elko ausgeführt, da ich keinen Keramik Kondensator mit 10u gefunden habe. Ist aber ein LOW_ESR Elko. Hier noch das Layout. Dachte schon daran die Switch Frequenz runter zu nehmen. Ich habe schon einige Schaltregler aufgebaut. Eben, dass da immer irgendwelche Störungen drauf sind ist schon klar. Aber hier reden wir davon, dass ich schon fast keine Signale mehr sehe mit dem Oszi, nur noch Störungen :o( HW habe ich kontrolliert und diese stimmt mit dem Datenblatt überein. Gruss
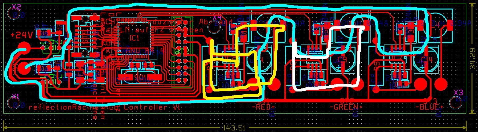
> Hier noch das Layout.
Das taugt bestenfalls als Beispiel, wie man es nicht machen darf... :-/
Ich sehe den Cin (am Pin Vin) nicht :-o
Sind das C4, C9 und C14? Falls ja:
Hast du schon mal deine Stromschleifen (Laden, Freilauf) eingezeichnet?
Das es ein BSP ist wie man es besser machen könnte ist schon klar. Da aber wie gesagt sehr viele diesen IC auf Lochraster mit Drähten aufbauen frage ich mich schon wieso ich sooooo extreme Störungen habe. Störungen ok, aber gleich so heftig? Denke ein Lochrasteraufbau wäre da noch um Längen schlimmer, oder? Gruss
> Denke ein Lochrasteraufbau wäre da noch um Längen schlimmer, oder?
Das kommt darauf an...
Auf der LR-Platine hast du intuitiv oft das bessere Layout, weil du
ziemlich direkte Verbindungen machst.
Du bekommst auch auf Lochraster gute Ergebnisse hin wenn man sich an die Layout Empfehlungen hält. Bei dir ist dies aber nicht der Fall, weshalb du wesentlich schlechtere Ergebnisse erhälst. Wie gesagt: Leitung von RSENSE zu CS maximal wenige mm lang! Auch sehr Hilfreich wäre ein Filter direkt vor dem CS Anschluss um die 600kHz Störung heraus zu bekommen.
WEnn ich Dich richtig verstehe, ist die Masseverbindung der 10u Kondensatoren das Problem, oder? Der Rest (IC, Spule, Diode....) ist ja rel. gut geführt, oder? Habe noch einen 10u Keramik Kondi bestellt. Hab doch noch einen gefunden mit entsprechender Spannungsfestigkeit. Aber wieso um himmels willen sind die Störungen überall mit drauf. Auch auf der 3.3V Verbindung welche sich wirklich nur in der linken Hälfte der Leiterplatte befindet? Auch die 5V werden nur bis zum Stecker geführt. Oder streut das über die 24V Leitung rein? Spannungsregler für uP und LCD sind LM317. Hmmmm, sollte eigentlich nur ein Versuchsaufbau werden um einmal schnell zu testen, aber ich denke das dauert länger ;o)
Auch sehr schlecht am Layout ist, dass deine Leitung von RSENSE nach CS parallel zur Leitung von SW zur Induktivität liegt. Damit bekommst du dieses Massive übersprechen. Schau dir mal Bücher an die Layouthinweise für Schaltregler geben. Im Datenblat müsste eigentlich auch einiges dazu stehen. Es ist also kein problem der Bauteile oder der Schaltung. Sondern einfach ein Layoutproblem.
> Aber wieso um himmels willen sind die Störungen überall mit drauf.
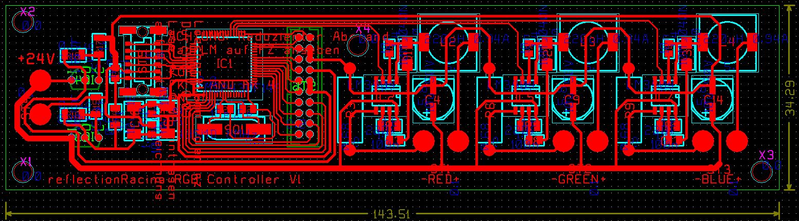
Ich habe dir mal die Stromschleifen eingezeichnet:
CYAN: Versorgung zum Cin --> gigantisch
GELB: Ladephase, Mosfet ein --> gleich 2 Windungen :-o
WEIß: Freilauf, Mosfet aus
Da sieht man schön, das der Rsens miserabel platziert ist.
auch ganz unschön:
Die GND-Leitung, die unter der Spule durchfährt.
Ok, ich habe verstanden, viel übler hätte man es wohl nicht machen können. Sch.... einseitige LP ;o)) Werde mal schauen was ich da noch retten kann ;o)) Danke schonmal, werde mich melden wenn ich weiter kommen sollte. Habe gerade zu meinem Entsetzen gemerkt, dass ich doch einen normalen Elko verbaut habe... Die Low ESR Typen liegen unangetastet im Säckchen nebendran ;o) K.A was ich da wieder überlegt habe. Meint ihr das bringt eine Verbesserung wenn ich den gegen einen LOW ESR Keramik Kondi tausche? Gruss
reflection schrieb: > Meint ihr das bringt > eine Verbesserung wenn ich den gegen einen LOW ESR Keramik Kondi > tausche? Ja. Am besten ist die Kombination aus ein paar 10nF + ein paar µF Keramik + z.B. 100µF Low ESR Elko.
> Meint ihr das bringt eine Verbesserung wenn ich den gegen einen LOW ESR > Keramik Kondi tausche? Und mach eine Drahtbrücke vom +Pol des Kondensators (Cin) zum Pin 8 (Vin). Schaden kann das nicht. Gleiches gilt für deine GND-Strippe.
Trenne dann auch gleich die übrig gebliebenen Leiterbahnen, nicht das die noch Störungen verursachen
Salu zusammen Danke nochmal für die Hilfe gestern! Konnte es am Abend testen. Die Störungen sind schon um einiges geringer. Das Display lässt sich ansteuern und der MSP430 stürtzt auch nicht mehr die ganze Zeit ab, kann jetzt sogar debuggen, was vorher wegen Störungen nicht funktionierte. Ich habe es so gemacht wie im Screenshot angehängt. Habe die Elko durch keramische Kondensatoren getauscht. Dann habe ich die obere Masseleitung an zwei Stellen aufgetrennt und eine neue Verbindung (kurz) gemacht. Sieht man oben links im Screenshot, die Schlaufe. Hat noch jemand einen Tipp was ich sonst noch versuchen könnte. Die Störungen sind zwar für die Funktion des Ganzen kein Problem mehr, aber ich würd halt doch gerne so viel wie möglich aus der bestehenden Misere machen ;o) Vielleicht hat ja einer noch eine Idee Gruss reflection
Bitte melde dich an um einen Beitrag zu schreiben. Anmeldung ist kostenlos und dauert nur eine Minute.
Bestehender Account
Schon ein Account bei Google/GoogleMail? Keine Anmeldung erforderlich!
Mit Google-Account einloggen
Mit Google-Account einloggen
Noch kein Account? Hier anmelden.



