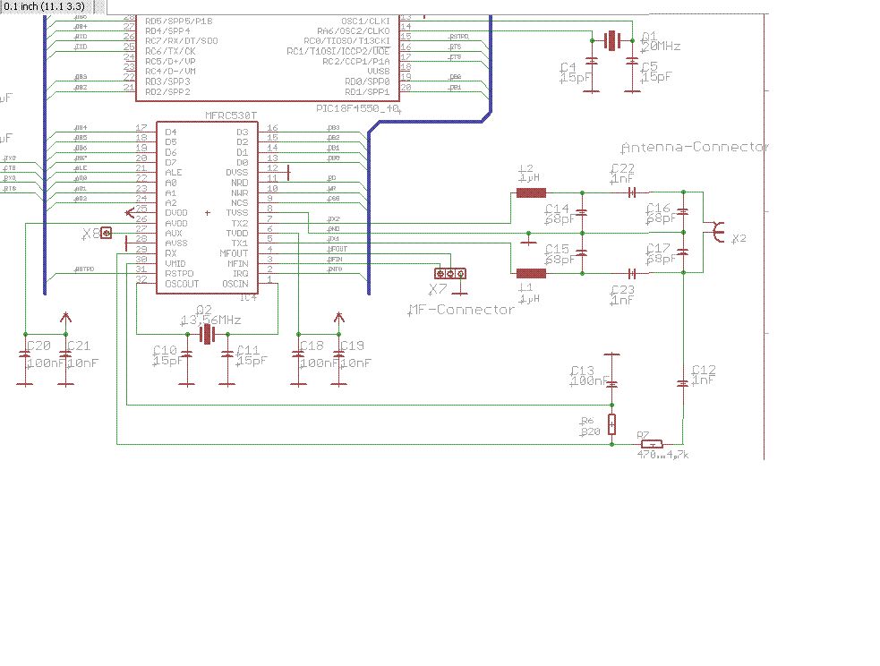
Hallo, habe eine Antennen anpaßschaltung für einen RFID Reader (MFRC 530 RFID Chip mit 13,56MHz und PIC18F4550) möchte damit 8 Antennen mit einem 3 aus 8 Decoder (74LS138N) ansteuern (in einer zweiten Platine). Um einzelne Antennen nacheinander nach dem RFID – Tag abzufragen. Weiß jetzt nicht wie das Layout aussieht bzw. wie ich die Schaltung für den Decoder aufbauen soll? Kann mir jemand Helfen ? Oder weiß wie ich die Schaltung realisiere ? Bedanke mich für jede Hilfe.
Bitte melde dich an um einen Beitrag zu schreiben. Anmeldung ist kostenlos und dauert nur eine Minute.
Bestehender Account
Schon ein Account bei Google/GoogleMail? Keine Anmeldung erforderlich!
Mit Google-Account einloggen
Mit Google-Account einloggen
Noch kein Account? Hier anmelden.
