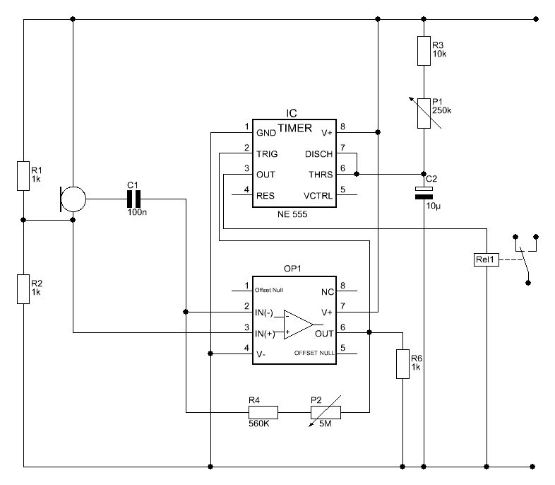
Hi leute Kann sich einer kurz den Plan anschaun? Das ist meine erste Schaltung mit einem OP. Kann man das so lassen oder gibts bessere lösungen - wie machen sowas die Profis? Die schaltung soll im Grunde auf ein akkustisches signal reagieren und über den Timer ein Relaus für eine gewisse Zeit einschalten. Danke für eure antworten Harald
R6 ist überflüssig, Relais brauchen Freilaufdioden, und da das Ding überhaupt nicht in der Empfindlichkeit einstellbar und absolut nicht oder Geräusch- oder zumindest frequenz-selektiv ist, wird es nichts taugen.
Was für ein akustisches Signal soll es sein? Wann soll das Relais angehen? Bei einer bestimmten Amplitude? Ein bißchen mehr Infomation mußt du schon noch preisgeben.
Hallo Das Relais soll bei jedem Geräusch schalten. Die 2 Poti hatte ich im plan noch nicht ganz richtig eingezeichnet. Mit dem einen Wollte ich den Verstärkungsfaktor (Sensibilität) einstellen und das Andere wäre für die Zeit des Timers. Die Schaltung funktioniert. Die freilaufdiode würde inzwischen eingebaut. Ich habe nie elektronik gelernt und weiss daher nicht ob das rein technisch so gebaut werden darf. Danke nochmals für eure Hilfe.
Hallo Harald, der NE555 kann wahrscheinlich nicht das Relais treiben. Hast du irgendwelche Daten über das Relais? Mit welcher Spannung arbeitet die ganze Schaltung? Kai
Hi Das Relais schaltet ab 3,5V und verbraucht ca 15mA. Die ganze Schaltung sollte für 5V ausgelegt sein. lg. Harald
Zwischen C1 und Pin2 von OP1 muß wahrscheinlich noch ein Widerstand eingebaut werden, je nach Mikrofon. Was nimmst du für OP1? Dann brauchst du noch Entkopplungskondensatoren über der Versorgungsspannung und über R2 nach Masse. Die Versorgungsspannung für das Mikrofon solltest du vielleicht auch noch mit einem RC-Glied filtern, sonst kann die Schaltung instabil werden: Wenn der NE555 oder das Relais schaltet, gibt es einen kleinen Sprung in der Versorgungsspannung, diese wird über das Mikrofon wieder auf den Eingang von OP1 zurückgekoppelt, mitverstärkt und veranlaßt schließlich wieder den NE555 unkontrolliert durchzuschalten, usw. Kai
Bitte melde dich an um einen Beitrag zu schreiben. Anmeldung ist kostenlos und dauert nur eine Minute.
Bestehender Account
Schon ein Account bei Google/GoogleMail? Keine Anmeldung erforderlich!
Mit Google-Account einloggen
Mit Google-Account einloggen
Noch kein Account? Hier anmelden.
