Hi Leute, ich hab ein Problem! Ich und 3 Kumpels wollen ein Kabeltester für Netzwerkkabel bauen! Leider sind wor völlige Anfänger in dieser Materie und daher wollte ich euch fragen, ob ihr mir vielleicht aus der Schematic die wir haben( haben wir von unserem EPRO Lehrer bekommen :D )ein Board fertig machen könnt??? Ich krieg das nich hin. Ich habs 1 1/2 Stunden probiert und das Ergebniss ist wildes wirrwar! Falls jemand Zeit und Lust hat mir zu helfen hier soen paar Daten wie es sein soll: Die Platine sollte 80x52 mm groß sein, die Leiterbahnen sollen eine Dicke von 0,032 inch haben und der Abstand zwischen den Leiterbahnen und Anschluss- bzw. Lötpunkten sollte min. 0,040 inch betragen. PS: Wir verwenden ein RJ-45 Stecker....was das genau ist weiß ich auch nicht genau...falls mir das jemand erläutern kann wäre das sehr nett!! MfG Hannes
RJ45-Stecker sind die, die bei Twisted Pair-Netzwerkkabel dran sind. (10-1000Mbit, IIRC). Also nicht bei den (meist schwarzen,) runden BNC/Coax-Kabeln. Von Eagle hab ich leider auch keine Ahnung, kann Dir/Euch also nicht weiter helfen. Viel Erfolg noch!
Nur so mal nebenbei: 1,5h sind NICHTS, wenn man sich in eine Sache hineinarbeiten möchte. Geduld ist eine wichtige Tugend. Lade dir von http://www.cadsoft.de/ die kostenlose EAGLE-Version herunter und suche im Internet nach "Eagle tutorial" und arbeite es durch. Viel Glück!
nur mal so als kleiner Hilfsansatz :-) Mit deinen geforderten Designregeln (32mil with, 40mil distance) musst du noch einiges ändern (sonst 5, setzen!):-)
Danke ersma....aber ich bin sogar zu dumm um die distance usw. einzustellen der zeigt dann immer Fehler an :( Falls mir einer sagen kann wie ich das mache wäre echt nett! MfG Hannes
Mhh ich seh gerade das man anscheinend keine Leiterbahnenzwischen den IC's herlegen soll! Ich hab aber leider keine Ahnung wie ich das machen soll ! Crazy Horse has du vielleicht noch ne Lösung parat?? Ich wär dir SEHR dankbar! MfG Hannes
Eagle ist etwas ungewohnt in der Bedienung. Achte unten links auf die Texte, während du ein werkzeug neutzt. Die geben oft Hinweise, was du wann klicken musst. Ich habe mit Eagle bisher immer nur kleine Sachen gemacht und fand, dass der Autorouter sich dafür nicht lohnt. Mir hat das Ergebnis nicht gefallen und ich hatte keine Lust, mit den Einstellungen zu spielen. Wenn du es also auch manuell machst, würde ich dir empfehlen, das Grid so einzustellen, dass du deine designregeln leicht einhalten kannst. bei 32mil width, 40 mil distance würde sich eine gridbreite von 8 mil anbieten. So musst du immer 5 Kästchen zwischen zwei parallel verlaufenden Leiterbahnen lassen. Bei diagonalem verlauf ist gesundes Augenmaß das beste.
Hat nich einer noch ne andere Idee?? Ich würde das gerne fertig bekommen aber ich kanns halt nich!! BITTE HELFT MIR! (am besten mit dateien) MfG Hannes
SEHR schlechte Einstellung. Hab momentan zwar auch keine Zeit, aber selbst wenn ich welche hätte, würde ich dir nur Tipps geben. Es ist immer einfach zu sagen "ich kanns nicht". Benutze google, benutze deinen verstand und probiere herum. Wenn du an einer stelle nicht weiterkommst, dann frage eine gezielte spezifische frage. Mit "ich kanns nicht" wird dir sicherlich keiner helfen. Du hast also dein Schematik. Erstelle jetzt dazu ein Board. Links neben dem Eigentlichen Board (weisser Rahmen) liegen die Bauteile zerstreut. Mit dem Move-Werkzeug (Pfeil in alle vier Himmelsrichtungen) platzierst du die Elemente auf der Platine. Die gelben Linien zeigen an, welche Verbindungen gemacht werden müssen, aber das erst nachher. Zuerst die Bauteile plazieren. Dazu klickst du ein Bauteil an und bewegst deine Maus. Mit einem rechtsklick kannst du dann das Bauteil drehen und mit einem Linksklick wieder ablegen. Nachdem du alle Bauteile an die richtige Stelle gesetzt hast (Im Menü View->Grid zur vereinfachung ein vernünftiges Grid einstellen), kannst du dich an die leiterbahnen wagen. dazu benutzt du das tool, was bei mir 2 buttons über dem kreis ist, als tooltip sollte "route" erscheinen. damit kannst du jetzt die verbindungen setzen. oben kannst du die breite einstellen. nun klicke auf eine verbindung und klicke dir deine leiterbahn zusammen. mit rechtsklicks kannst du die art der verlegung beeinflussen. All diese Informationen hättest du auch in 2 minuten im Internet finden können. Solltest du jetzt immer noch auf ein Problem stossen, dass ist das überhaupt KEIN Problem, wenn du fragst. Versuche dabei aber stets präzise zu formulieren, da dir sonst niemand helfen kann bzw. keine lust hat, dir alles aus der Nase zu ziehen. Frohes Schaffen!
Das Problem bei mir ist ja das ich wohl die Bauteile dahinziehen kann und auch Leiterbahen route aber ich bekomme das einfach nicht hin das sich nichts kreutzt. Ich probier nun schon seit 4 uhr heute Mittag dadran herum und habe nun ein board was ich hir auch mal hochladen kann. Vielleicht kann mir ja einer sagen was ich anders machen muss, oder es einfach für mich ändern :D!! MfG Hannes
Manchmal geht es halt nicht ohne überschneidungen. In diesem Fall müsstest du z.B. Drahtbrücken benutzen. Ich würde sie in Eagle so modellieren, dass ich beim routen mittendrin den Layer auf TOP wechsle (EAGLE sollte jetzt ein Pad mit durchkontaktierung erstellen) und dann über die anderen Bahnen drüberkreuze, um danach wieder in den BOTTOM-Layer zu wechseln. Wenn du das Design gut machst, kommst du mit 1 bis zwei Drahtbrücken aus.
diese einfache Schaltung geht schon ohne Drahtbrücken. Kostet dich aber ein six-pack - ich habe Durst :-)
ja, habe mir geradeben sein schematic angeschaut... da hat er es auch hinbekommen... aber ich will dir ja nicht dein sixpack vermiesen!
Crazy komm vorbei dann kriegsu lecker Pils.... wäre echt cool wenn du das machen würdest würde uns sehr weiter helfen!!
Bei mir gilt noch die Bringpflicht:-) Seit wieviel STunden sitzt du hier vor dem Rechner und wartest? Hast du in der Zeit was geschafft?
ICh sitzt seit 4 vorm rechner und bin kaum weiter.....es geht einfach nich ich kann probieren was ich will immer min1 linie die net geht!
Lies meinen Beitrag noch mal genau. Schau dir das Schematic an. Da hast du es auch ohne Überschneidungen geschafft. Ordne die Elemente im Board nun genauso an und verbinde sie dann!
Ja du sagst das so einfach, du has das schon oft gemacht..aber ich bekomms einfach nicht hin! Ich befolg ja alles was du hier sagst aber es funzt einfach NICHT! langsam verlier ich auch die lust und konzentration!
Lies meinen Beitrag noch mal genau. Schau dir das Schematic an. Da hast du es auch ohne Überschneidungen geschafft. Ordne die Elemente im Board nun genauso an und verbinde sie dann! Siehe Anhang, wie es aussehen könnte, natürlich musst du die Leiterbahnen entsprechend deiner Voraussetzungen machen. Das brd-file kriegst du von mir allerdings nicht.
In diesem Fall habe ich mit "Alt+Druck" einen Screenshot gemacht und mit Paint Shop Pro als GIF abgespeichert. Mit File->Export lässt sich das Layout auch mit weiteren Optionen in die Zwischenablage kopieren.
hast es sogar noch schöner hinbekommen, sogar ohne zwischen den Pins auszuführen. Geht doch :) Wenn der Hannes bloss nicht so faul wäre ;)
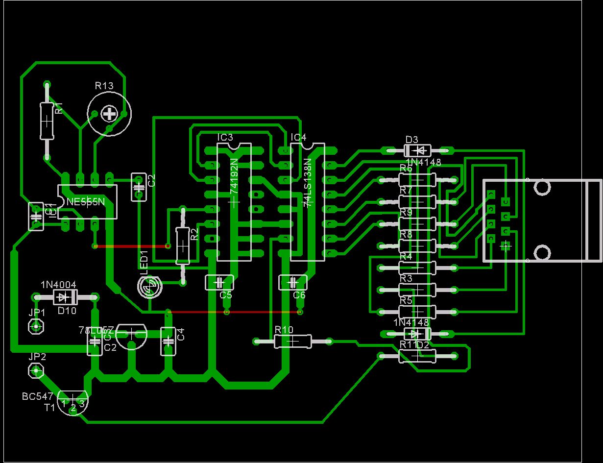
Nabend, ich habe nun, nachdem ich mich das ganze Wochenende mit Eagle auseinander gesetzt habe, das Borad für den Empfänger fertig bekommen. :D Und nun möchte ich natürlich einen Sender machen! Ich hab dazu die Schematic fertig und auch schon große Teile des Boards. Aber nun bin ich leider wieder mit meinen Lateien am Ende! Wäre echt nett wenn mir einer Helfen könnte!! Bei diesem Sender können auch ruhig Brücken verwendet werden aber sons is alles gleich! Falls einer Ideen oder sonstiges hat kann er die ja Posten!! Danke im Vorraus Hannes
@Hannes, du solltest ein wenig geduldiger sein und beim Schaltplan "verbrechen" auch die Hardware im Auge behalten. z.B. bin ich mir sicher dass die Zuordnung 138-er Bits zu den Steckerpins wahlfrei ist -> durch richtige Zuordnung könntest du den Print 1:1 gestalten, so sind halt viele Schleifen um die Widerstände nötig. Lies mal über die Funktion der Cos nach, alle nebeneinander zu plazieren ist ein Schwachsinn, zu jedem Ic einen 100nF knapp beim Masse-Pin. Die Versorgungsspannung vom allgemeinen Plus zum jeweiligen Co und von dort weiter zum Ic-Pin, so wie du routest kannst du die Cos gleich weglassen. Ich würde auch ein paar uF vor (je nach Spannungsquelle) und nach dem Spannungsregler anordnen, die D10 ist sinnvoll, vom Ausgang des Reglers zum Eingang würde ich noch eine Diode zum Schutz des Reglers einbauen. Auch bin ich von deiner Schaltung nicht überzeugt, der npn Transi in der Minus-Leitung kommt mir sehr spanisch vor, aber du wirst schon wissen was du willst. Im nächsten Entwurf würde ich an deiner Stelle einen 2313 einsetzen, braucht weniger Platz, ist leichter zu routen und vermutlich nicht teurer wie dein "TTL-Grab". Anbei ein bmp deines Boards, ich hoff zwei Brücken sind tragbar ;-) Das *.brd kann ich dir aufgrund cadsofts Lizenzpolitik nicht schicken. grüsse leo9 PS.: und lass dich nicht entmutigen, in "100 Prints" fällt dir das routen auch leichter.
Danke Leo, das hilft mir sehr weiter! Und hoffentlich fällt mir das routen bald leichter :D!
Bitte melde dich an um einen Beitrag zu schreiben. Anmeldung ist kostenlos und dauert nur eine Minute.
Bestehender Account
Schon ein Account bei Google/GoogleMail? Keine Anmeldung erforderlich!
Mit Google-Account einloggen
Mit Google-Account einloggen
Noch kein Account? Hier anmelden.


