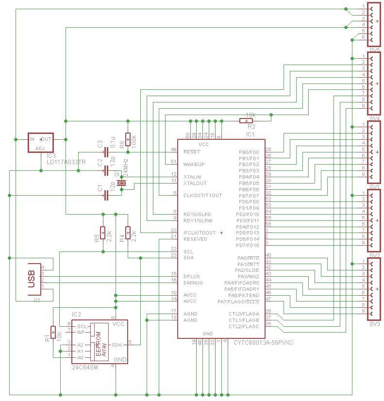
Hallo zusammen, habe eine Schaltung mit dem CY7C68013A-56PVXC aufgebaut (Schaltbild ist als Anhang beigefügt). Habe nun folgendes Problem: Das Gerät wird von Windows XP Pro SP3 nicht erkannt. Im Gerätemanager ist es als unbekanntes Gerät mit der VID 0000 und der PID 0000 eingetragen, Treiber kann somit nicht installiert werden. Platine habe ich schon mehrfach überprüft, kann keine Fehler od. Kurzschlüsse finden. An Pin 5 CLKOUT liegen 12 MHz an und auch auf Reset reagiert das Gerät. Wer kann hier weiterhelfen, bin am verzweifeln? Gruss Kwalter
Da fehlen haufenweise Abblockkondensatoren von VCC,AVCC nach GND. Auch am Spannungsregler.
Sorry, die sind vorhanden, aber nicht im Bild mit eingezeichnet. Hätte ich erwähnen sollen. Gruss kwalter
Die Reset-Schaltung könnte zu langsam sein. Da gibts eine spezielle App-Note von Cypress (Reset an power considerations...). Der Reset ist relativ kritisch, der muss sehr schnell nach dem Anstecken auf High gehen. Ansonsten ist der Reserved Pin definitiv mit Masse verbunden?
Hallo Christian, ja, der Reserved Pin ist mit Masse verbunden. Die Resetschaltung 100k - 100nf habe ich aus irgendeinem Cypress Datenblatt. Hatte vorher 10k - 100nf, war aber das gleiche Problem. Gruss Kwalter
ehm, was in dem eeprom drin ? gar nix ? Trenne SDA vom EEPROM und gucke dann ob der FX2 alleine sich meldet.
Hallo, @Thomas R.: z.Zt noch nichts, aber laut Cypress muß das so funktionieren, da der Controller beim Reset nach einem C0 im Eeprom sucht und wenn er dies nicht findet, dann nimmt er die interne VID / PID. Das mit dem auftrennen der SDA Leitung habe ich aber schon versucht, leider ohne Erfolg. Gruss Kwalter
Lies dir bitte das Dokument http://www.braintechnology.de/braintechnology/dwnld_files/fx2_reset_considerations.pdf genau durch und bau den reset so wie vorgeschlagen. Dann klappts auch. Wir haben da auch einige Zeit gebastelt. Jetzt haben wir einen Reset-Chip drin, das klappt zuverlässig. Achso, D- und D+ sind auch garantiert richtig herum an der USB Buchse?
Bitte melde dich an um einen Beitrag zu schreiben. Anmeldung ist kostenlos und dauert nur eine Minute.
Bestehender Account
Schon ein Account bei Google/GoogleMail? Keine Anmeldung erforderlich!
Mit Google-Account einloggen
Mit Google-Account einloggen
Noch kein Account? Hier anmelden.
