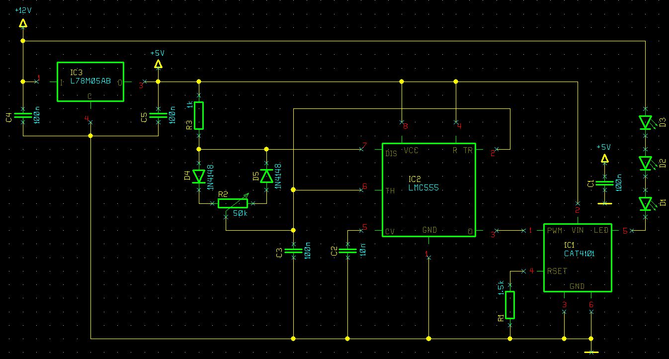
Salu zusammen Ich habe eine kleine Schaltung gebaut um drei Power LED zu dimmen. Mein Problem ist nun, dass das Dimmen zwar funktioniert, aber ich komme nicht auf 0. Das heisst, die LED leuchten immer ein wenig. Möchte das aber wenn möglich nicht. Also wenn ich den Dimmer auf min. drehe möchte ich, dass keine LED leuchtet. Kann mir vielleicht jemand sagen wie ich das mit der angehängten Schaltung erreiche? Über Hilfe würde ich mich freuen Gruss Guest
Vermutlich wird dein NE555 nicht auf Dutycycle 0% sondern halt nur auf z.b. 3% runterkommen, oder durch den LED Treiber fleißt ein kleiner Leckstrom
Bitte melde dich an um einen Beitrag zu schreiben. Anmeldung ist kostenlos und dauert nur eine Minute.
Bestehender Account
Schon ein Account bei Google/GoogleMail? Keine Anmeldung erforderlich!
Mit Google-Account einloggen
Mit Google-Account einloggen
Noch kein Account? Hier anmelden.
