Hallo zusammen, in zahlreichen Schaltplänen von analogen Reglern wird die Masse von invertierenden Summierern nicht direkt mit dem nicht-invertierenden Eingang des OPV verbunden sondern über einen Widerstand. Typisches Beispiel: Eingang 1 (Sollwert): 22k Eingang 2 (Nullpunkt): 4M7 Rückkopplung: 22k GND an +Eingang: 11k oder bei einem normalen inv. Verstärker: Eingang: 22k Rückkopplung: 47k GND an +Eingang: 27k Die Beispiele stammen gerade von einer Rexroth-Regelung. Ich frage mich nun, welche Funktion genau die 11k bzw. 27k haben, da doch eigentlich nur wichtig sein sollte, dass das Bezugspotential für den OPV GND ist... Es wäre nett, wenn Ihr mir weiterhelfen könntet. (Falls die Frage unglaublich dumm sein sollte: OPVs gehören nicht zum Grundwissen von Maschis - die Frage ist also ernst gemeint...) Viele Grüße, Hendrik
Damit werden die Eingangsoffsetströme, bzw. deren Effekte, kompensiert.
> Damit werden die Eingangsoffsetströme, bzw. deren Effekte, kompensiert.
Nicht der Offsetstrom, sondern der Ruhestrom (Bias-Current), soll damit
kompensiert werden, und zwar unter der Annahme, dass dieser für beide
Eingänge gleich, der Offsetstrom also 0 ist.
Dazu müssen die Gesamtwiderstände vor den beiden OPV-Eingängen gleich
sein. Konkret bedeutet dies bspw. für den invertierenden Verstärker,
dass der Widerstand von IN+ gegen Masse der Parallelschaltung des
Gegenkopplungswiderstands und des Widerstands vor IN- entsprechen muss.
In dem Beispiel mit 22k, 47k und 27k stimmt dies nicht. Entweder gibt es
weitere versteckte Widerstände in der Schaltung (z.B. den Ausgangs-
widerstand einer vorangehenden Schaltung), oder der Entwickler hat das
Prinzip nicht ganz verstanden.
Man kann natürlich auch den Offsetstrom — zusammen mit der Offsetspan-
nung — kompensieren, muss dies aber individuell für jedes Exemplar des
OPV (i.Allg. mit einem Abgleichpoti) tun. Das ist im Zeitalter der
laserabgeglichenen OPVs allerdings etwas aus der Mode gekommen.
Nun kommt's : Falls man diesen Widerstand weglaesst koennen Offsetspannungen der Ordnung Eingangsstrom*Widerstand entstehen.
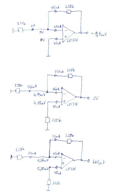
Hallo Henne, nimm als Beispiel die obere Schaltung aus dem Anhang. Beim LM358 fließen aus beiden Eingängen Ruheströme (input bias curent) von 45nA. Ohne Kompensationswiderstand erhälst du eine zusätzliche Offsetspannug am Ausgang von -9,9mV. Mit Kompensationswiderstand wird der Offset 0V. Im letzten Bild ist zusätzlich noch der Offsetstrom (input offset current) von 3nA des LM358 berücksichtigt, der aufgrund der Unsymmetrie der Eingangsruheströme fließt. Deswegen soll aus dem "+"-Eingang 48nA fließen und aus dem "-"-Eingang 45nA. Das Resultat ist wieder eine Offsetspannung, aber diesmal nur 660µV. Wie Yalu schon sagte, muß der Kompensationswiderstand genau gleich groß sein, wie der Parallelwiderstand der Widerstände am "-"-Eingang. Außerdem müssen die Eingangsruheströme auch wirklich zur Signalmasse bzw. in den Ausgang des OPamp fließen können, was bei Wechselspannungsverstärkern mit ihren Koppelkondensatoren nicht immer gewährleistet ist. Da berechnet sich der Kompensationswiderstand dann etwas anders. Die Kompensation der Eingangsruheströme lohnt um so mehr, je größer sie im Verhältnis zum Offsetstrom sind. Zusätzlich sei erwähnt, daß in praktischen Schaltungen dem Kompensationswiderstand oft noch ein Kondensator parallel geschaltet wird, um für HF die Impedanz nach Masse drastisch zu verringern und damit das Rauschen zu verkleinern und die Stabilität zu erhöhen. Kai Klaas
Bitte melde dich an um einen Beitrag zu schreiben. Anmeldung ist kostenlos und dauert nur eine Minute.
Bestehender Account
Schon ein Account bei Google/GoogleMail? Keine Anmeldung erforderlich!
Mit Google-Account einloggen
Mit Google-Account einloggen
Noch kein Account? Hier anmelden.
