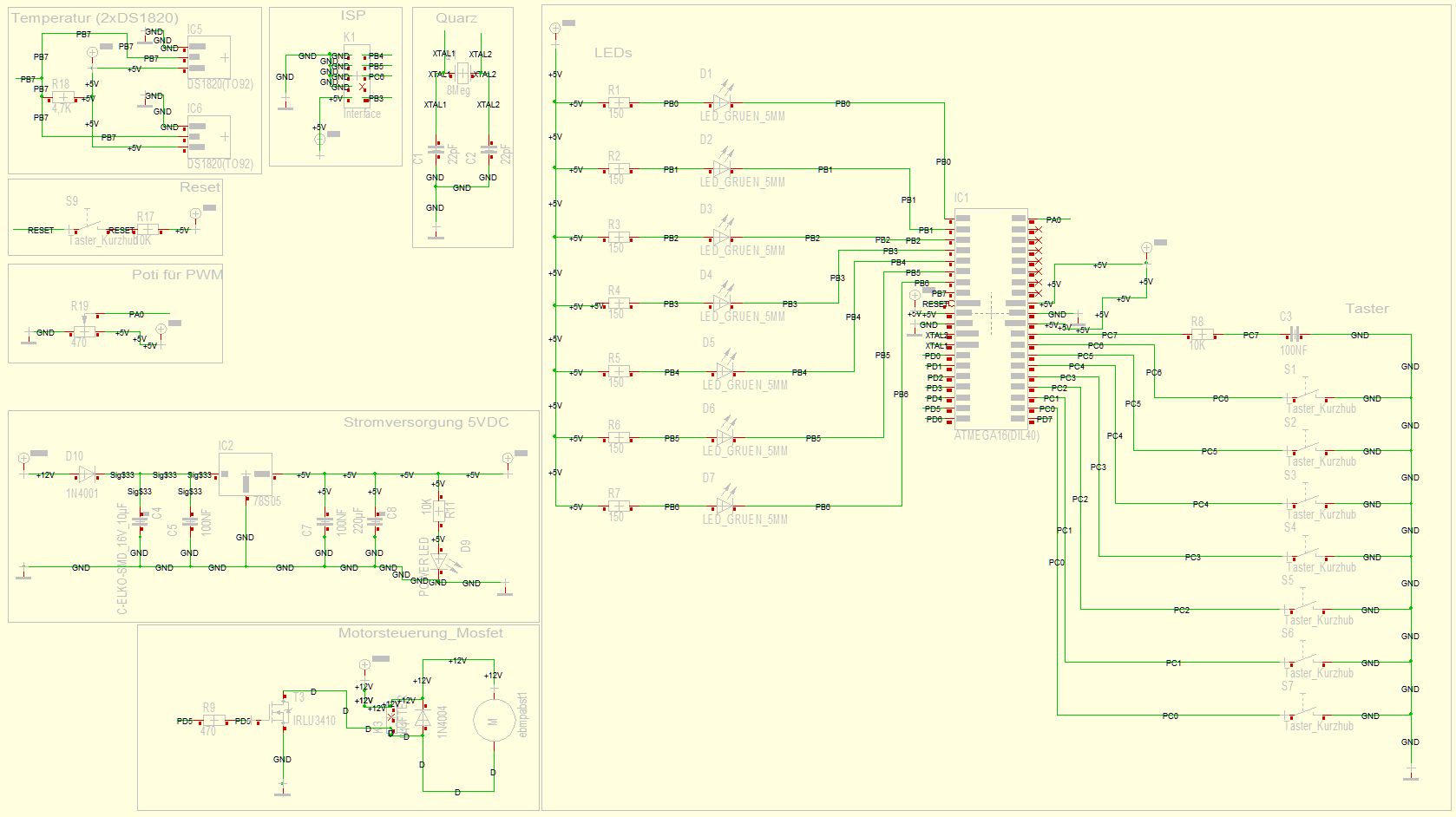
Hallo zusammen, die letzte Tage habe ich mich an meinem ersten uCProjekt versucht. Könntet Ihr bitte den angehängten Schaltplan prüfen. Folgendes soll realisiert werden: - Steuerung eines DC Motors (9-15VDC bei 1.8A) via Atmega16. Hier habe ich 2 Varianten, wobei ich der Ansicht bin, die Variante 2 ist die einzig Richtige der Beiden. - Taster dienen zur direkten Programmwahl einer bestimmten Drehzahl - Poti umgeht die vorgenannte Drehzahl und kann 0-100% Leistung regeln. - Temperataursensoren DS1280 dienen zur Temeraturmessung an 2 Messpunkten. Das Ergebnis her hat aber keinerlei Einfluss auf Drehzahl etc. Diese Werte sollen später nur angezeigt werden (PC) Wenn Ihr mir hierbei also unter die Arme greifen könntet, ist das super. Gruß Holger
Der Reset Taster wird funktionslos sein. Bei AVR löst eine Verbindung zu GND einen Reset aus PWM-Poti 470 Ohm. Wird zwar funktionieren. Aber ein 4k7 oder 10k Poti tuts auch und verbrutzelt nicht so viel Strom für nichts. Strómversorgung: Mach die 220µ vor den 7805 anstelle der 10µ. Hinter dem 7805 braucht es nicht unbedingt einen grossen C, aber wenn du die Bauteile schon hast, kannst du den 10µ dort einsetzen (also die beiden Elkos vertauschen) 10k als Vorwiderstand für eine LED? Was ist das für eine Spezal-LED? Welchen Zweck haben die 10k und 100n an PC7? Ich vermisse die Blockkondensatoren an allen Spannungspins des µC Den ARef Pin des µC verbindest du nicht mit 5V, sondern führst ihn über 100n nach Masse. Zur Motorsteuerung kann ich nicht viel sagen. Da kenn ich mich zuwenig aus. PS: Ganz schön unübersichtlich der Schaltplan mit den vielen Signalnamen.
Der ATMega16 im DIP-Gehäuse kann an einem Port nur 100mA vertragen und 200mA insgesamt (jeweils sink und source). Also wenn alle LEDs leuchten sollen, dann wird das knapp.
ISP Anschluss Hmm, da geht keine Leitung zu Reset Die restlichen Leitungen jab ich jetzt nicht kontrolliert ob sie einer Standard-ISP Belegung entsprechen. Mit dem Schaltplanprogramm ist das auch nicht so simpel. Besser wäre es, wenn das Programm die alternativen Belegungen anzeigt, dann tut man sich leichter, die richtigen Funktionspoins zu finden.
Hallo Karl heinz Buchegger, vielen Dank für Deinen Check des Schaltplanes. Reset Hatte ich tatsächlich übersehen ö( PWM-Poti Danke für den Hinweis, hatte ich nicht bedacht, ist gegen ein 10k getauscht. Stromversorgung Habe ich getauscht (Elkos) Die 10k für die LED ist falsch, ganz klar, bin ich ins falsche Bauteil gekommen. Ist getauscht. Aref habe ich gegen GND gelegt. Die 10k + 100NF hatte ich zur Absicherung der Taster "eingeplant", Ist wohl falsch? Bitte um Aufklärung. Die Signalnamen, ja das ist so ne Sache, ich kann die Ausblenden, imr fehlt nur das Wissen wie der Signalarm z.B. beim AREF auf GND dann heisst. Sicherlich Anfängerfehler, ich weiss es nicht besser. Wird aus AREF dann gleich GND, bleibt es AREF auch wenn es auf GND liegt? Hat mir schon super gehofen!! Holger
@Pete K. Sorry, das fehlt in meinem ersten Posting: Es leuchtet immer nur 1 LED (jeweils dass, das zu einem Taster gehört). Ist eine Programmwahl mit zugehöriger optischer Anzeige. Macht das so immernoch ein Problem?
Hi
>Aref habe ich gegen GND gelegt.
Aber hoffentlich über einen 100n Kondensator?
MfG Spess
@Karl heinz Buchegger Danke auch für diesen Hinweis, das habe ich überarbeitet, siehe nun die neuste Version an diesem Post. Habe die Belegung des ISP von hier übernommen: http://www.kreatives-chaos.com/artikel/avr-programmieradapter
@spess53 Ja, siehe meinen vorherigen Post, dort hängt neuer Schaltplan an.
Bitte melde dich an um einen Beitrag zu schreiben. Anmeldung ist kostenlos und dauert nur eine Minute.
Bestehender Account
Schon ein Account bei Google/GoogleMail? Keine Anmeldung erforderlich!
Mit Google-Account einloggen
Mit Google-Account einloggen
Noch kein Account? Hier anmelden.



