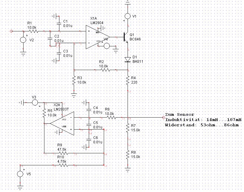
Hallo Leute! Ich hoffe Ihr könnt mir folgende Frage beantworten: Gelten die Formeln für die Schwellenberechnungen des Komparators (LM2903) auch dann, wenn wie in meiner Schaltung der Ausgang des Komparators und der nicht invertierende Eingang gleich (5V) sind? Ich habe nur Formeln gefunden, bei der der nicht invertierende Eingang über einen Widerstand auf GND geht. Sehr hilfreich wäre natürlich eine Berechnung der Schwellen von Euch. Ich komme nicht klar mit der Schaltung. Gruß
Ich sehe nicht, wieso Ausgang und nicht-invertierter Eingang gleich sein sollten, du vergleichst mit V5 (wie gross auch immer die ist), um eine um 10% veränderte Hystereseschwelle. Einschaltpunkt: Spannungsteilerberechnung V5 R10 R9 R5 V3 Ausschaltpunkt: V5 R10 R9 (fast GND) Beachte den input common mode bereich des LM2903. Die Schaltung sieht recht übel 'hingebastelt' aus, wo kommt die her?
>>Einschaltpunkt: Spannungsteilerberechnung V5 R10 R9 R5 V3 >>Ausschaltpunkt: V5 R10 R9 (fast GND) Also: Einschaltpunkt: 0V Ausschaltpunkt: 5V >>Die Schaltung sieht recht übel 'hingebastelt' aus, wo kommt die her? :-)) Die kommt wirklich von dicken, großen Hardwerkern, die sehr sehr gut bezahlt werden!!!
>>Ich sehe nicht, wieso Ausgang und nicht-invertierter Eingang gleich sein >>sollten, du vergleichst mit V5 (wie gross auch immer die ist), um eine >>um 10% veränderte Hystereseschwelle. Da V5 und V3 gleich groß sind und kein Spannugnsabfall vorhanden ist, fließt auch kein Strom. Das war mein Gedankengang...
Wenn V5 und V3 gleich hoch sind, überschreitest du den common mode range des LM2903. Sagte ich doch schon. Datenblatt lesen bildet. Und warum im anderen Fall 0V als Schaltgrenze rauskommen sollte, erschliesst sich mir auch nicht, ich sehe 0.909*V5, Spannungsteilerberechnung liegt dir nicht?
Bitte melde dich an um einen Beitrag zu schreiben. Anmeldung ist kostenlos und dauert nur eine Minute.
Bestehender Account
Schon ein Account bei Google/GoogleMail? Keine Anmeldung erforderlich!
Mit Google-Account einloggen
Mit Google-Account einloggen
Noch kein Account? Hier anmelden.
