Hallo, ich wies das Thema ist hier sicher schon mehrmals durchgekaut worden. aber ich habe nichts gefunden. ich möchte mit meinem Atmel den Strom messen. ADC Rev 2,56 V Strom von 30mA - 5A ... Dazu habe ich einfach einen Differenzverstärker verwendet. (LM 358) jetzt zu meinem Problem das Signal ist ziemlich unsauber. Deshalb würde ich die ganze Schaltung gerne etwas "Träger" und "Konstanter" machen. Dazu kann ich einen Kondensator an die Eingänge hängen. Ich liebäugele aber auch mit einer 10uH Spule am Eingang. Daher meine Frage. Solange doch kaum Strom in die Schaltung fließt ist doch so eine Spule am Eingang ziemlich sinnlos. Ich bin für jede Anregung dankbar Grüße Tom
Wie kommt man auf so eine bescheuerte Idee den LM358 mit einer Wechselspannung als Betriebsspannung zu betreiben?
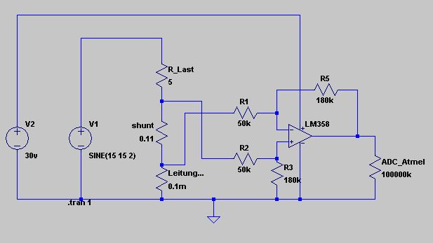
Hallo, ja natürlich wird der mit Gleichspannung versorgt. War zu schnell gezeichnet und Spät ist es auch schon.... so soll es aussehn :) Grüße Tom
Äh ja, geht's jetzt wie gewünscht? Lade auch mal noch die *.asc Datei mit hoch.
Hi Muss ich Gast Recht geben. Spendier dem OV mal eine eigene Versorgungsspannung. MfG Spess
Hallo, das es geht ist nicht mein Problem einen Differenzverstärker mit einem OAMP aufbauen ist kein Problem. Ich wollte hier vor allem fragen ob ich die Widerstände im Verhältnis vergrößern oder verkleinert soll und ob es etwas bringt den ein Eingang über Spulen und Kondensatoren etwas zu Dämpfen. Vielleicht gibt es ja so was wie Erfahrungswerte. einen OP zur Signalverstärkung beschalte ich zum Beispiel immer mit Widerständen im K Ohm Bereich und nicht im Megaohm Beereich. Grüße Tom
>Ich wollte hier vor allem fragen ob ich die Widerstände im Verhältnis >vergrößern oder verkleinert soll und ob es etwas bringt den ein Eingang >über Spulen und Kondensatoren etwas zu Dämpfen. Gegen was zu dämpfen? Deine Unfähigkeit eine Schaltung richtig aufzubauen?
Die Eingangsspannung geht nie unter 0V. BTW: Was isn das so genau für nen Opamp. Woher ist das Modell? Ich nehm bei LTSPICE immer den idealisierten UniversalOpamp2.
Hallo Tom, Induktivitäten sind in einem hochohmigen Aufbau kaum geeignet, da sie selbst deutlich niederohmiger bleiben als deine Beschaltungswiderstände von 50k und 180k. Gewöhnlich schaltet man R3 und R5 identische Kondensatoren parallel, um eine Tiefpaßwirkung zu erzielen. Kai Klaas
@Kai Klaas (Gast) danke das war genau die art von Antwort um die ich gebeten habe. Ich denke eben auch das bei dem Stromfluss am Eingang eine Spule nicht viel bringt. Ich werde es dann mal mit ca 10uF versuchen Grüße Tom
Bitte melde dich an um einen Beitrag zu schreiben. Anmeldung ist kostenlos und dauert nur eine Minute.
Bestehender Account
Schon ein Account bei Google/GoogleMail? Keine Anmeldung erforderlich!
Mit Google-Account einloggen
Mit Google-Account einloggen
Noch kein Account? Hier anmelden.

