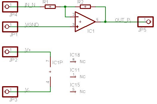
Ich hab mal versucht Eagle mit 'ner einfachen Hierarchie zu benutzen. Die Grundzelle ist ein invertierender Verstaerker (2R+OPV, Schematic = level_sub_sch.gif / Board = level_sub_brd.gif). Das ist noch ganz einfach. Fuer die Hierarchie soll dann daraus eine Library-Element werden, welches wieder aufgerufen werden kann.
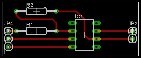
... so jetzt gehen die Probleme los Symbol und "Package" in der Lib muss ich Hand erstellen (level_sub_lbr.gif). An dieser Stelle muss ein ULP her ... das uebersteigt aber meine Faehigkeiten. Ganz besonders fuer das "Package", da dieses zum Schluss das Aussehen der Leiterkarte bestimmt. Das Symbol kann man mit Hand malen - damit kann es an den Inhalt angepasst werden - ein Generator waere aber besser ... und ja ich bin faul.
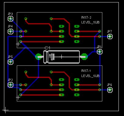
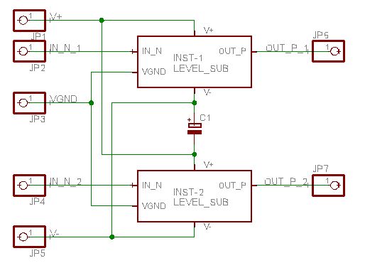
Jetzt geht es an die naechste Ebene im Schaltplan (level_middle_sch.gif) und dem zugehoerigen Layout (level_middle_brd.gif)
Der Kondensator ist lockert das Design etwas auf ;-) Nur noch den Route-Button druecken ... und fertsch isses (level_middle_brd_routed.GIF) ... dachte ich. Der DRC (obwohl alles auf 0 gesetzt) spuckt ueber den Zellen Fehler aus - Mist !!! (level_middle_brd_routed_drc.GIF)
Die zugehoerigen "Projekte" zeigt der Schnappschnuss vom "Control-Panel" (control_panel.gif)
Damit sind jetzten folgen Punkte/Fragen offen ... - kann man <cell_name>.brd nach <cell_name>.lbr@package uebersetzen, kopieren, beamen (hab gerade den letzten StarTrek gesehen - Mhm)? - Was ist die Ursache fuer die DRC-Fehler? - Wie kann man das Symbol automatisch generieren (ULP)? - Warum aktualisiert das "Update" auf die Library nicht die Darstellung, obwohl sich die Lib geaendert hat? - Wo bekommt man Pin-Symbol her? Habe dafuer 1x1 Pin-Header zum probieren verwendet.
Nachtrag: - Im Layout sind unbedingt die Pin-Informationen "sichtbar" zu machen. Sonst klappert man staendig alle Schaltungsteile ab.
Die Berechnung des Verschmelzen/der Isolation fuer das Signal VGND scheint fuer Top und Bottom Layer zu funktionieren (level_middle_brd_routed_vgnd_fill_top.GIF, level_middle_brd_routed_vgnd_fill_bottom.GIF)
eagle_hierarchie schrieb:
> ... etwas Ruckmeldung von erfahrenen Eagle-Nutzern waere schoen.
Hier ! Ich benutze Eagle seit ca. 20 Jahren und echte Hierarchien
sind damit nicht möglich.
ich weiß nicht so recht, was du dir davon versprichst. Ein schnelleres layouten? das geht stark auf Kosten der Flexibilität, die du durch Verschieben der Bauteile erreichst.
eagle_hierarchie schrieb:
> und ja ich bin faul.
Manchmal macht Faulheit furchtbar viel Arbeit...
Bitte melde dich an um einen Beitrag zu schreiben. Anmeldung ist kostenlos und dauert nur eine Minute.
Bestehender Account
Schon ein Account bei Google/GoogleMail? Keine Anmeldung erforderlich!
Mit Google-Account einloggen
Mit Google-Account einloggen
Noch kein Account? Hier anmelden.









