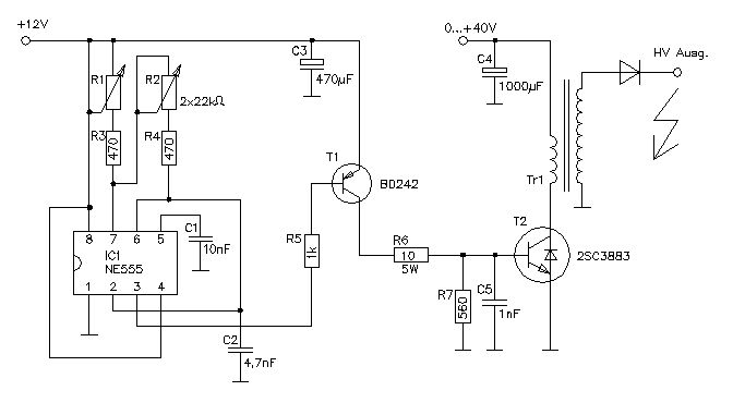
ich wollte einen zeilentrafo mit dem ne555 ansteuern und brauche einen einfachen schaltplan der auf einer sehr hohen frequenz arbeitet und für 12V und c.a. 4A
"einfach" und 12V 4A ... das beisst sich doch schon als erstes. 4A sind nämlich immerhin rund 50 watt. und das ist gar nicht so wenig wenn der transistor ein langes leben genießen soll. schaltplan ist ungetestet, also wenns brennt - benni nix schuld!
Bitte melde dich an um einen Beitrag zu schreiben. Anmeldung ist kostenlos und dauert nur eine Minute.
Bestehender Account
Schon ein Account bei Google/GoogleMail? Keine Anmeldung erforderlich!
Mit Google-Account einloggen
Mit Google-Account einloggen
Noch kein Account? Hier anmelden.
