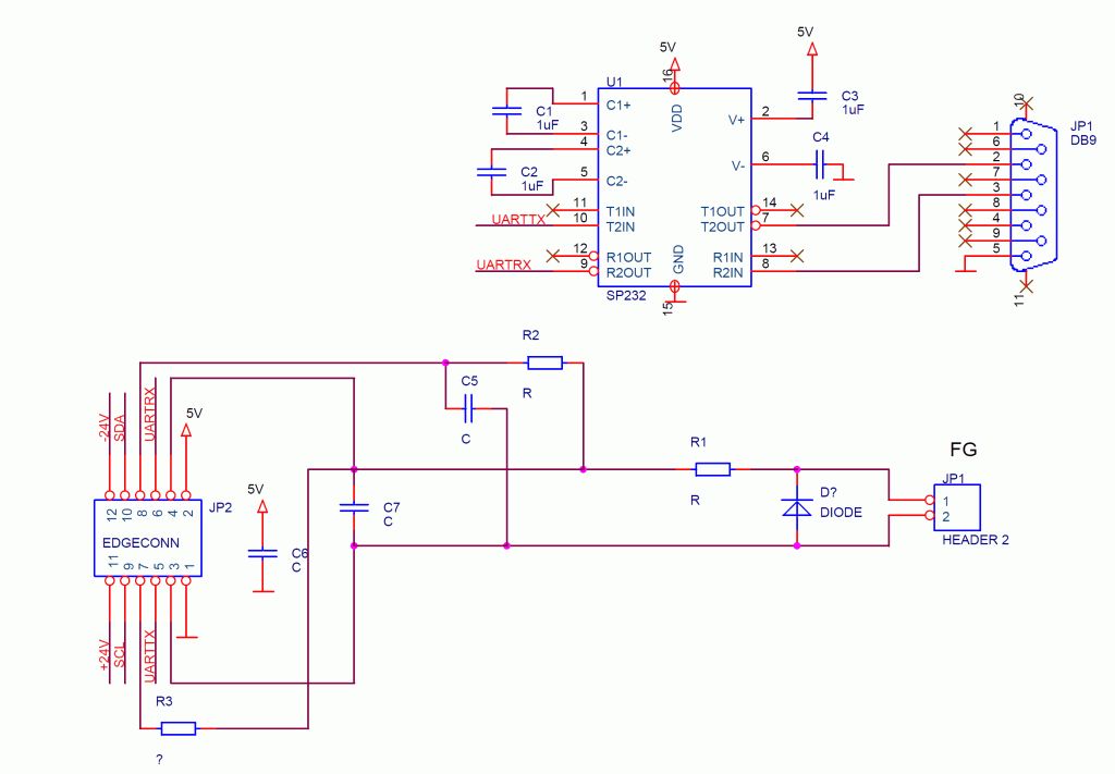
Aus den Fotos habe ich mal den angehängten Schaltplan extrahiert. Es fehlen nun noch die Werte für die Widerstände und Kondensatoren. Ich vermute, einige Widerstände werden zur Erkennung des Moduls verwendet. R2 (1003) sieht nach 100k aus, die anderen kann ich nicht lesen.
Bitte melde dich an um einen Beitrag zu schreiben. Anmeldung ist kostenlos und dauert nur eine Minute.
Bestehender Account
Schon ein Account bei Google/GoogleMail? Keine Anmeldung erforderlich!
Mit Google-Account einloggen
Mit Google-Account einloggen
Noch kein Account? Hier anmelden.
