Ich möchte für Weihnachten ein Lauflicht mit mindestens 60 LEDs bauen. Ausser einer einstellbaren Geschwindigkeit soll die Schaltung noch einen "Start" und einen "Reset"-Button haben. Gedacht hab ich mir das mit mehreren kaskadierten 4017ern und einem NE555 als Taktgeber. Die Schaltung zur Kaskadierung der LEDs hab ich aus dem Datenblatt übernommen, siehe Anhang. Jetzt hab ich aber alle 8 LEDs einen 4017er zu setzen.... für eine Lichterkette doch etwas "aufwändig". Ich hab mir auch schon überlegt einen ATMEGA128 zu nehmen (hätt ich noch in der Kiste) und dessen ca 40 Ausgänge zu nehmen und sie zu multiplexen... also die ersten 30 LEDs mittels einem Pin zu enablen, die anderen mittels zweitem Pin.... Habt ihr noch eine andere Idee / Schaltung parat? Wlechen Treiber nehm ich für die LEDs? Sie ziehen ca 20mA.... Jeweils einen Transistor? Oder gibts da Arrays? Danke für die "Anstuppser", keine Angst, bin 41, ist keine Hausaufgabe ;-)
Ich würde eine Matrix bauen, ULN2803 für die Zeilen und UDN2982A für die Spalten. Abgesehen davon braucht man für ein Lauflicht lediglich 4 oder 8 Kanäle, da sich die Muster in festem Abstand wiederholen. Jedenfalls bei der klassischen Bauweise. Mehr Zuleitungen bekommt man auch gar nicht in einen Lichtschlauch ;-)
Du meinst eine 8x8 Matrix? Hmmmm.... damit könnte ich 64 LED's ansteurn, würde ja reichen. UND nur 16 Leitungen zu ziehen.... Ja, ich glaub so werd ich's machen.... :) Dann kann ich die Kette ja sogar noch per PWM dimmen ;-)
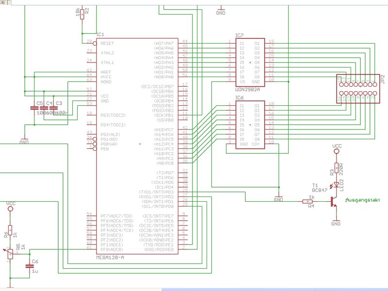
Müsste so passen, oder? Jaaa, ich weiß n Mega 128 ist da echt overdone, aber ich hab nix anderes da :-)
Hmmmmm.... Matrix schön und gut, aber ein Dauerlicht geht damit nicht.... (war ja auch seither nicht die Aufgabe). Wenn an jedem Ausgang des ULN je 8x20mA gezogen werden dampft das Ding wahrscheinlich komplett ab, ich versteh das Datasheet so, daß insgesamt max 500mA fließen dürfen, bei acht Zeilen komme ich aber auf 8x160 = 1.28 A. Kennt jemand einen höher belastbaren Treiberchip?
Die Treiberchips vertragen 500mA pro Kanal, aber nur bei 10% Duty-cycle. Wenn Du ständig durchschaltest sollte das schon gehen. Eine Matrix muß ohnehin stetig durchgeschoben werden. Abgesehen davon sind die Treiberchips falsch angeschlossen. Den CD+ am ULN2803 kannst Du frei lassen oder mußt ihn an V+ anschließen. Vom UDN2982 muß Vs an V+ und nicht an GND. Am GND des Controllers fehlen 2 Junctions nach GND.
Travel Rec. schrieb: > Abgesehen davon sind die > Treiberchips falsch angeschlossen. Danke für den Hinweis, die beiden Chips hatte ich kurz zuvor untereinander getauscht, daher der Fehler. Hatte aber am selben Abend noch gemerkt dass das so falsch ist, nur nicht an meinen falschen Post hier im Forum gedacht. Die beiden GND am Prozessor sind hingegen nicht zwingend notwendig, ich habe bereits ca. 30 Platinen mit dieser Beschaltung gemacht, funktionieren alle bestens. Werde aber deinen Hinweis befolgen, mehr "Erde" schadet nie. :-) Danke, dass du so genau hingeschaut hast!
>Die beiden GND am Prozessor sind hingegen nicht zwingend notwendig, ich >habe bereits ca. 30 Platinen mit dieser Beschaltung gemacht, >funktionieren alle bestens. Die GNDs sind zwar chipintern verbunden, halten aber keiner größeren Belastung stand. Aus Gründen der Zuverlässigkeit (Stromfähigkeit) und aus EMV-technischen Gründen müssen immer alle GNDs und VCCs eines Packages angeschlossen werden.
Bitte melde dich an um einen Beitrag zu schreiben. Anmeldung ist kostenlos und dauert nur eine Minute.
Bestehender Account
Schon ein Account bei Google/GoogleMail? Keine Anmeldung erforderlich!
Mit Google-Account einloggen
Mit Google-Account einloggen
Noch kein Account? Hier anmelden.

