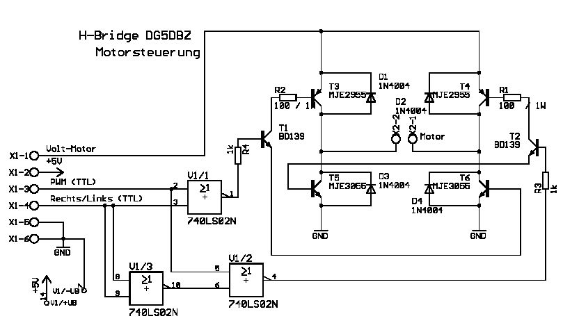
Stimmt die Logikverriegelung und waurm sind auf einem Oder 2 mal derselbe Eingang? Wär nett wen mir das jemand beantworten könnte.
Darum --> es wird ein Inverter gebraucht und im IC gibts genug davon.
Bitte melde dich an um einen Beitrag zu schreiben. Anmeldung ist kostenlos und dauert nur eine Minute.
Bestehender Account
Schon ein Account bei Google/GoogleMail? Keine Anmeldung erforderlich!
Mit Google-Account einloggen
Mit Google-Account einloggen
Noch kein Account? Hier anmelden.
