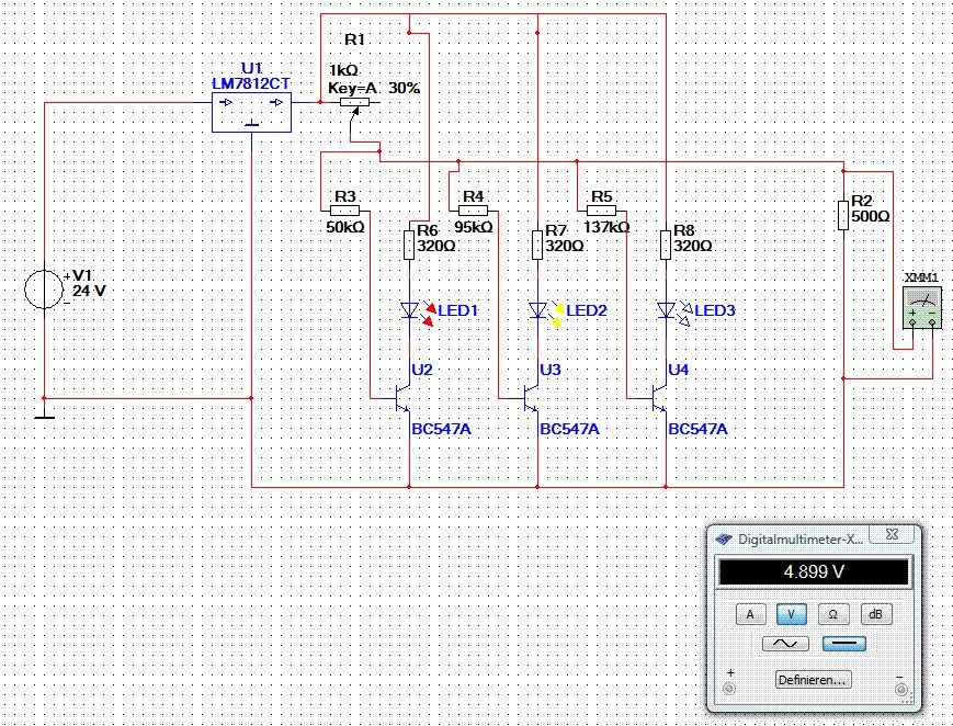
Moinsen! Hab hier schon viel im Forum gelesen und biete echten respekt zu so "manchen" beiträgen :) nun hab ich mich mal angemeldet, um selbst etwas mitzuwirken! also Moin! :) So, ich hab im Anhang ne kleine Überwachungsschaltung für nen Lüfter angehängt... Bei 0-5V leuchtet die Rote LED, bei 5-7 die gelbe und bei 7-12 die Grüne! Nun hab ich das Problem, das natürlich, wenn 12 anliegen nicht alle, sondern nur die grüne leuchten soll! und bei geld natürlich das gleiche... weiss da vllt. einer rat? ich koennte ja noch ne transistor an die basis von gelb hängen, der dann die basis von rot auf masse zieht (mit widerstand natürlich) aber iwi will mein multisim das nich so gut finden wie ich..., weil dann sind gelb UND rot aus...-.- MfG der equi!
> und bei geld natürlich das gleiche... Der schnöde Mammon... > Fensterkomparator Schon lange abgekündigt und schwer zu finden, einfach, aber nicht billig: TCA965B > Bei 0-5V leuchtet die Rote LED, bei 5-7 die gelbe und bei 7-12 die Grüne! http://www.ferromel.de/tronic_29.htm Oder nimm einen LM3914 und verwende nur 3 LEDs davon. Oder nimm einen 6-Pin uC mit ADC... :-o BTW: Deine Schaltung wird bestenfalls dann funktionieren, wenn du die Temperatur konstant hältst und 3 genau gleiche Transistoren findest. So wie in der Simulation eben auch...
> ich koennte ja noch ne transistor an die basis von gelb Zeig mal die entsprechende Schaltung. Du brauchst dann bei Gelb einen anderen Basis-Widerstand, wenn sich der Strom auf 2 Transistoren aufteilt. Ich würde eher am Kollektor von gelb ansetzen mit einem pnp-Transistor. Oder Kanonen für die Spatzen: http://de.wikipedia.org/wiki/Widerstands-Transistor-Logik Da kannst du dann sonstwas für logische Verknüpfungen zusammenbauen.
Bitte melde dich an um einen Beitrag zu schreiben. Anmeldung ist kostenlos und dauert nur eine Minute.
Bestehender Account
Schon ein Account bei Google/GoogleMail? Keine Anmeldung erforderlich!
Mit Google-Account einloggen
Mit Google-Account einloggen
Noch kein Account? Hier anmelden.
