Hallo Leute! Meine Freundin und ich wissen uns gerade keinen Rat! Wir sollen eine Schaltung in Eagle umsetzen aber das klappt einfach nciht ohne Fehler! Und dann die Umsetzung ins Board nicht ohne Überschneidungen...wir haben schongedreht und getan...es will einfach nciht so wirklich klappen...Und wir müssen es so schnell wie möglich fertig bekommen und stehen unter großem Zeitdruck...es wäre nett wenn uns hier irgendjemand weiter helfen kann...denn wir wissen echt nciht weiter... schreibt mir mal ne ant mail unter life002@gmx.de ich habe im anhang unsere Aufgabe reingepackt...vielleicht könnt ihr mir ja irgendwie helfen...wäre sehr sehr nett!! Ansonsten noch ein schönes Weihnachtsfest und einen guten Rutsch ins neue jahr! MFG krisi
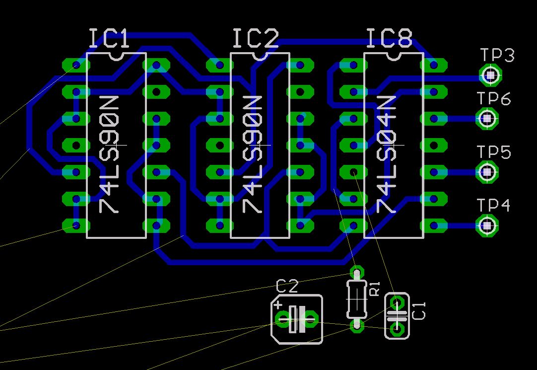
hallo, vielleicht hilft euch das mal als ansatz für die platzierung und das routing. aber ohne brücken bei einem einseitigen layout werdet ihr wohl nicht ganz auskommen. Sebastian // www.mcu-design.de //
So sollte die Schaltung aussehen die wir umsetzen sollten... Habe sie mal in Anhang noch gepackt...
Bitte melde dich an um einen Beitrag zu schreiben. Anmeldung ist kostenlos und dauert nur eine Minute.
Bestehender Account
Schon ein Account bei Google/GoogleMail? Keine Anmeldung erforderlich!
Mit Google-Account einloggen
Mit Google-Account einloggen
Noch kein Account? Hier anmelden.
