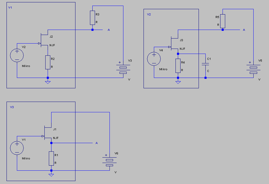
Hallo! Ich habe in einem Buch viele Schaltungen mit folgenden Schaltbild eines Elektrek Microfon gefunden. Schaltbild: http://img62.imageshack.us/img62/1655/bildschirmfoto1d.png Das Mic. weist auf 3 Anschlüsse hin, aber normale haben nur 2 oder? Ist hier vielleicht die Masse gemeint? normales Mic.: http://img693.imageshack.us/img693/9744/8081c.jpg Vielen Dank im Vorraus
Es gibt welche mit zwei oder mit drei Anschlüssen. Die mit drei können problemlos auf die Variante mit zwei zurückgeführt werden, man hat aber mehr Möglichkeiten.
Deutscher Wikipediaartikel: http://de.wikipedia.org/wiki/Elektretmikrofon Englischer Wikipediaartikel: http://en.wikipedia.org/wiki/Electret_microphone Schaltbild dreipolige Kapsel (Drainschaltung): http://de.wikipedia.org/w/index.php?title=Datei:ElektretMikVerst.PNG&filetimestamp=20060303184848 Schaltbild zweipolige Kapsel (Sourceschaltung): http://en.wikipedia.org/wiki/File:Electret_condenser_microphone_schematic.png Hinweis: Nicht Elektrek, sondern Elektret ! ^ ^ Gruß, Magnetus
Und warum denkst du dass du auf eine dreipolige Kapsel angewiesen bist?
Naja, weils für mich einfacher ist, dann muss ich den schaltplan nicht umschreiben od?
@Horst: TOP Argument - Warum bin ich da nur nicht gleich selbst drauf gekommen? ;o)
Bitte melde dich an um einen Beitrag zu schreiben. Anmeldung ist kostenlos und dauert nur eine Minute.
Bestehender Account
Schon ein Account bei Google/GoogleMail? Keine Anmeldung erforderlich!
Mit Google-Account einloggen
Mit Google-Account einloggen
Noch kein Account? Hier anmelden.
