Hallo zusammen, ich hab jetzt schon sämtliche Beiträge mit ISP-Problemen durchgewühlt, aber ich kann absolut den Grund nicht finden, warum die Schnittstelle meines Mega8 nicht funktioniert. Hat vielleicht jemand noch einen Tipp für mich? Im Anhang der Plan... Gruß Jochen
Was heisst denn "Funktioniert nicht"? Was genau geht denn nicht? Beschaltet wäre sie fast korrekt; wie gross sind denn R3 und C3?
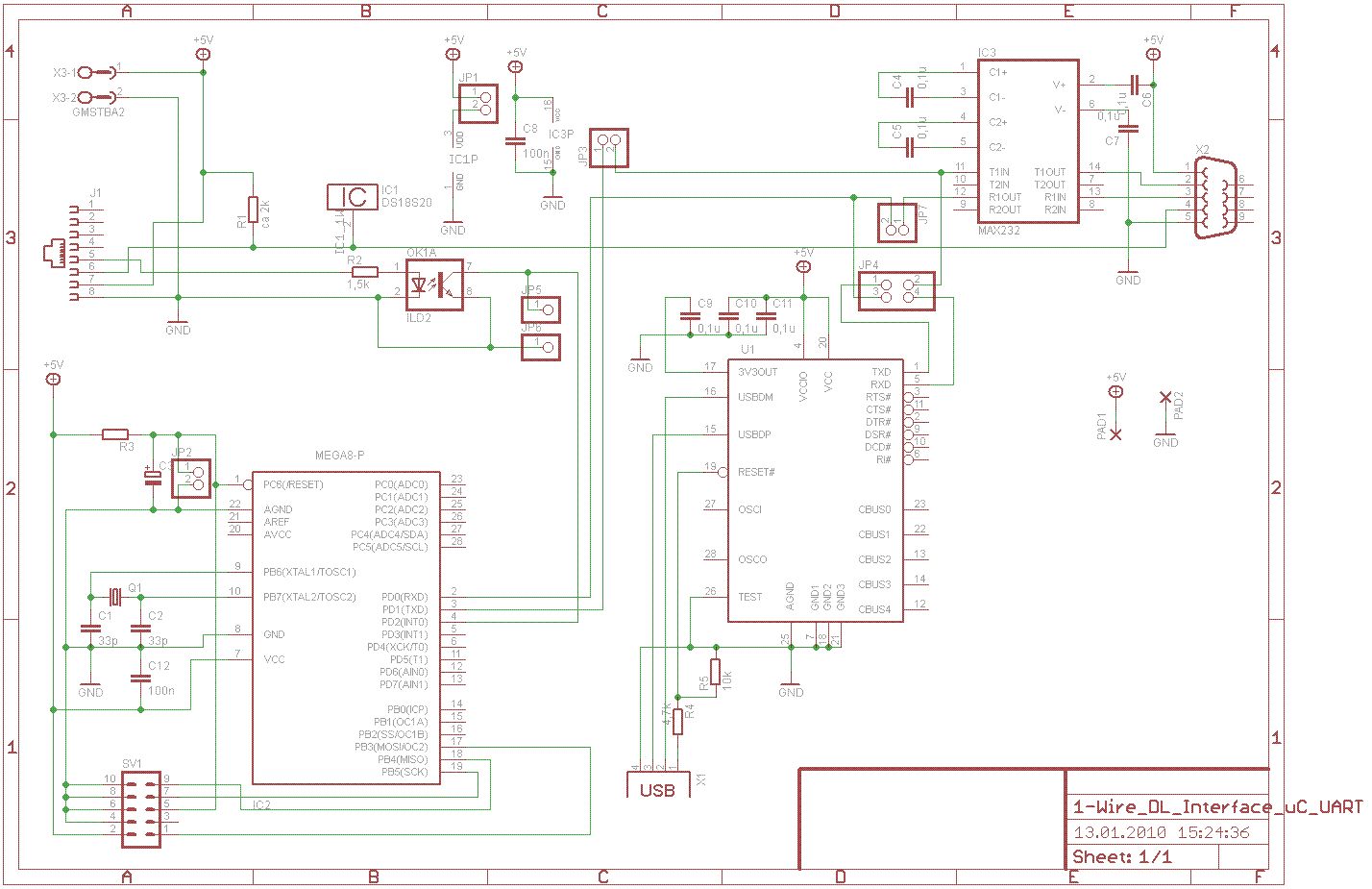
Also beim Programmieren über AVR-Studio kommt die Meldung, dass keine Verbindung zum Controller hergestellt werden kann und die ISP Frequenz überprüft werden soll. Ich Programmiere über das STK 500, hab ich den Controller dort eingesteckt funktioniert das Übertragen. R3 müsste 1k sein, C3 ist z.Z. nicht bestückt
Wie sind die Fuses beim AVR eingestellt? Außerdem: - Der MAX232 wird scheinbar nicht mit Spannung versorgt (Pin 15/16) - Verbinde mal vorsorglich AVCC mit der Versorgungsspannung
Doch, die Spannungsversorgung vom MAX232 ist nur ein bisschen abseits, bei R8. Die Fuses Prüf ich morgen noch einmal nach, aber ich denke dass sie auf jeden fall richtig sind, weil ich den gleichen Controller ja im STK-Sockel programmieren kann. AVCC schließe ich morgen auch mal an
laut datenblatt muss beim programmieren AVCC angeschlossen sein. (seite 237) größe der kondensator am quarz passen eventuell nicht, datenblatt empfiehlt 12-22 pf. (seite 27) 1k pull up widerstand am reset ist ein wenig klein, 10k reichen alle mal und da muss sich der prgrammer auch nicht so anstrengen.
Bitte melde dich an um einen Beitrag zu schreiben. Anmeldung ist kostenlos und dauert nur eine Minute.
  
  Bestehender Account
  
  
  
  Schon ein Account bei Google/GoogleMail? Keine Anmeldung erforderlich!
Mit Google-Account einloggen
Mit Google-Account einloggen
  Noch kein Account? Hier anmelden.
