hallo! ich muss einen schrittmotor 3A mit dem PIC16f84A ansteuern. habe mir eine schaltung gefunden, die im anhang liegt. meine erste frage ist brauche ich zwei h-brücken um die steuerung zu realisieren? die zweite frage ist warum hat sie (schaltung) drei eingänge. ich dachte, dass es vier stuerleitungen gibt, die ich mit dem pic steuern kann. wie muss ich die leitungen umpolen damit ich nur 4 leitungen habe. Danke
kannst doch die vier Optokoppler einzeln ansteuern...wenn das dich gluecklich macht...
na ja, wenn ich zwei h-brücken (und ich vermute es muss so sein) habe dann 6 leitungen das passt nicht mit dem was ich gelesen habe
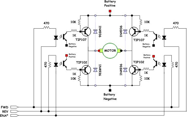
Hallo, der im Bild ist kein Schrittmotor!, es ist ein Gleichstrommotor, mit weniger Bauteilen macht sowas ein L298, es gibt auch modernere Varianten dessen Funktionalität, die haben sogar Überstromsensor. ENA = L , FWD = H , REV = L ergibt erste Drehrichtung ENA = L , FWD = L , REV = H ergibt andere Drehrichtung ENA = H , FWD # REV ergibt bremsen ENA = H , FWD = REV ergibt Leerlauf Ohne Gewähr !!!, ich habe gerade Kopfschmerzen; nicht deinetwegen... mfG ffje
soweit ich weiß L298 bringt keine 3A, also ich muss doch bei den h-brücken bleiben, aber danke für die erklärung
Noch eine kurze Ergänzung: Auf keinen Fall die Richtungseingänge offen (hochohmig) lassen! ENA = L, FWD = H, REV = Z (hochohmig) -> Kurzschluss! ENA = L, FWD = Z, REV = H -> Kurzschluss! So schlau die Lösung mit den Dioden auch sein mag, hier ist sie potentiell gefährlich. Grüße, Stefan ffje schrieb: > Hallo, > der im Bild ist kein Schrittmotor!, > es ist ein Gleichstrommotor, > mit weniger Bauteilen macht sowas ein L298, > es gibt auch modernere Varianten dessen Funktionalität, > die haben sogar Überstromsensor. > > ENA = L , FWD = H , REV = L ergibt erste Drehrichtung > ENA = L , FWD = L , REV = H ergibt andere Drehrichtung > ENA = H , FWD # REV ergibt bremsen > ENA = H , FWD = REV ergibt Leerlauf > > Ohne Gewähr !!!, ich habe gerade Kopfschmerzen; > nicht deinetwegen... > > mfG ffje
ok, aber wie ich die schaltung umbauen muss damit ich einen schrittmotor ansteuern kann, mit zwei h-brücken ist es mir schon klar.
kontrolliere zuerst ob die Transistoren das koennen was du brauchst
O.K. Ich habe jetzt keine Lust, was zu zeichnen, aber wie wäre es mit folgendem Vorschlag: ENA = L, dauerhaft. Dann: die Schaltung zwei mal aufbauen. Jeweils eine Motorwicklung des Schrittmotors so anschliessen, wie hier der DC-Motor angeschlossen ist. Die Pins FWD und REV jeweils an einen Portpin. (Also haben wir FWD1, REV1, FWD2, REV2). Dann musst Du folgende Sequenz durchschalten: F1=H, R1=L, F2=L, R2=L (I1=+I, I2=0) F1=H, R1=L, F2=H, R2=L (I1=+I, I2=+I) F1=L, R1=L, F2=H, R2=L (I1=0, I2=+I) F1=L, R1=H, F2=H, R2=L (I1=-I, I2=+I) F1=L, R1=H, F2=L, R2=L (I1=-I, I2=0) F1=L, R1=H, F2=L, R2=H (I1=-I, I2=-I) F1=L, R1=L, F2=L, R2=H (I1=0, I2=-I) F1=H, R1=L, F2=L, R2=H (I1=+I, I2=-I) Für andere Drehrichtung natürlich rückwärts. Noch was: Die H-Brücke brauchst Du natürlich nur dann, wenn Du keine Mittenanzapfung der Motorwicklungen hast. Sollte mich aber wundern, wenn es dafür nicht auch Hunderte Tutorials im Netz gibt. Grüße, Stefan
ja das habe ich, die können 8A durchlassan (tip 107) und (tip 102) 8A, warum die unterschiedlich gewaelt wurden, kann ich noch nicht verstehen!
Ivan Podubenko schrieb: > ja das habe ich, die können 8A durchlassan (tip 107) und (tip 102) 8A, > warum die unterschiedlich gewaelt wurden, kann ich noch nicht verstehen! Weil das eine ein NPN und das andere ein PNP-Transistor ist. Nicht böse sein, aber hast Du schon mal was mit Elektronik gemacht? Vielleicht solltest Du erstmal ein paar Grundlagen lesen, schon allein, damit Du was von diesem Thread hast. (Nicht bös gemeint!) Grüße, Stefan
Bitte melde dich an um einen Beitrag zu schreiben. Anmeldung ist kostenlos und dauert nur eine Minute.
Bestehender Account
Schon ein Account bei Google/GoogleMail? Keine Anmeldung erforderlich!
Mit Google-Account einloggen
Mit Google-Account einloggen
Noch kein Account? Hier anmelden.
