Hallo Allerseits! Ich habe eine Frage: Ich habe einen 2 poligen Ein- Aus- Ein Schalter und möchte ihn so nutzen: Die eine Seite soll zum schalten benutzt werden und auf der zweiten Seite sollen Leds angeschlossen werden. Wenn der Schalter auf Ein ist soll eine blaue Led leuchten Wenn der Schalter auf Aus ist soll eine rote Led leuchten Wenn der Schalter auf dem anderen Ein ist soll wiederum eine andere blaue Led leuchten. Wie man bei Ein jeweils eine Led leuchten lässt ist wohl jedem klar, aber wie lasse ich bei Aus eine Led leuchten? Würde es mit der Schaltung im Anhang funktionieren? Wenn ja, gibt es noch eine einfachere Lösung? Wenn nein, bitte ich herzlichst um eine bessere Schaltung. Danke schon im vorhinein für eure Antworten Lg Clemens
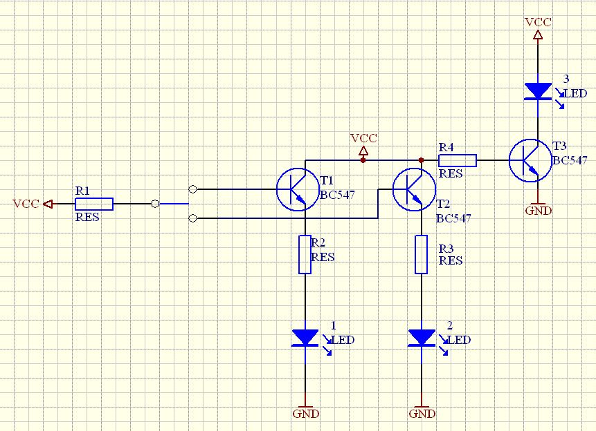
Wenn der Schalter OBEN ist leuchtet LED1, bei Schalter UNTEN LED2, bei Schalter IN DER MITTE sind LED1 und LED2 dunkel. LED3 leuchtet bei bei (ausreichend) angelegter Spannung immer UND i.O.-Zustand der Bauteile immer. mfG ffje
an LED1 & LED2 jeweils einen Widerstand nach GND parallel; an den LED-Widerstand-Verbindungsstellen jeweils die Kathode von Dioden, die Anoden verbinden und an T3 ! T3 muss ein PNP sein, dessen Emiter zur LED3, und ein R5 an Vcc
ich sehe gerade: LED3 in deiner Schaltung brennt doch ab, hat keine Strombegrenzung.
Danke für eure schnellen Antworten! Hab den Vorwiderstand vergessen, danke für den Hinweis. Letztere Schaltung klingt bzw. sieht für mich logisch aus und ergibt auch wirklich Sinn, danke!! Lg
Bitte melde dich an um einen Beitrag zu schreiben. Anmeldung ist kostenlos und dauert nur eine Minute.
Bestehender Account
Schon ein Account bei Google/GoogleMail? Keine Anmeldung erforderlich!
Mit Google-Account einloggen
Mit Google-Account einloggen
Noch kein Account? Hier anmelden.
