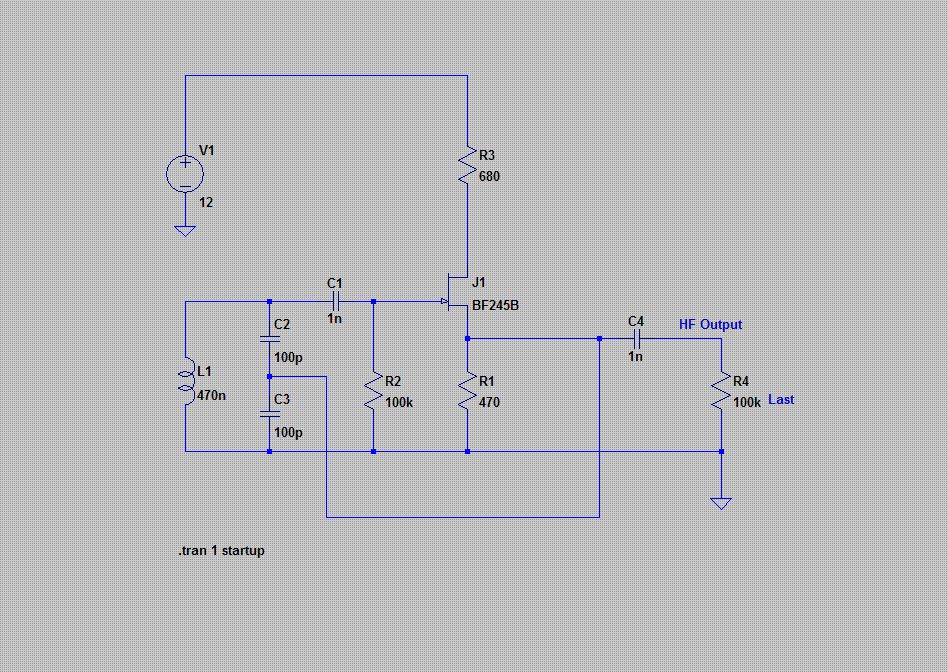
Hallo, ich experimentiere grade etwas mit HF herum. Besonders die Oszillatoren finde ich sehr interessant. Jetzt trifft man ja oft diese Colpitts-Oszillatoren an, bei denen der Schwingkreis aus einer Induktivität und zwei parallelen Kondensatoren besteht, die Rückkopplung führt an den Mittelabgriff zwischen den Kondensatoren. Jetzt habe ich selber was zu basteln versucht, und in LTSPice funktioniert das ganze auch, aber meine Frage trotzdem: ergibt das einen brauchbaren Oszillator?
Bitte melde dich an um einen Beitrag zu schreiben. Anmeldung ist kostenlos und dauert nur eine Minute.
Bestehender Account
Schon ein Account bei Google/GoogleMail? Keine Anmeldung erforderlich!
Mit Google-Account einloggen
Mit Google-Account einloggen
Noch kein Account? Hier anmelden.
