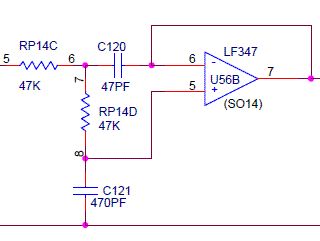
Hallo, weiß jemand ob es sich bei dieser Schaltung um einen Tiefpass, Hochpass, oder Bandpass handelt und wie man ihn berechnen kann?
holger schrieb: > Die Schaltung kannst du so wie sie ist in die Tonne schmeissen. Blödsinn. Das ist ein Tiefpass 2. Ordnung in einfach Mitkopplung. Auch als Sallen Key Struktur bekannt. http://de.wikipedia.org/wiki/Sallen-Key-Filter Gruss Helmi
Hi, danke für die Hilfe. Jetzt wo ihr mir es gezeigt habt wird einiges klar. Man muss die Schaltung nur etwas umzeichnen. Manchmal sieht man den Wald vor lauter Bäumen nicht mehr. Gruß Peter
Peter schrieb: > Man muss die Schaltung nur etwas umzeichnen. > > Manchmal sieht man den Wald vor lauter > > Bäumen nicht mehr. Ich musste da auch 2 mal hinschauen. Ist etwas eigenartig gezeichnet.
Tiefpass 2. Ordnung mit Grenzfrequenz bei 3,68kHz Als Grundlage für einen Filter nach angehängter Abbildung gilt:
Tauscht man die Kondensatoren und Widerstände erhält man einen Hochpass Bei diesem einfachen beispiel ermittelt man die Grenzfrequenz durch:
Einfach überlegen was für Leistungsteilung am Ausgang gelten muss.
Die obige Gleichung für die Grenzfrequenz gilt natürlich nur Näherungsweise für C4>>C2
Bitte melde dich an um einen Beitrag zu schreiben. Anmeldung ist kostenlos und dauert nur eine Minute.
Bestehender Account
Schon ein Account bei Google/GoogleMail? Keine Anmeldung erforderlich!
Mit Google-Account einloggen
Mit Google-Account einloggen
Noch kein Account? Hier anmelden.

