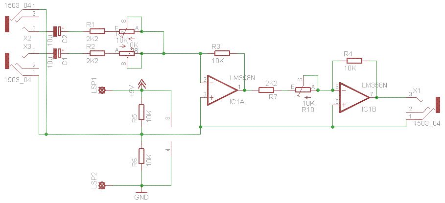
Hallo, ich will mir einen ganz einfachen Audiomixer basteln. Nur 2 Signale mixen und am Kopfhörer oder der Anlage anhören. Kein Hifi, aber annehmbare Qualität sollte es schon sein. Betrieben werden soll das ganze am besten mit nem 9V-Block. Meine Schaltung ist im Anhang, das sollen ein inv. Summierverstärker und ein inv. Verstärker sein. Als OP habe ich den LM324N verwendet, ist aber glaube ich nix anderes als 2 LM358 in einem Gehäuse. An sich funktionierts ja, aber die Tonqualität ist grausam. Verzerrt, übersteuert bei größerer Lautstärke, usw. Ich habe auch die Koppellkondensatoren weggelassen und aus dem 2. Verstärker einen Impedanzwandler gemacht, hat beides nichts gebracht. Ich muss das ganze auch mit relativ viel Spannung betreiben, um laut genug Musik im Kopfhörer zu hören, brauche ich schon deutlich über 20V Ub, sonst geht das Signal an die Ausgangsspannungsgrenze des OPs und klingt noch scheußlicher. Woran kann das liegen? Falscher OP? Grundsätzlich falsche Schaltung? Dass ich von so ner simplen Schaltung keine Wunder erwarten kann ist mir klar, aber ich dachte ein halbwegs sauberes Signal wäre durchaus drin?! Grüße, Mischamischa PS: Wie machen das MP3-Player, die erreichen am selben Kopfhörer deutlich mehr Lautstärke und haben bestimmt keine 20-30Vss am Ausgang, oder? Genug Strom müsste so ein OP doch liefern können?!
mischamischa schrieb:
> Genug Strom müsste so ein OP doch liefern können?!
Das steht im Datenblatt. Benötigen wirst Du einen mit 50 mA zulässigem
Ausgangsstrom.
mischamischa schrieb: > Wie machen das MP3-Player, die erreichen am selben Kopfhörer deutlich > mehr Lautstärke und haben bestimmt keine 20-30Vss am Ausgang, oder? Die verwenden keinen LM324N, sondern die dafür angedachten ICs.
Die *^%*^%*% "künstliche Masse" aus den 2 x 10k ist das Problem. Überleg mal, welchen Weg der Strom vom Netzteil durch den Kopfhörer nimmt. Lösung: Pin 1 der Ein- und Ausgänge an GND und zwischen IC1B.7 und Ausgangsbuchse einen Elko. Wenn man dann noch R6 einen parallelen Elko spendiert, werden Störungen auf den 9V nicht mitverstärkt. Damit stimmt dann zumindest die Schaltung. Den OP würde ich gegen einen TLC27x (oder notfallsT TL07x) mit Transistornachbrenner aus BC337/BC338 a la http://www.elektronik-kompendium.de/public/schaerer/endstu_p.htm ersetzen. Grüße.
Deine virtuelle Masse mit den 10k-Widerständen ist leider absolut zu hochohmig zum Anschluss eines niederohmigen Kopfhörers. Diese Masse ist eben nur "virtuell", ein paar hochohmige OPAmp Eingänge kannst du da schon anschliessen, aber gleich einen richtigen Verbraucher... :-o Was du brauchst und was andere machen, ist eigentlich eine Gegentaktendstufe. Dann würde das auch mit der virtuellen Masse klappen. Oder du machst diese virtuelle Masse mit einem OPAmp als Spannungsfolger wesentlich stabiler und belastbarer. Das dürfte insgesamt einfacher sein. EDIT: Pech, Zweiter ;-)
Du hast Einkoppelelkos, benutze auch an den Ausgängen Elkos und erkläre den Minus Anschluss Deiner Batterie als Masse. Dann funktionieren auch die 2*10 kOhm für die Mittenspannung.
Die einfachste Lösung wären wohl 2 halbwegs dicke Elkos jeweils parallel zu R5 und R6.
Der LM358 kann keine 30R-Lasten treiben! Dafür gibt es spezielle Headphone Verstärker, wie den LM4881 oder LM4861. Kai Klaas
oder den TS921 für den Kopfhörer http://de.farnell.com/stmicroelectronics/ts921id/op-amp-rri-o-smd-soic8-921/dp/9755306
@Kai Klaas: Hast du nicht den BUF634 vergessen? Den aus der Röhrenschaltung letztens. .-)
@Wilhelm >Hast du nicht den BUF634 vergessen? > >Den aus der Röhrenschaltung letztens. .-) Hatte ich schon fast verdrängt... Kai Klaas
Hi, sicherlich ist es für den Test, und womöglich auch später im Betrieb, eine gute Idee einfach zwei 9V Batterien zu nehmen. Damit kommt man auf eine höhere Versorgungsspannung und hat eine vernünftige Masse, die nicht unnötig Strom verbrät. Wenn das Gehäuse also groß genug ist ... Aber auch wenn das dann funktioniert ist ein anderer OP sicherlich ratsam. Hier gibt es den GND-Generator http://www.elektronik-kompendium.de/public/schaerer/opa1.htm Schau Dir die Schaltungen in dem Beitrag an. Wenn es unbedingt nur eine Batterie sein soll, ist es vielleicht besser den Arbeitspunkt des OP auf U/2 zu legen. Dann verlierst Du aber Dynamik der LM324 bringt Dich dann bestimmt nicht ans Ziel ... wie oben schon erwähnt ...
Bitte melde dich an um einen Beitrag zu schreiben. Anmeldung ist kostenlos und dauert nur eine Minute.
Bestehender Account
Schon ein Account bei Google/GoogleMail? Keine Anmeldung erforderlich!
Mit Google-Account einloggen
Mit Google-Account einloggen
Noch kein Account? Hier anmelden.
