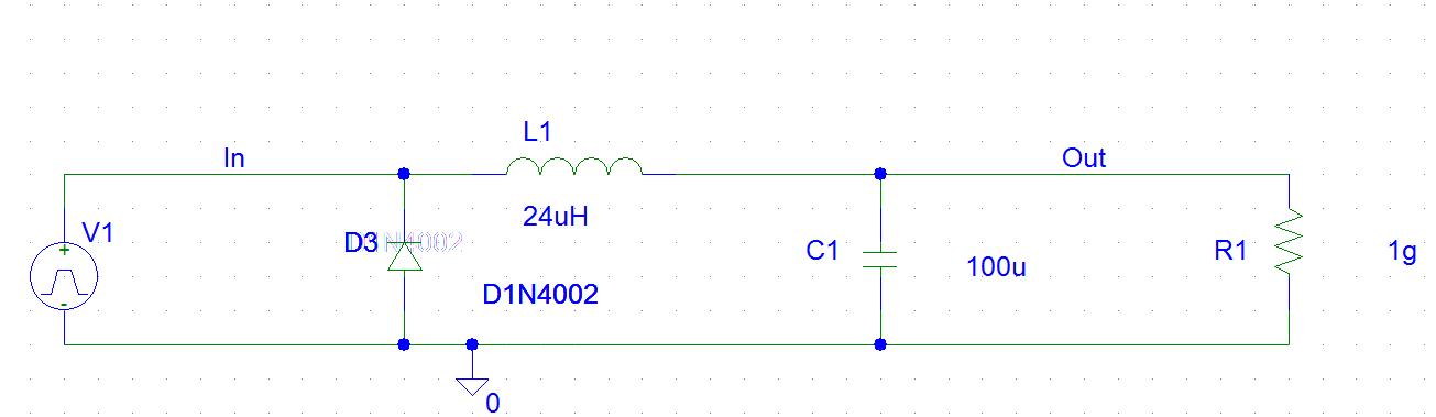
Hallo, wollte mal nen Step down Wandler in Pspice simulieren....24V Pulsquelle mit nem Tastverhältnis von 50% und ner PEriodendauer von 1ms aber ich bekomme einfach keine gescheites ergebnis hin, auch wenn ich mal verschiedenen C und L werten rumgespielt... was mache ich falsch
1. Diode ist überflüssig 2. 1kHz ist zu lahm (probier mal 50kHz) 3. Wie groß ist der R (soll da 1 gig stehen?)
hm ohne diode wirds nicht besser erhöhte freguenz bring langsamen spannungsanstieg bis zur speisespannung (24V) ja r ist 1Gigaohm->quasi offenes ende->Last die kaum Strom zieht
nö musste ich bei sonstigen versuchen mit schwingkreisen etc auch nie?! wie heißt der wert und wie hc muss er sein ? ich glaube daran liegt es nicht
Bitte melde dich an um einen Beitrag zu schreiben. Anmeldung ist kostenlos und dauert nur eine Minute.
Bestehender Account
Schon ein Account bei Google/GoogleMail? Keine Anmeldung erforderlich!
Mit Google-Account einloggen
Mit Google-Account einloggen
Noch kein Account? Hier anmelden.

