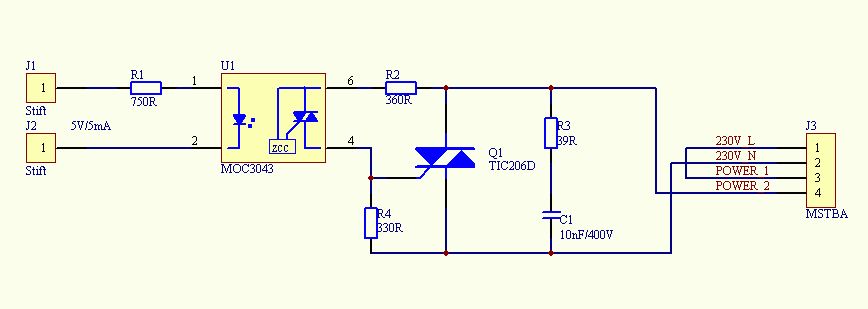
Hallo, im Anhang die Schaltung meines elektronischen Relais. Es ist eigentlich die Standardschaltung, die aus dem Datenblatt des MOC übernommen habe. Ich habe am WE eine kleine Platine geätzt, bestückt und in Betrieb genommen. Als erste Last habe ich eine normale 60W Glühbirne genommen, alles funktionierte einwandfrei. Als zweite Last kam eine Energiesparlampe (11W) zum Einsatz, hier jedoch hab ich festgestellt, daß diese ganz leicht flackert obwohl der MOC gesperrt war. Und tatsächlich liegen über der Lampe ca. 50V, woher kommen die ? Kann es sein, daß der kleine Strom durch den Snubber schon ausreicht, um die Lampe zum flackern zu bringen ? Ohne Snubber liegen nur ca. 25V an der Lampe und das Flackern ist weg. Dafür flackert die Lampe aber kurz, wenn ich andere Verbraucher in der Nähe einschalte. Kann es sein, daß der Triac nicht 100% sperrt und wenn ja, warum ? In einem anderen Thread habe ich was von Kriechströmen gelesen, vielleicht ist das die Ursache ? Habt ihr irgendwelche ideen zur Lösung des Problems ? Also sprich, wie kann ich erreichen, daß bei gesperrtem MOC unabhängig von der Last nahezu 0 Volt an dieser anliegen ? Vielen Dank. Gruß Thorsten
Vorsicht! Sparlampen haben elektronische Vorschaltgeräte und stellen damit eine kapazitive Last dar. Dafuer ist die Schaltung nicht geeignet!
Kann man meine Schaltung modifizieren, so das auch kapazitive Lasten gehen ?
habe es nicht ausprobiert, aber vom Prinzip her sollte es mit Photo-MOS Relais möglich sein. Denen sind Blindströme und Phasenverschiebungen wurscht.
Mit einem MOSFET im Spannungsnulldurchgang schalten? Das sollte wohl gehen, klappt aber mit dem Triac (schaltet bei Unterschreiten des Haltestroms ab) natürlich nicht.
Wie sind eure Erfahrungen mit Solid State Relais ? Würden die auch problemlos gehen ?
Bitte melde dich an um einen Beitrag zu schreiben. Anmeldung ist kostenlos und dauert nur eine Minute.
Bestehender Account
Schon ein Account bei Google/GoogleMail? Keine Anmeldung erforderlich!
Mit Google-Account einloggen
Mit Google-Account einloggen
Noch kein Account? Hier anmelden.
